上海小升初“三公神仙学校”招生要求、录取数据及备考指南

时间:2026-01-07 17:37:43  作者:网络 来源:网络

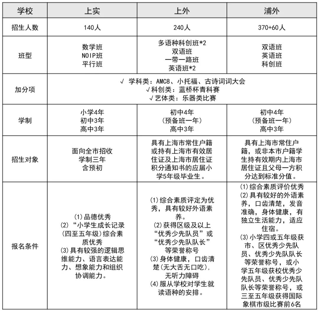
三公神仙学校

“三公”学校指小升初招生中,三所面向全市招生的顶尖公办学校。无需对口地段、不用学区房,不受学籍和户籍的限制。

“三公”分别是:上海外国语大学附属外国语学校、上海市实验学校、上海外国语大学附属浦东外国语学校。

上海外国语大学附属外国语学校

 

上海外国语大学附属外国语学校(简称上外附中):直属国家教育部,其基本学制为七年一贯制(初中包含预备班共四年)。学校直属国家教育部,目前是全国外国语学校工作研究会长、理事长单位,国家汉语国际推广实习基地,是一所外语教育特色鲜明的学校。

大部分学生不用参加中考,在完成初中学业后,参加上外附中校内初三直升考试,通过直升考试的学生升入上外附中高中年级继续就读;未通过的学生须参加中考,升入其他学校。

特色课程

上外附中以多语种课程为特色,开设英、德、法、日、俄、西六个语种的外语课程,实施小班化教学。从中预年级开始开设双语班,即学生主修一门小语种和英语。此外,从初一年级开始开设“小二外”课程,学生可根据兴趣选修小语种。从2018年度起,增设阿拉伯语、波斯语、印地语、希伯来语四门语种的课程,并鼓励学有余力的学生选修两门以上小语种。
 

上海市实验学校

上海市实验学校,(简称上实),隶属于上海市教委,由上海师范大学负责党组织领导和教育科研指导。

它是一所集教育、教学、科研为一体的市实验性、示范性学校。学校根据学生认识发展的节奏和水平,因材施教。其基本学制为小学、初中、高中十年一贯制,在此基础上实行弹性学制。(如果是小升初进入上实初中部,初中三年+高中三年,比别人提前一年毕业,17岁可以进大学。)

作为上海市唯一以特殊学制、课程设置和教材组配为特色的学校、要求学生具备适应培养要求的发展潜能。

教材特色

小学语文:采用双脑识字

实验数学:注重数学分支学科渗透

和数学思想方法训练

基础英语:牛津教材 

兴趣班:种类丰富,滑冰,英文戏剧等

上海外国语大学附属浦东外国语学校

上海外国语大学附属浦东外国语学校,简称(浦外):是浦东新区政府主管和上海外国语大学承办的一所有外语特色的现代化寄宿制公立转制学校。其基本学制为七年一贯制(初中包含预备班共四年)。因办学质量优异,国家教育部授予学校每年向全国重点大学外语专业保送20%高三毕业生的资格。近几年一本率95%左右,本科率100%

特色课程

外语教学以英语为主,并开设法语、德语班。高中部开设第二外语。英语除统编教材外还开设语音、听力、SBS、大学英语、展望未来等课程。

三公学校的优势

1、这三所学校享受自主招生,全市家长,不用学区房,不受户籍和学籍限制,都能报名。即使没被录取,也不影响后续摇号!但是即使在没录取的情况下,也不会影响后续民办摇号和公办对口,相当于“零志愿”,多了一次升学名校的机会~

2、免中考,高考一本率高 上海三公都有直升高中的校内考试,如孩子成绩优异,一般都可以直升高中部,不用参加中考。同时上海三公的一本率几乎都在90%以上,上外附中和浦外还有外语类高考保送资质。

3、这三所学校的师资力量、教学水平都与民办强校不相上下,进去后基本不用担心中考问题,初三时通过学校直升考试的学生可以直升本校高中部,剩余的学生也基本进入其他市重点。

4、高性价比!三所学校按照公办学校标准收费,无需对口地段、不用学区房,不受学籍和户籍的限制,全市招生其中浦外对浦东户籍有倾斜。

5、海外留学受英美名校青睐上外附中每年约20%-25%  毕业生赴海外留学,录取院校包括哈佛大学、耶鲁大学、牛津大学等,浦外近年常有人斩获哥伦比亚大学、伦敦政治经济学院(LSE)等名校 offer,且学校与海外 20  余所中学建立 “姐妹校” 关系,提供短期交换、暑期研学等机会,丰富留学申请背景。上实也有部分学生成功申请到了海外高校理工科专业。

三公报名条件

年龄要求:应届小学五年级毕业生。

户籍要求:具有上海市常住户籍;或非本市户籍学生持有效期内上海市居住证,且父母一方积分达到标准分值(120分);或在沪台胞、港澳特别行政区永久居民。

根据往年顺利进入三公学校同学的情况,我们总结出一个大致的分数参考区间,AMC和小托福需要达到以下分数才比较有竞争力:

英语

小托福850+比较有优势,或者PET/FCE相应等级。其中,上实、上外附中要求850+,浦外要求800-850+。

数学

有数学竞赛奖项,如AMC8全球前5%-1%。上实、浦外要求AMC8成绩达到20分以上,上外附中要求21分以上。

三公如何规划

关键字:上海三公,三公学校,三公备考

推荐资讯
犀牛国际 版权所有 沪ICP备2021004381号-1