【5-12年级可报】2026年BrainBee脑科学竞赛全攻略|国际生背景提升王牌!

时间:2026-03-25 15:14:59  作者:网络 来源:网络

家有5-12年级娃的家长注意啦⚠️

想给孩子的升学简历“加分buff”?想让国际背景提升更有竞争力?想避开内卷赛道、选对高性价比竞赛?

答案来了——2026年BrainBee脑科学 脑科学竞赛正式开启备战通道,从小学到高中全学段覆盖,零专业门槛入门,堪称“国际生背景提升王牌赛事”✨

废话不多说,收藏这篇全攻略,关于2026年BrainBee脑科学竞赛全攻略——报名、赛程、备考,从赛事适配性到冲奖步骤,再到辅导课程避坑,把你担心的问题全说透!文末附BrainBee脑科学竞赛课程培训~

 

 

 
先搞懂:BrainBee脑科学竞赛为何适合国际生?
 
 
 

 

很多国际生第一反应就是“怕不适配”:习惯了英文授课,突然考中文试题会不会看不懂?备考要花大量时间,会不会耽误IB/AP复习?其实这些焦虑都是多余的—— BrainBee脑科学 对国际生的友好度,远超你的想象!

 

BrainBee脑科学

 

语言门槛低到友好:地区赛、全国赛全中文试题,专业术语还标了中英文对照,答题时写中文或英文都可以!完全不用怕“看懂题目却卡壳表达”,非母语选手也能轻松发挥;国际赛要英文应答,提前针对性练练就够了,不用一开始就焦虑。

 

完美衔接国际课程:AP心理学、IB生物里的神经科学、认知心理学知识点,和竞赛内容高度重合!备赛不是“额外加负担”,而是帮你巩固校内知识,相当于“一次努力,两次收获”,再也不用纠结“备考和上课二选一”。

 

晋级机制对新手友好:地区赛不用和全球学生卷,只和本省/直辖市的同学竞争,前10-15%就能晋级,总晋级面高达40%!只要系统准备,零基础国际生也能突围,不用怕“起步晚就没机会”。

 

学术含金量实打实备赛会学到大学神经科学先修知识,参赛经历写进文书里,直接向招生官证明“你对专业是真感兴趣、有学术潜力”——这正是很多国际生缺失的“硬核背景”,比空泛的活动描述管用多了。

 

 

 
2026年BrainBee脑科学竞赛信息
 
 
 

 

图片
1. 参赛组别与 eligibility
全球5-12年级学生都能报,国际生按年级选组就行,不用怕“选错组跟不上”:
 
Junior组(5-8年级):纯零基础友好!只考基础神经解剖、感官系统这些简单知识点,适合低龄国际生“试水”,提前培养对脑科学的兴趣,为后续背景提升打基础;
Brain Bee组(9-12年级):难度贴近本科,涵盖神经疾病诊断、脑成像技术这些前沿内容——正好匹配高中国际生的背景提升需求,拿奖后对申本科相关专业帮助超大。
 
注:国际生需确认所在地区的报名通道,可通过国际Brain Bee官网(thebrainbee.org)查询当地分会联系方式。
图片

 

图片
2. 赛程与考试形式(地区-全国-国际三级晋级)
地区赛(2026年3月21日上午10:00-11:30):闭卷笔试,90分钟,80道选择+填空题(打乱出现),满分80分;试题中文,专业术语中英文标注,无开放式问答;
 
全国赛(2026年4月18-19日)
  • Brain Bee组:个人赛,含笔试(60题,60分)、标本识别(15题,30分)、病例诊断(10题,30分)三个闭卷环节;
     
  • Junior组:个人笔试(60题,60分)+ 团队海报制作(4-5人组队,40分),海报可中英文制作,演讲语言不限;
 
国际赛(2026年8月):各国/地区选派1名Brain Bee组优胜者参赛,含书面测试和口头问答,需英文应答,优胜者可受邀参加国际神经科学学术年会。
图片

 

图片
3. BrainBee脑科学奖项与含金量 
地区赛获奖面约40%,按排名设省/市一、二、三等奖;
全国赛一等奖获奖率仅1.7%,极具竞争力。
 
无论是地区赛奖项还是全国赛、国际赛经历,均被英美TOP高校高度认可,是相关专业申请的“加分王牌”。
图片

 

 

 
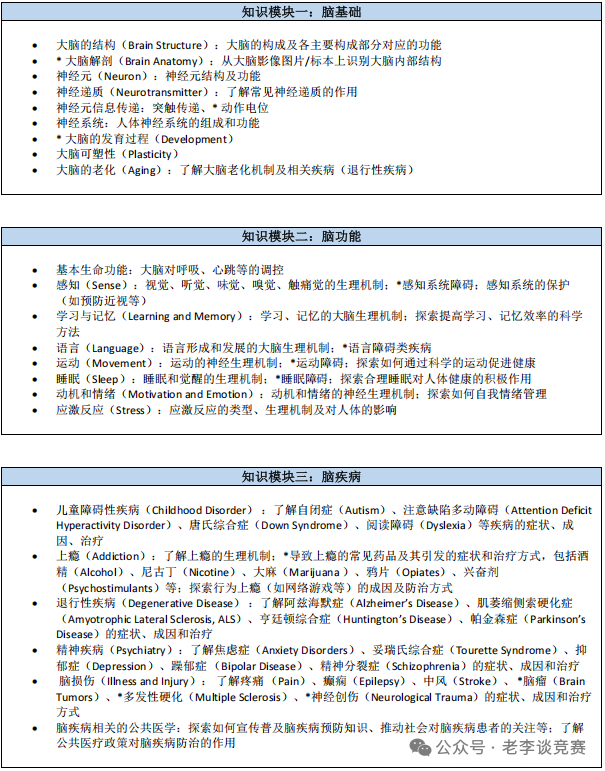
2026年BrainBee脑科学知识大纲
 
 
 
 
说明:本知识大纲适用 BrainBee脑科学 活动;其中内容前带 *部分对 BrainBee Junior组不作要求。
 
BrainBee脑科学
BrainBee脑科学

 

 

 

 
国际生冲奖指南:从基础到冲刺科学规划
 
 
 

 

国际生备赛最忌盲目!组委会数据显示,60小时系统准备可大幅提升获奖概率。以下分阶段精简方案,帮你高效抓重点、避坑提分:

 

 1. 基础阶段(现在-1月底):构建知识框架,夯实核心考点
 核心任务:以《Brain Facts》为核心搭建“脑基础→脑功能→脑疾病→脑技术”框架,不盲 目刷题。
 双语精读:中英文版对照学习,制作专业术语闪卡每日记忆;
 工具辅助:用3D脑模型等工具具象化抽象结构,提升记忆效率;
 思维导图:绑定神经递质功能与相关疾病记忆,形成知识网络。

 

 2. 强化阶段(2月-3月初):真题训练+专项突破
 限时真题模拟:90分钟完成近5年真题,错题分类复盘,每日错题≤5条;
 组别专项突破:按组别针对性练习标本识别、病例诊断或海报制作;
 跨学科融合:结合AP/IB课程知识,提升知识应用能力。
 
 3. 冲刺阶段(3月初-考前):错题复盘+全真模拟
 核心任务:查漏补缺,调整答题节奏,规避低级错误。
 错题复盘:重点强化高频错误知识点记忆;
 全真模考:每周1次全程模拟,控制分数波动≤5分;
 避坑重点:避免盲目刷题、忽视图像题、不适应中文表述三大问题。

 

 4. 国际赛冲刺(针对全国赛优胜者)
 强化英文学术表达,通过模拟演讲、病例辩论熟练专业术语;关注脑机接口等前沿动态, 提升学术视野
 

 

 

犀牛生物竞赛课程培训冲刺班
犀牛针对2025年BrainBee 脑科学 活动安排不同班型!包括BrainBee junior和Brainbee senior培训课程,适合不同年级、不同基础的学生学习。
犀牛2025年BrainBee脑科学活动课程(带队老师)
脑科学
2025年Brain Bee脑科学课程冲刺大纲
脑科学

 

犀牛BrainBee Senior冲刺课程

 

脑科学
 

 

我们在北京、上海、广州、深圳、苏州、杭州、南京、无锡、青岛、成都、武汉、天津、合肥、宁波、重庆均开设线下校区其他城市学员也可参加线上网课享受总部师资,欢迎咨询~

关键字:BrainBee,BrainBee脑科学,BrainBee脑科学培训

推荐资讯
犀牛国际 版权所有 沪ICP备2021004381号-1

微信号复制成功

X-NEW0088

点击进入微信,添加微信号

若无法打开请手动打开微信添加