5-12年级也能冲奖?2026年BrainBee脑科学竞赛新赛季来袭,犀牛培训助你轻松拿奖!

时间:2026-03-25 15:33:24  作者:网络 来源:网络

BrainBee脑科学竞赛作为一项面向全球5-12年级的青少年的高端学科挑战活动,含金量很高。2026年BrainBee脑科学竞赛新赛季已正式启动,今天将为备考脑科学的体系家长提供一份详尽的参赛攻略,文末附上犀牛 BrainBee脑科学 竞赛培训课程介绍~

 

 

图片
图片
BrainBee脑科学竞赛简介

 

BrainBee脑科学竞赛,全称International Brain Bee Championship,起源于美   国,由美  国心理学协会(APA)、欧洲神经科学学会(FENS)、神经科学学会(SfN)、国际脑学科研究组织(IBRO)及阿尔兹海默症协会联合主办。

 

BrainBee脑科学 竞赛竞赛旨在激发青少年对神经科学的兴趣,培养未来的专业人才,推动脑科学研究的发展。自2013年进入中国以来,已成为国内名校(如上海平和、深圳深国交、北京四中)学生背景提升的“标配”,获奖选手多被普林斯顿、斯坦福、牛剑、清北等TOP高校录取。
 

BrainBee脑科学

 
✅BrainBee脑科学竞赛奖项设置与激励:BrainBee脑科学竞赛设有丰富的奖项设置,包括地区赛一、二、三等奖,全国赛一、二、三等奖以及国际赛前三名等。

 

获奖者不仅将获得荣誉证书和奖牌,还有机会获得现金奖励和国际神经科学大会的参会资格。此外,BrainBee竞赛的获奖者在申请与生物、医学、心理学等相关专业时,具有显著优势,许多获奖者已经成功进入世界顶尖大学深造。

 

✅BrainBee脑科学竞赛意义:不止于奖项,更是未来的铺垫

 

名校申请加分: BrainBee脑科学 国际三大生物竞赛之一(与USABO、BBO齐名),获奖经历能显著提升申请牛剑、常青藤等名校的竞争力(如2024年全国赛一等奖选手被斯坦福大学录取);
 
跨学科思维培养:涉及生物、医学、心理、人工智能等多学科(如“脑机接口的神经机制”),培养“用脑科学解决实际问题”的思维;
 
个人成长:Junior组的海报制作锻炼团队合作,Senior组的病例诊断提升逻辑推理,这些能力都能迁移到未来的学习与工作中。

 

 

图片
图片
BrainBee脑科学竞赛参赛对象与组别

 

BrainBee脑科学竞赛面向全球5-12年级学生开放,分为两个组别:

 

BrainBee Junior组适合5-8年级的学生参与,旨在培养低龄学生对神经科学的初步认识和兴趣。

 

BrainBee组适合9-12年级的学生参与,是BrainBee脑科学竞赛的核心组别,要求参赛者具备扎实的神经科学基础知识和较强的分析解决问题的能力。

 

 

图片
图片
2026年BrainBee脑科学竞赛安排

 

2026年BrainBee脑科学竞赛的赛程安排如下:

 

地区赛:预计于2026年3月21日上午10:00-11:30举行,采用闭卷笔试形式,包含选择题和填空题两种题型。

 

BrainBee组共80题,BrainBee Junior组共60题,每题均1分。

 

全国赛:预计于2026年4月18-19日举行,分为笔试、图片/标本识别和病例诊断三个环节。

 

BrainBee组还需进行病例诊断,而BrainBee Junior组则进行科学海报制作。

 

国际赛:预计于2026年8月举行,与神经科学领域的国际会议同期同地举办,各国学生代表将有机会与国际顶尖学者交流学习。

 

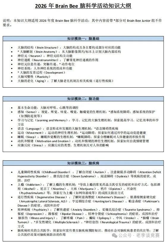
2026年BrainBee脑科学竞赛知识点大纲:

 

BrainBee脑科学
图片
 
犀牛TT老师给大家准备了脑科学教材,《Brain Facts》是由美国神经科学学会(Society for Neuroscience)精心编写的权威科普读物。
 
BrainBee脑科学 以通俗易懂的语言,全面介绍了大脑的结构、功能以及常见神经基础知识。书中对重要名词进行了加粗处理,方便读者快速查阅定义和相关描述,是了解脑科学的绝佳入门读物。可扫描下方二维码领取脑科学教材~
 
BrainBee脑科学
BrainBee脑科学
图片
 

 

 

图片
图片
2026年BrainBee脑科学竞赛报名方式

 

2026年BrainBee脑科学竞赛报名方式分为基地学校报名和个人报名两种:

 

地区活动报名费为人民币450元/人

 

基地学校报名:基地学校名单将在官方网站公布,凡是在名单上的学校均可通过学校老师统一报名。基地学校报名截止日期为2026年1月25日。

 

个人报名:若学生所在学校不是基地学校,或学校未组织统一报名,学生可在2026年1月26日-2月1日期间通过个人报名通道完成报名。报名结束后,组委会将统筹安排活动场地。

犀牛生物竞赛课程培训冲刺班
犀牛针对2025年BrainBee 脑科学 活动安排不同班型!包括BrainBee junior和Brainbee senior培训课程,适合不同年级、不同基础的学生学习。
犀牛2025年BrainBee脑科学活动课程(带队老师)
脑科学
2025年Brain Bee脑科学课程冲刺大纲
脑科学

 

犀牛BrainBee Senior冲刺课程

 

脑科学
 

 

我们在北京、上海、广州、深圳、苏州、杭州、南京、无锡、青岛、成都、武汉、天津、合肥、宁波、重庆均开设线下校区其他城市学员也可参加线上网课享受总部师资,欢迎咨询~

关键字:BrainBee,BrainBee脑科学,BrainBee脑科学培训

推荐资讯
犀牛国际 版权所有 沪ICP备2021004381号-1

微信号复制成功

X-NEW0088

点击进入微信,添加微信号

若无法打开请手动打开微信添加