|
Brain Bee竞赛是适合5-12年级的国际生物竞赛,Brain Bee是脑科学大赛,适合将来想要从事神经学、医学、脑科学方向的同学,对比其他国际生物竞赛来说,覆盖学生群体更广泛一些,那么Brain Bee竞赛考什么?怎么考?奖项有哪些?有Brain Bee竞赛培训辅导课程吗?
v:xnew611
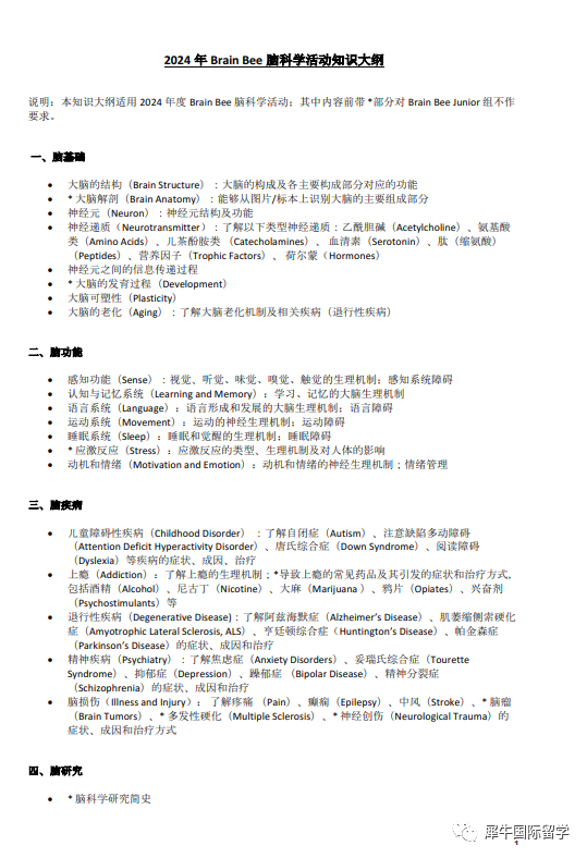
2024年Brain Bee竞赛信息
报名时间:
2023年10.11-2024.1.20日(学校报名)
2024.1.21-2024.1.27日(个人渠道报名)
竞赛时间:每年3月(具体时间在地区赛结束后公布)
地区赛:2024年3月2日 10:00-11:30
全国赛:2024年4月6日-7日
国际赛:2024年6月 奥地利
适合学生:
1、对脑科学、生物化学、人工智能、脑神经等感兴趣的学生,
2、准备申请医学或生物相关专业相关业的学生
参与对象:
5-12年级学生均可报名参加,竞赛分为Junior组和高龄组。
Brain Bee竞赛分为Brain Bee组(9-12年级)和Brain Bee Junior组(5-8年级)。
比赛语言:试题为中文,所有专业术语在试题中均会以中英文标出。学生答题时,如要求填写专业术语,用中文或者英文答题均可,答对均给分。
以下为竞赛内容:
活动分为笔试和科学海报制作两个环节。
-
笔试环节:个人参赛,分为填空、选择两种题型,每题1分,共60题,计60分。
-
海报制作:为团体参加,全国活动入围名单公布后,学生可与本校或校外晋级全国活动的学生自行组队(每个团队3-4人),计40分。科学海报环节根据指定主题完成海报内容并讲演,海报制作可查看资料。
活动为个人参加,分为笔试、图片标本识别、病例(视频)诊断三个环节。
-
笔试环节:分为填空、选择两种题型,每题1分,共60题,计60分。
-
标本识别:根据图片写出所指部位的名称;每题2分,共20题,计40分。
-
病例(视频)诊断:根据一段患者的视频对疾病作出分析和判断;每题3分,共10题,计30分。


低龄组和高龄组都设置了地区赛奖项和全国赛奖项。
其中,全国赛设置了一等奖、二等奖和三等奖。根据近两年情况看,总体获奖率在12%左右,比如2022年高龄组全国赛:
▲ Brain Bee竞赛获奖率不高的原因有以下4点:
1、Brain Bee脑科学大赛的难度相对较高。这个竞赛要求参赛者具备较深入的脑科学知识和理解能力。
2、Brain Bee竞赛的含金量很高,吸引了众多参赛者,竞争非常激烈。从获奖名单来看,来自北上广深等知名国际学校的学生都积极参与竞赛。
3、参赛的重点是要掌握并记住大量的知识点,参考书籍也不止一本。竞赛涵盖的知识范围广泛,而且要求学生能够灵活应用所学知识。
4、参赛的难点还在于需要记忆大量的专业名词和解剖结构。这要求参赛者具备特殊的记忆能力和对细节的敏感度。
对于初次尝试Brain Bee或者其他生物竞赛的同学来说,要给足准备时间查漏补缺,尤其是9-10年级或者更低年级的同学知识点更建议从单个知识点开始,作为三大热门竞赛之一的Brain Bee,想晋级/拿奖还是要经过系统性的备考!
BrainBee作为一项高含金量,且有难度的竞赛。如果在备考的路上,想要夯实竞赛知识基础,构建竞赛知识体系,突破竞赛重难点,进行考前冲刺点拨的同学。
| 生物竞赛课程 |
课时 |
班型 |
| BBO&USABO 冲刺D班-2023秋线上 |
20 |
3-8人班 |
| BBO&USABO 基础2班-徐汇OMO-2023年秋 |
50 |
3-8人班 |
| BBO&USABO 基础D班-2023春线上 |
50 |
3-8人班 |
| BBO&USABO冲刺2班-徐汇OMO-2024春 |
20 |
3-8人班 |
| BBO&USABO冲刺3班-徐汇OMO-2023秋 |
30 |
3-8人班 |
| BBO&USABO冲刺班-OMO-2024年寒假 |
20 |
3-8人班 |
| BRAINBEE JUNIOR冲刺A班-OMO-2024年寒假 |
16 |
3-8人班 |
| BRAINBEE JUNIOR冲刺C班-OMO-2024年 |
26 |
3-8人班 |
| BRAINBEE JUNIOR冲刺班(全国站)-2024年春季 |
10 |
3-8人班 |
| BRAINBEE JUNIOR基础A班-OMO-2023年暑假 |
44 |
3-8人班 |
| BRAINBEE 冲刺B班-OMO-2023年秋季 |
26 |
3-8人班 |
| BRAINBEE 冲刺C班-OMO-2024年 |
26 |
3-8人班 |
| BRAINBEE 冲刺班(全国站)-2024年春季 |
10 |
3-8人班 |
*具体课程表及更多班课信息可添加二维码咨询
*以上部分班课可接受插班生,有录播课,一对一针对性辅导
|