BrainBee脑科学大赛即将开打,各位准备参加2025年Brainbee脑科学大赛的竞赛er们准备的如何了呢?今天小编帮大家整理了Brainbee脑科学大赛的常考内容,建议考前一定要刷烂这些知识点。领取Brainbee脑科学大赛备考资料的同学们可扫码添加小助手微信免费获取
🌈Brainbee地区赛时间:2025年2月22日 🌈Brainbee全国赛时间:2025年3月29日~30日 🌈Brainbee国际赛时间:2025年7月(与美国神经科学学会2025年年会同步举行)
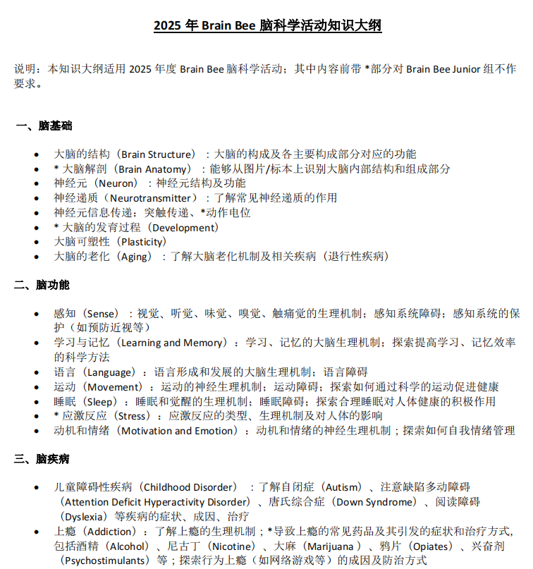
脑基础:
考察大脑的结构、解剖学知识,如大脑各部分的名称、位置及其功能,神经元及其信息传递过程,包括神经递质的种类和作用,以及大脑的发育过程、可塑性和老化机制。
脑功能:
涉及感知功能,如视觉、听觉、味觉、嗅觉、触觉的生理机制及其障碍;认知与记忆系统,包括学习和记忆的大脑生理机制;语言系统,即语言形成和发展的大脑生理机制及语言障碍;运动系统,运动的神经生理机制及运动障碍;睡眠系统,睡眠和觉醒的生理机制及睡眠障碍;以及应激反应、动机和情绪的神经生理机制。
脑疾病:
包括儿童障碍性疾病,如自闭症、注意缺陷多动障碍等;上瘾的生理机制及常见药品引发的症状和治疗方式;退行性疾病,如阿尔茨海默病、帕金森病等的症状、成因和治疗;精神疾病,如焦虑症、抑郁症等的症状、成因和治疗;以及脑损伤的相关知识。
脑研究:
涵盖脑科学研究简史,脑成像技术,如脑电波、正电子成像术、磁共振成像等的原理及应用;基因治疗、深脑刺激、脑机接口等前沿技术;神经网络和人工智能原理在脑科学中的应用;以及脑科学法律和伦理问题;还有其他脑科学研究的最新动态。
脑加强:
涉及正念与冥想、运动对大脑的加强作用,脑科学与教育的结合,以及人工智能与可穿戴设备在脑科学领域的应用。
【此外,考试题型通常为填空和选择两种,题目中会出现专业术语,但试题和答题均可使用中文或英文(包括英文缩写),答对即可得分。不同地区和级别的比赛(如地区赛、全国赛、国际赛)在考察范围和难度上可能有所不同,但上述内容均为常考的重点。】



想要领取完整版Brainbee脑科学大赛备考资料的同学们可扫码添加小助手微信【X-NEW0601】
奖项设置
🌈地区活动奖项:
根据各活动区(省、直辖市、自治区)内参与学生的得分排名,评出BrainBee脑科学活动XX省(市、自治区)一、二、三等奖各若干名,以及BrainBee脑科学活动(Junior组)XX省(市、自治区)一、二、三等奖各若干名。
一等奖 (First Prize): 颁发给在地区赛中表现最为出色的学生。
二等奖 (Second Prize): 给予成绩优秀的学生。
三等奖 (Third Prize): 表彰成绩较好的参与者。
总获奖率: 维持在40%左右。
🌈全国活动奖项:
根据学生各环节总分相加排名,评出BrainBee脑科学活动全国一、二、三等奖各若干名,以及全国BrainBee脑科学活动(Junior组)一、二、三等奖各若干名。总获奖面维持在40%左右。此外,还会根据报名学校学生的总体参与表现,评出组织奖或团体奖若干名。
全国一等奖 (National First Prize): 在全国赛中表现卓越的学生获得。
全国二等奖 (National Second Prize): 成绩突出的学生所得。
全国三等奖 (National Third Prize): 对在全国赛中有良好表现的学生予以肯定。
总获奖率: 维持在40%左右。
🌈国际活动资格:
全国活动BrainBee组一等奖分数最高者将获得BrainBee国际活动的中国代表资格,参加国际活动的学生还将获邀参加神经科学学术年会。
最佳表现奖 (Best Performance Award): 用于奖励在比赛的某个特定方面表现出色的学生,如实验操作环节、标本识别环节等。
杰出贡献奖 (Outstanding Contribution Award): 可能会颁发给在比赛组织、宣传或推广方面有突出贡献的个人或团队。
评分标准
评分标准主要依据学生在各个环节的得分情况。通常,比赛形式包括笔试、图片标本识别、病例诊断、科学海报制作等。每个环节都会根据学生的答题情况、准确性和完整性进行评分。
以笔试为例,通常会给出80道题目(也有说法为题目数量可能有所变动),分为填空和选择题两种题型,学生在规定时间内完成答题。评卷时,会根据标准答案进行批改,给出相应的分数。其他环节的评分标准也会根据具体要求和任务进行制定。
此外,不同年份和级别的比赛(如地区赛、全国赛)在评分标准上可能略有差异,但总体上都遵循公正、客观、全面的原则进行评分。
班型设置:3-8人小班/一对一课程
上课方式:线上/线下同步授课,可支持回放;
授课语言:中英文双语/纯英文课程
  
犀牛线下校区:上海、深圳,北京、苏州、南京、深圳、无锡、青岛、杭州、广州、合肥、武汉、成都、宁波、重庆、香港 均开设的有线下校区,其他城市可以参加线上网课,享受总部师资~更多班课详情请扫码添加老师咨询 |