1~8年级还有哪些值得参加的国际竞赛?一文搞定!

时间:2025-10-19 16:29:50  作者:网络 来源:网络

美国数学竞赛AMC 8

图片

升学功能:★★★★★

评价功能:★★★★★

兴趣培养:★★★

建议参加年龄:5~8年级

比赛难度:★★★★★

 

图片

 

严格来说AMC 8已经不算是小学竞赛了,因为它的参赛年龄是8年级以下,比赛中也包含了一些七、八年级初中的知识。但总体上还是以小学阶段的知识点为主,而且可以说做到了全覆盖。25道题中大部分题目也都是紧扣CCSS(美国共同核心州标准)大纲的。

 

这也是为什么AMC 8会成为国内小升初升学重要参考的一大原因:

 

小学全覆盖+部分超前

课内知识+课外拓展

 

这两块全占了,因此既能反应学生当前的水平、也能反应未来学习的潜力。

 

其次,AMC 8的题目梯度设置非常有层次,可以说从课内常规难度到有一定挑战区分度的题层层递进,划分明确,因此学生参加这个比赛还可以非常清楚自己到底小学数学学得怎么样?是继续巩固校内还是放心做校外拓展。

 

美国数学竞赛AMC 8

图片

升学功能:★★★★★

评价功能:★★★★★

兴趣培养:★★★

建议参加年龄:5~8年级

比赛难度:★★★★★

 

图片

 

严格来说AMC 8已经不算是小学竞赛了,因为它的参赛年龄是8年级以下,比赛中也包含了一些七、八年级初中的知识。但总体上还是以小学阶段的知识点为主,而且可以说做到了全覆盖。25道题中大部分题目也都是紧扣CCSS(美国共同核心州标准)大纲的。

 

这也是为什么AMC 8会成为国内小升初升学重要参考的一大原因:

 

小学全覆盖+部分超前

课内知识+课外拓展

 

这两块全占了,因此既能反应学生当前的水平、也能反应未来学习的潜力。

 

其次,AMC 8的题目梯度设置非常有层次,可以说从课内常规难度到有一定挑战区分度的题层层递进,划分明确,因此学生参加这个比赛还可以非常清楚自己到底小学数学学得怎么样?是继续巩固校内还是放心做校外拓展。

 

图片

 

袋鼠数学竞赛

图片

升学功能:★★★

评价功能:★★★

兴趣培养:★★★★★

建议参加年龄:1~4年级

比赛难度:★★★

 

图片

 

如果说AMC 8是小学阶段国际数学竞赛的“天花板”,那么袋鼠数学竞赛就可以被称为是“起跑器”。

 

袋鼠数学竞赛的特点是趣味性很强,题目整体难度不高,尤其是对知识的要求不高,不需要超前或者额外学习很多内容,大部分以考察思维能力为主。甚至很多题目来源于生活中的场景、桌游、纸牌等趣味活动。

 

图片

 

袋鼠数学竞赛的获奖率很高,60%以上都能获奖,但其实最高级别奖项的竞争一样激烈,因此也是一个非常有区分度的比赛,每年全世界超过600W人参加,甚至要超过AMC 8这样的比赛。

 

图片

 

需要说明一下,袋鼠数学竞赛其实从1~12年级都能参赛,每两个年级一个组别,因此它并不完全是一个小学数学竞赛,但从它的特点来看,它尤其适合那些1~3年级零基础的学生“无痛”入门数学竞赛,到底适不适合学竞赛,这个比赛会是一个很好的检验。

 

由于它的低龄友好属性,以及偏重于思维能力的考察方向,近几年国内一些名校也会在幼升小考试中加入类似袋鼠风格的考题(甚至直接用原题),因此从这个角度,这个比赛也有一定的升学作用,但到了高年级,还是AMC 8这样的比赛升学价值会更高一些。

澳洲AMC数学竞赛

图片

升学功能:★★★★

评价功能:★★★

兴趣培养:★★★★

建议参加年龄:3~8年级

比赛难度:★★★★

 

图片

 

国际竞赛和体制内竞赛相比,一个巨大的优点就在于“循序渐进”,这种循序渐进体现在不同年龄段、不同难度、不同功能的竞赛种类齐全。如果我们把袋鼠数学竞赛作为小学阶段的“起点”,把AMC 8作为“终点”,那么澳洲AMC就相当于是中间的过渡

 

无论是趣味性、难度,澳洲AMC都介于这两个竞赛之间,但这并不代表它很“中庸”。恰恰是这样过渡性的竞赛,给了很多家庭明确的后续规划方向。

 

首先,澳洲AMC覆盖年龄为3~12年级,尤其是三年级,正好是一个分水岭阶段。这个阶段无论是体制内外,都是孩子“要不要系统学竞赛”的关键时期,也是孩子的数学能力真正开始拉开差距的时期,因此对于打袋鼠竞赛觉得简单、打AMC 8又够不着的孩子来说,澳洲AMC这样的比赛是非常适合用来做一个评判依据的。

 

图片

 

其次,澳洲AMC的考试时间是在每年9月底,而AMC 8的考试时间是在每年1月份,如果我们以AMC 8为目标的话,澳洲AMC正好提供了一次绝佳的练兵机会,考完澳洲AMC后还有4个月的时间进行查漏补缺,节奏非常稳健。

 

另外值得一提的是,澳洲AMC在国内的升学作用虽然没有AMC 8那么明显,但很多海外家长告诉我们,学校里要进行数学班选拔的时候,澳洲AMC的作用是很大的,尤其是澳洲的一些好学校,因此这个比赛历年参与的人数丝毫不亚于AMC 8,高达1600万人参加。

美国数学大联盟

图片

升学功能:★★★★

评价功能:★★★★

兴趣培养:★★★★★

建议参加年龄:3~12年级

比赛难度:★★★★

 

图片

 

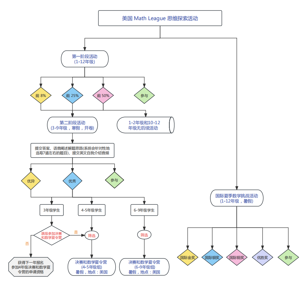
在北美地区,Math League美国数学大联盟的知名度丝毫不亚于AMC 8。第一届数学竞赛于1977年举行, 至今已经连续举办了四十多年届,每年有超过100万名学生参加活动。首先,Math League的年龄覆盖比AMC 8更广,并且每个年级一个对应级别,拆分比袋鼠数学竞赛和澳洲AMC还要细。

 

图片

 

但是和传统竞赛不同的是,Math League并不只是做一张卷子拿一个分数就结束了,它分为两轮,第一轮是传统的笔试,而第二轮则是极具特色的“开卷考”形式,并且这个开卷考还允许学生找“外援”帮助。学生需要在组委会公布的题目池子中选出5道题,然后可以找专家进行辅导,最后录制一段视频来描述自己对题目的理解和解题的详细过程。所以比的不仅仅是谁题目能做出来,还要比谁的理解深、表达能力好,也算非常独树一帜的规则。

图片

 

和前面几个竞赛都有中英文双语试卷不同,Math League只有英文试卷,因此这个比赛基本可以算作国际学校的专属,想拿高分英语可得过关哦。

英国JMC数学竞赛(UKMT系列比赛之一)

图片

升学功能:★★★★

评价功能:★★★★

兴趣培养:★★★★★

建议参加年龄:3~12年级

比赛难度:★★★★

 

图片

 

与美国一样,英国也有自己的一套竞赛体系,这套体系就是UKMT体系。

 

和AMC体系做一个对比不难发现,英国的JMC相当于美国的AMC 8,IMC和SMC相当于美国的AMC 10和AMC 12。而两个体系最大的区别在于,英国的这套体系每个组别都有对应的进阶性比赛,比如IMC对应到CMO、HMO、MMO等同年级组进阶比赛,而最终选拔英国国家奥数队成员的BMO比赛并不需要SMC成绩,第一轮都可以参加,但晋级第二轮有硬性要求。

 

图片

关键字:AMC8,AMC8数学竞赛,AMC8数学竞赛课程,AMC8数学竞赛培训,AMC8数学竞赛辅导,上海三公AMC8,

推荐资讯
Contact Us
犀牛国际 版权所有 沪ICP备2021004381号-1