反复记熟这11个硬核提示,据说DSE数学至少升一个grade

时间:2025-04-27 23:42:01  作者:网络 来源:网络
数学本应是内地同学的强项,毕竟内地的数学课程内容更丰富、难度更深,训练强度也更大。但从我们多年的经验来看,实际上能在DSE数学科目中拿到绝对高分(5**满分)的同学却并不多。究其原因,主要是DSE数学更侧重于对细节的考察,而非单纯的难度。然而,很多同学在数学上容易自满,从而忽视了细节,最终导致无法获得满分。
 
因此,犀牛老师专门为大家总结了一些容易犯错的细节和小技巧,希望能帮助到大家。
 
下文非常硬核,仔细阅读须1小时以上。如认真研读必有收获。
 
 01 
数字
 
图片
 
 02 
百分数
 
图片
 
图片
 
 03 
答案保留真确值/3位有效数字
 
图片
 
 04 
方位
 
图片
 
 05 
单位
 
图片
 
 06 
文凭考试数学科试卷常用符号
 
图片
 
 07 
統計
 
图片
 
 08 
概率
 
图片
 
 09 
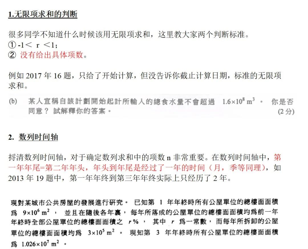
数列
 
图片
 
 10 
立体几何
 
图片
 
 11 
步骤分(M)
 
图片
犀牛dse考试培训

家长想帮孩子转轨到DSE考试的话,建议请专业的老师评估孩子的实际情况,制定适合孩子的DSE考试方案。犀牛国际设有香港校区,可以学生提供量身定制来自香港本土的dse考试培训课程定制方案。

 

▶分层教学体系:

  • 基础阶段(中四/高一):夯实学科基础,定制选科方案;

  • 强化阶段(中五/高二):高频考点突破,真题模拟训练;

  • 冲刺阶段(中六/高三):押题密训+答题技巧,冲刺港三大/英国G5。

师资王牌阵容

  • 港大/港中文满分状元领衔,5年以上DSE执教经验;

  • 2024年学员共斩获67个5**,85%学生考入港前五/全球TOP50。

⭐犀牛DSE课程培训完善的教学体系

 

DSE能力测评——课堂讲解——刷题训练——真题测评——课后答疑全流程服务。
 

DSE



dse考试培训全国校区覆盖
香港(尖沙咀海港城)+深圳/广州/北京/上海等20+城线下授课,支持线上线下双模式,无缝衔接DSE备考节奏!
 

DSE
 
 
 
image.png
image.png

 

图片
图片
 


更多香港DSE课程课程/香港升学规划等

长按扫码

回复“DSE课程”在线咨询

微信:xnew88888888

关键字:DSE,DSE课程,DSE培训

推荐资讯
犀牛国际 版权所有 沪ICP备2021004381号-1

微信号复制成功

X-NEW0088

点击进入微信,添加微信号

若无法打开请手动打开微信添加