距24年光华剑桥春招首场考试仅剩20天!大家都准备好了吗?

时间:2023-10-09 10:16:17  作者:犀牛国际 来源:犀牛国际

最新消息!继世外、平和之后,光华剑桥也公布了春招考试时间!

 

⭐世外春招时间:11月25日(周六)

⭐平和春招时间:11月26日(周日)

光华剑桥春招时间:10月28日(周六)

 

光华剑桥春招

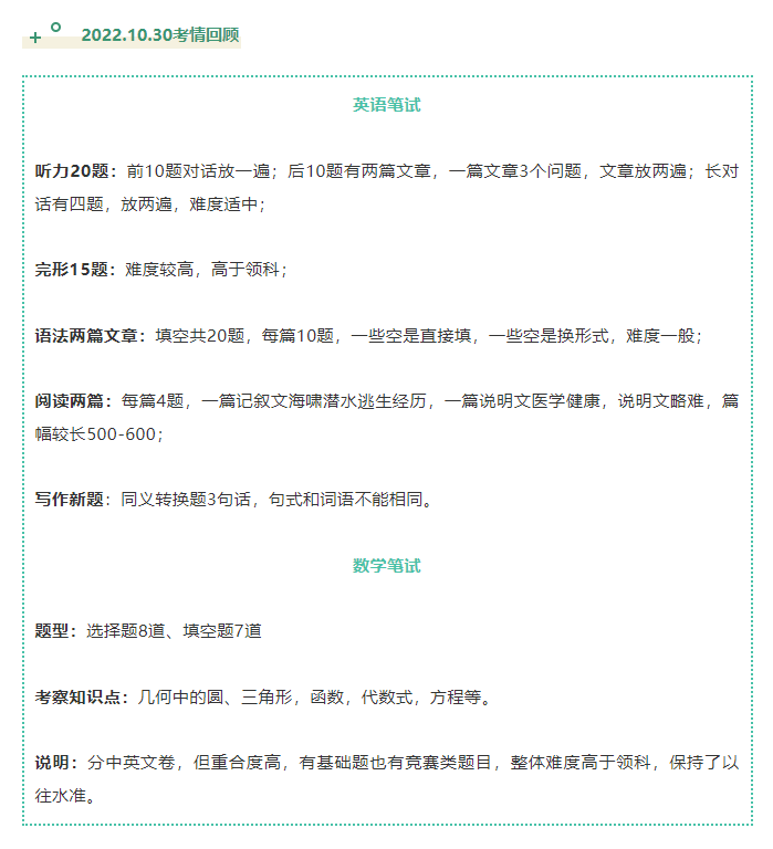
*图源官网

 

作为今年刚刚跻身进入四校行列的光华剑桥,其实力一直是有目共睹的。光华剑桥曾狂揽数十枚牛剑offer,一半以上学生进入英国G5,一直是备受追捧的沪上名校。

 

距离考试仅剩20天左右的时间。面对即将到来的春招考试,同学们该如何应对呢?

 

考试细则

First Part

2024年光华剑桥春招细则暂未公布,但根据往年来看,一般如下:

 

考试形式:笔试+面试

学制选择:2.5年学制-3.5年学制

 

考试大纲:

与上海、江浙地区教学大纲类似。体制内在读考生数学卷为中文卷,国际课程在读考生数学卷为英文卷

 

考试内容

 

⭐英语笔试

考试时长60分钟,线上考试

 

听力考试:

20道选择题,10个短对话,3篇长文章,难度较难

完形填空:

一篇文章,15个问题

语篇填空:

2篇文章,每篇10个题

阅读:

2篇文章,较难

改写句子:

3道题,共3句话,题目要求改写句子结构和单词,使得句子本身意思不变。

 

⭐数学笔试

考试时长100分钟难度较难,18道选择填空题,光剑的数学考试是出了难度较难。

 

⭐英语口语面试

15-20分钟。笔试当天下午,获得面试资格的考生进入相应区域,按顺序参加面试。

 

光剑每季考试,学生都有两次入学考试机会。一般上午考试,下午面试。英语笔试部分题目初筛成绩50%的考生,直接获取下午面试资格。

 

 

光剑录取标准

Second Part

  • 录取标准参考秋招

  • 笔试总分排名靠前优先录取;

  • 英语或数学单科排名特别靠前;

  • 提交材料较早、较完整的考生,笔试总分可放宽至30%;

  • 特殊人才和专业人才:笔试总分可放宽至前50%。

 

 

光华剑桥春招考试难度

Third Part

光华剑桥作为上海”四校八大“之一,其难度肯定不低的。光华剑桥春招英语考试的难度可以参考雅思考试数学考试难度对标竞赛题目难度。

 

光华剑桥春招

 

上海的国际学校春招一般10月开始,11-12月是春招高峰时间,开学时间一般为次年,准备走国际升学路线的同学们千万不要错过一年一度的春招机会了。

 

犀牛国际择校指导

Fourth Part

 

犀牛国际为广大学子提供一对一速成指导

 

👉犀牛择校服务内容

👉权威的国际学校入学测试,了解孩子的实际情况

👉根据需求匹配筛选符合您需求的服务

👉根据需求,一对一精准匹配直到满意

完美适配光华剑桥春招

光华剑桥春招

 

⭐课程类型:小班/一对一教学模式,精准的辅导每一位学生学习。

⭐授课语方:中英双语授课/纯英文授课,满足海内外学生学习。

⭐授课类型:线上/线下同步开课,自由选择 反复回放 巩固学习。

 

光华剑桥春招

测评 - 讲解 - 练习 - 考察 - 答疑反馈,一站式教学服务

 

光华剑桥春招

 

学生个人学习反馈群,关注每一位学生的学习提升

 

 

犀牛在上海、深圳,北京、苏州、南京、深圳、无锡、青岛、杭州、广州、济南、合肥、成都、武汉均开设的有线下校区,其他城市可以参加犀牛线上网课,享受总部师资~线上线下均可选择,一对一,一对多各种班型。

 

了解更多AMC10备考规划

详情扫码咨询小助手

获得1V1服务

👇👇👇

图片

TEL:13127673819 (同微)

关键字:光华剑桥春招

推荐资讯
犀牛国际 版权所有 沪ICP备2021004381号-1