|
上海三公
官方真题更新啦!
2025最新出炉!
2025上海三公网申开始!三公也将再一次成为魔都家长关注的焦点,而每年的面谈真题无疑是大家最关心的,直接关系到孩子能否被录取。老师为大家整理了【三公历年真题+必刷200题】
今天小编给大家带来了
历年上海三公面试真题
以及上海三公考前冲刺课程
一起来看看吧~
评估环节:英语-语文-吃午饭-数学机考-体育(排队+基本动作)
语文:作文为 “最欣赏的同学”,15分钟内完成,无字数限制,面谈时老师会询问作文相关问题。阅读理解考查画思维导图,文章篇幅较长,还涉及四书五经、古代六艺等文化常识的选择题考查。
数学:30分钟20道题,考计算、几何、数论、逻辑推理。如李白带酒问题、两只虫子在正方形中相遇追及问题。
英语:作文题目为 “Do you like city walk?”,有10道听力题,每题限时作答,还有完形填空、阅读理解。
时政:考马英九访华没去哪个城市。
科学:看视频答12题,如餐巾纸为什么吸水相关。
体育:考肢体协调,如左手摸右脚。
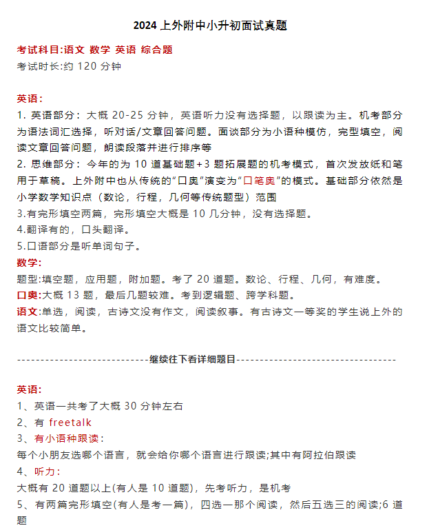
考察科目:先考英语听力,再考语数英;不能返回做题。
语文:有单选、阅读、古诗文,无作文。有北国雪古诗挖空填空并分析情感,现代文阅读有《哥哥的妹妹》等小说类文章,还有涉及爬山风光并引用 “不识庐山真面目,只缘身在此山中” 的文章等。
数学:考20道题,含填空题、应用题、附加题,涉及数论、行程、几何等。如甲乙去六公里外游泳馆的行程问题、四边形面积问题、数字圈乘积求n的可能种类问题等。
英语:有20道选择题、4篇阅读,含听力、小猫钓鱼、快问快答、朗读等题型。
据了解,浦外纯机考,每批45个人,共4个教室。共50题,不能返回做题,有填空题,有快问快答,分AB卷。
语文:10道选择题,有考节气的古诗如《元日》、文学常识如同一词在不同句子中的意思、诗句描写的季节,还有古诗中关于作者行程的考查如 “洛阳亲友如相问,一片冰心在玉壶” 中作者要去哪里等。
数学:有环形跑道、立体图形、统筹规划、巧算、小数、逻辑推理、行程周期、数论、行程问题、排列组合、应用题等。
英语:听力以跟读为主,先读一段文章测试耳机,正式题目听复杂长短语在几秒内复述跟读。有4篇完形填空,10分钟内完成,无选择题。有口头翻译中译英,还有阅读理解。另有3道简单的物理化学题。
上海三公面试真题/备考规划
扫码添加老师
回复“上海三公真题”立即咨询

微信号:xnewhu
犀牛国际针对上海三公必备【AMC8、思维100,小托福、科创】开设三公培训班/冲刺班,入班前进行专业测试,匹配班型
🔷课程人数:3-8人小班/一对一课程
🔷授课语言:中英/全英授课
🔷授课类型:线上线下同步开课
🔷线上上课软件:Classin小班教学,老师随时和每一位同学保持互动和提问,直播形式保证课堂活跃度。
犀牛教学团队由顶级海内外高校毕业老师组成,国际竞赛领域经验丰富,拥有多年教龄和丰富教学经验,均可纯英文或中英双语授课,能够提供针对性的指导
↓↓↓课程规划/资料真题↓↓↓
【上海三公冲刺课程】
扫码➕V
微信:xnewhu
|