首页
校区地址
国际学科
资讯板块
ALEVEL资讯
IGCSE资讯
IBDP资讯
AP资讯
更多资讯
校区地址
国际竞赛
资讯板块
AMC
AIME
HMMT
物理碗
BPhO
UKCHO
USNCO
BRAIN BEE
BBO
更多资讯
校区地址
G5笔/面试
资讯板块
STEP
TSA
ECAA
MAT
PAT
更多资讯
校区地址
语培学术
资讯板块
雅思
小托福
SAT
ACT
GRE
GMAT
LSAT
更多资讯
校区地址
国际学校择校
资讯板块
资讯信息
校区地址
留学规划
资讯板块
英国留学
美国留学
校区地址
网站首页
国际竞赛
AMC
AIME
HMMT
物理碗
BPhO
UKCHO
USNCO
BRAIN BEE
BBO
更多资讯
国际学科
ALEVEL资讯
IGCSE资讯
IBDP资讯
AP资讯
更多资讯
牛剑G5笔面试
STEP
TSA
ECAA
MAT
PAT
更多资讯
语培学术
雅思
小托福
SAT
ACT
GRE
GMAT
LSAT
更多资讯
留学
留学英国
留学美国
关于我们
犀牛国际教育
——犀牛教育“5周年”课程大促——
国际学科
国际竞赛
G5笔/面试
语培学术
国际学校择校
留学规划
首页
>
资讯版块
>
国际学校择校
>
资讯信息
> 想考上海三公学校?这份面试资料,千万别错过
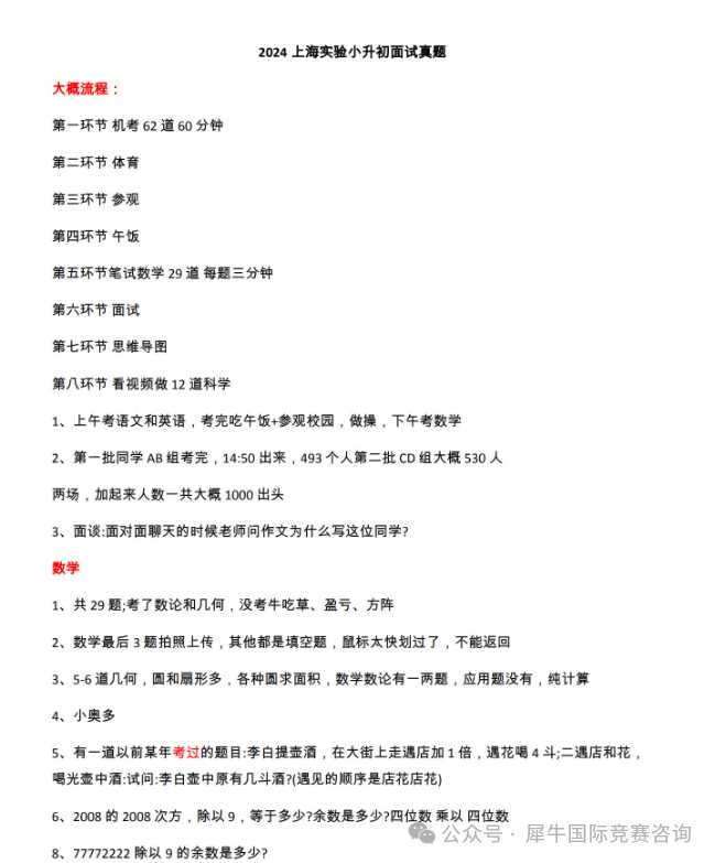
想考上海三公学校?这份面试资料,千万别错过
时间:2025-10-30 14:40:17 作者:
网络
来源:
网络
提到上海
三公
学校(上外附中、浦外、上海实验学校),不少家长和孩子都把它列为 “目标校”—— 毕竟作为上海优质教育资源的代表,三公学校不仅教学实力强,还能为孩子未来升学提供更多可能性。但想考上并不容易,尤其是面试环节,既要考察语言能力、逻辑思维,还要看综合素养,很多有实力的孩子都因为 “备考没抓对重点” 遗憾落选。
如果你家孩子也在准备考上海
三公
学校,那今天这份「上海
三公
学校面试核心资料包」,你千万别错过!它不是普通的 “真题合集”,而是我们结合 10 + 位三公上岸学员的经验、近 3 年官方考情整理的 “备考指南”,能帮孩子避开备考误区,精准对接面试需求。
一、资料能帮你解决 “3 大备考难题”,这是普通资料做不到的
想考三公学校的家庭,备考时最容易遇到 3 个问题:不知道重点练什么、孩子表达没逻辑、临场容易慌。这份资料恰恰能针对性解决:
解决 “不知道重点练什么”
:分学校整理了 “面试考察重点清单”,比如上外附中重点练 “英文即兴演讲 + 双语对话”,浦外要侧重 “小组讨论 + 综合问题解决”,上实则需强化 “数学思维题 + 创新观点表达”,每个重点都附 “考察频率”,帮你明确 “先练什么、后练什么”;
解决 “孩子表达没逻辑”
:针对英文对话题、综合问答体,提供 “答题框架模板”,比如回答 “为什么选我们学校” 时,可按 “学校优势 + 自身匹配点 + 未来规划” 展开,避免孩子只会说 “我喜欢这所学校”,却没实质内容;
解决 “临场容易慌”
:包含 “面试流程模拟手册”,从 “入场签到” 到 “面试结束离场”,每个环节的注意事项、时间分配都写得清清楚楚,还附 “临场救场技巧”(比如没听清问题时,可礼貌说 “麻烦您再重复一遍问题,谢谢”),帮孩子提前熟悉流程,减少紧张感。
二、资料里的 “2 类独家内容”,你在别处很难找到
这份资料的核心价值,在于它包含 2 类 “独家内容”,这是你在家长群、普通论坛里找不到的:
三公上岸学员 “备考笔记节选”
:收录了 5 位三公上岸学员的真实备考笔记,比如 “每天花 30 分钟练英文对话,重点积累‘学科相关词汇’”“数学思维题要多练‘逆向推导法’”,这些 “实战经验” 比单纯的 “理论建议” 更有用,能让孩子少走很多弯路;
分学校 “面试评分标准解读”
:很多家长不知道 “面试官到底怎么打分”,这份资料里就有 “三公学校面试评分维度拆解”,比如语言能力占 30%、逻辑思维占 25%、综合素养占 25%、礼仪细节占 20%,还标注了 “加分项”(如回答时能结合自身经历举例),帮孩子知道 “怎么答能拿高分”。
三、不管孩子 “基础如何”,这份资料都能用
有些家长担心 “孩子基础一般,资料会不会太难用”?其实不会,这份资料考虑到了不同基础孩子的需求:
基础薄弱的孩子
:可以从 “基础题型精练” 部分开始,里面有 “英文基础对话 50 题”“数学思维基础题 30 题”,每道题都附 “详细解析”,帮孩子先打牢基础;
基础较好的孩子
:可以直接练 “进阶题型 + 模拟套题”,比如 “英文即兴演讲 10 个主题”“综合素养难题 20 道”,还附 “高分答案参考”,帮孩子拔高能力,冲刺 “优秀” 评级;
临近面试的孩子
:可以重点看 “高频考点总结 + 礼仪细节”,用最短时间抓住核心,避免在 “冷门知识点” 上浪费时间。
四、资料获取方式简单,现在领还能赶得上备考
这么实用的资料,获取方式却很简单,不用转发集赞、不用等审核:
关注本公众号,在后台回复关键词 “三公备考资料”;
根据自动回复的提示,就能直接获取资料包的下载链接,支持打印出来给孩子随时练,也能在手机、平板上查看。
最后想提醒大家:想考上海三公学校,“有实力” 很重要,但 “会备考” 更关键。这份资料能帮孩子少走弯路、精准备考,如果你家孩子有报考计划,千万别错过!如果领取后有不清楚的地方,比如 “怎么根据孩子基础安排练习”,也可以在后台留言,我们会帮你解答~
关键字:三公,上海三公,三公学校,三公真题,三公备考
上一篇:
给上海三公报考家庭:面试资料整理完毕,速取不等人
下一篇:
上海三公学校面试资料新鲜整理!报考党赶紧收藏
推荐资讯
国际学科
MYP
IBDP
IGCSE
A-level
AP
国际竞赛
AMC
AIME
袋鼠竞赛
物理碗
BPHO物理竞赛
SIN/PUPC
BBO生物竞赛
USABO竞赛
Brain Bee
CCC/CCO
UKCHO化学
USNCO化学
USACO竞赛
经济商赛
写作竞赛
语言培训
自然拼读
RAZ绘本
《Power Up》
《Think》
KET培训
PET培训
小托福培训
托福培训
雅思培训
SAT/ACT
友情链接:
上海ap课程培训机构
IB课程培训班
AMC数学竞赛培训课程
AMC8数学竞赛培训
AMC10数学竞赛培训
犀牛国际教育校区地址
犀牛国际
版权所有 沪ICP备2021004381号-1
在线咨询