老李解惑系列—数学、经济、物理竞赛如何规划

时间:2022-01-29 13:34:31  作者:犀牛教育 来源:犀牛教育

“嘀嘀嘀”手机响起,“李老师早,有一些问题想向您请教!”家长的疑问如期而至。

 

大家好,我是犀牛国际教育创始人老李,每天我都会接到来自家长们的关于升学的各类疑问。从业十余年,我不仅带出了许多国际竞赛金牌者,也结识了这些优秀学子背后一直做支持、打辅助的家长朋友们。老李真心敬佩这些默默付出的家长朋友,我也十分乐于解答来自家长们的各式各样的疑问。

 

最近,我汇总了家长们常常会问到的问题,将在【一期一会】栏目中分享给大家,帮家长朋友们避开辅助之路的各种坑!也欢迎家长朋友们交流沟通,为了孩子的未来,咱们共同努力。

李老师,小H这次 AMC 10 考 81分,他在校内数学一直是 A+,但在您的班上就不拔尖,有点没信心。我不知道从哪些方面去鼓励引导他继续坚持,就来向您请教。

H妈妈,你好。小H有数学学习的热情,这点特别好,所以学校的数学能够有A+的成绩。但另外一个方面,学校的数学与竞赛数学有很大的差别。差别如下:

 

(1) 学校的数学与竞赛数学在内容上、进度不一样:AMC 10 考察的是相当于体制内高一、高二的内容,除了三角函数、复数不考察之外,其他内容都要考察。目前小H学校里数学的进度应该是刚学完函数,所以很多知识点学校里数学还没有接触。

 

(2) 学校的数学题目与竞赛数学的深度不一样:在上几何的时候,很多知识点就没学习过。主要是校内数学学习的都比较浅,所以他感觉学了一个“假的数学”。比如几何部分角平分定理、角平分线长定理、中线长定理、建坐标系解数学问题、圆的切线长定理、托勒密定理、相交弦定理等,学校里都没有学习。即便是学习过的相似三角形、全等三角形,在 AMC 10 中考察的都比较复杂,学校里的题目基本上属于比着葫芦画瓢的题型,即学会了之后做例题即可,而 AMC 的考题比例题要难很多、复杂很多。

 

(3) 竞赛数学更加考察知识点的串联和综合运用,而学校里的数学考察单一知识点。比如一道竞赛题既有函数部分、又有几何部分、同时还有不定方程求解,对于知识点考察特别综合;而学校里的数学则只会考察几何,或者只考察函数,不会综合到一道题里考察。

 

(4) 竞赛数学考察思想方法,而学校里的数学考察数学知识。越是高级别的竞赛数学,越考察学生对数学思想和方法的掌握。数学有各种不同的数学工具,同样一道题如果你使用常规的方法,可能计算量特别大;但是如果你转化为三角函数问题,则几分钟就可以解决出来,所以在解决竞赛问题之前,学生需要做一下选择,就是选择哪种数学工具。而学校里的数学是按照章节来考察,所以不会牵涉到数学工具选择问题。

 

(5) 竞赛数学对时间要求特别苛刻,而学校里的数学对时间要求则很宽松。AMC 10 是 75 分钟做 25 道题目,以今年的数学题为例,到了第 16 题就开始变难,大部分同学做到第 19 题的时候就已经把全部时间耗光;而学校内的数学,因为难度比较简单,所以没时间限制。一般来说,时间越紧张的考试,越能考察一个人对数学本质的理解程度,以及做题的熟练程度;而学校的数学则不考察数学本质问题。

 
 

明白了,原来这么多方面都有差别!看来需要从多方面进行研究才能达到目标。

 

那您觉得小H后面紧急AIME的难度大吗?如何做学习规划比较好?

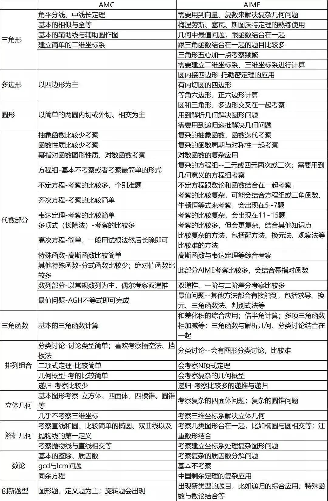
首先,咱们要清楚,AMC和AIME的差别很大,具体如下表:

 
图片
 

对于AMC与AIME的区别,我在我们犀牛教育的微信公众号“犀照外洋”的11月9日的文章中提到了,您可以再去回顾一下:

 
图片
 

总体来说,AIME对学生的各种数学能力要求更高,包括转化能力、认知本质能力、数学工具选择能力、计算能力等等。

 

① 目前小H进入 AIME 的难度大吗?

2022年11月份他再次考试,肯定可以进入 AIME,我相信小H的学习能力以及数学学习的潜力。我觉得孩子更加需要考虑的问题是,进入AIME后能否考到 10+?10+ 的分数对孩子以后申请美国大学的各类专业,帮助非常巨大。但是要想有10+ 的分数,首先得长期规划准备,不能短期突破。

 

②  如何规划学习呢?

我建议是寒假学习 AMC 12,补上自己在三角函数、复数、向量的短板,然后春季进行AMC 12强化与冲刺的学习。同时,如果还学有余力,我倒是特别推荐他去准备一下Awesome Math或者 SUMaC这样的夏令营,哪怕失败了,都对他的数学认知是另外一种提高。让他看一下纯数学的知识范围,了解一下什么是数学研究。

在暑假可以去参加一下夏令营,然后暑假里有条件,可以再准备一下 ARML或者 DMM 等 S 级别的比赛。因为 ARML、DMM 的题目跟 AIME 几乎使用同一个题库,在这个期间可以跟 AIME 混合起来准备,这样来年的2月份去考AIME的时候,可以有一个顶级的不错的分数。

也就是说,把对AIME的准备放到一个一年的周期里,同时在这个过程中,可以参加其他顶级的比赛或者夏令营,对自己的数学能力以及数学认知提高到一个层次。

 

③  推荐的参考书:

目前针对AIME、AMC、ARML、DMM等没有针对性的参考书,而且体制内的数学竞赛参考书过于难,因为他们针对的是高中生数学联赛,跟国外数学竞赛不是一个体系的。确实没有特别好的参考书。当然,犀牛这边正好今年春季要写一套国外数学竞赛的书籍,小H这批孩子会提前使用到教材。

 
 

那太好了,有了教材相信小H进步会更快。

 

另外,小H受爸爸影响,一直对经济感兴趣,我看了您的公众号,有讲到 NEC,他有一点点经济学的基础,不知道从9年级寒假开始准备的话,该如何规划?他想提前学,以赛带练,不知道您推荐什么教材让他起步?

NEC有三个级别的竞赛,我的建议是直接参加最高级别的Adam Smith那个级别,因为前两个级别,确实太简单了。经济学是一门特别有意思的学科,我的建议如下:

 
 
图片
 

经济学需要看的内容、规划方案都在上面两张图中了。这些书籍的电子版我这里都有,稍后我打包发给您供孩子学习参考。

 
 

谢谢李老师,我们正需要看些相关书籍呢!

 

最后还有物理竞赛。他也想以物理碗为目标,提前学习物理知识,但是也不知道该如何规划。

物理和经济很像,一般来说,数学应用于自然科学是物理,数学应用于社会科学就是经济了。物理和经济一样,就是先夯实基础,把所有知识点都压实,完成广度;然后进行深度上的学习,物理碗的 D1 和 D2,深度上都不深,但是对知识点的要求在熟练维度上。

物理竞赛的题目,分为定性和定量,基本上很多物理竞赛都是五五开。

关于广度上压实,可以参考下表:

 
图片
 

对于物理来说,目前也是没有相应的参考资料。我的建议是可以使用人教版的物理书,把中文版的物理知识点都看一遍,然后再跟着班级快速把物理碗的知识点过一遍,因为物理碗跟国内的物理体系考察的偏重点不一样。最后再通过知识体系做题即可。

 

定性的题目靠深度理解;定量的题目要加强熟练程度,以及大量的训练,这个跟AMC、AIME的备考路径差不多。

 

当然物理碗是一个入门级的比赛,如果有条件可以再继续参加 PUPC 或者丘成桐的物理论文比赛,此比赛适合对某个物理领域特别有感觉的孩子。还有一些其他类型的物理竞赛和考试内容可以参考下图。

 
图片
 
 

谢谢李老师的详细解答!🌹🌹🌹本周我会找时间和孩子沟通,规划好寒假和春季的学习。

不客气,希望我的分析对孩子有帮助。欢迎随时交流🤝

 

 

相信这位家长已经充分了解了自己的孩子面临的挑战以及努力的方向,希望孩子持续努力赛出水平!

关键字:老李解惑系列,数学竞赛,经济竞赛,物理竞赛,

推荐资讯
犀牛国际 版权所有 沪ICP备2021004381号-1