想冲牛剑藤校理工科?IGCSE数学0580和0606区别有哪些?如何选择让留学申请更有竞争力?

时间:2026-04-10 10:45:07  作者:犀牛国际 来源:犀牛国际

很多家长在孩子进入国际学校后,都会面临一个重要的选择:IGCSE数学应该选0580还是0606?

对于目标牛剑藤校理工科的学生来说,这个选择更加关键。今天我们就来详细解析IGCSE数学0580和0606区别,帮助家长做出明智的决定。

 

 

犀牛国际教育

IGCSE数学0580和0606区别

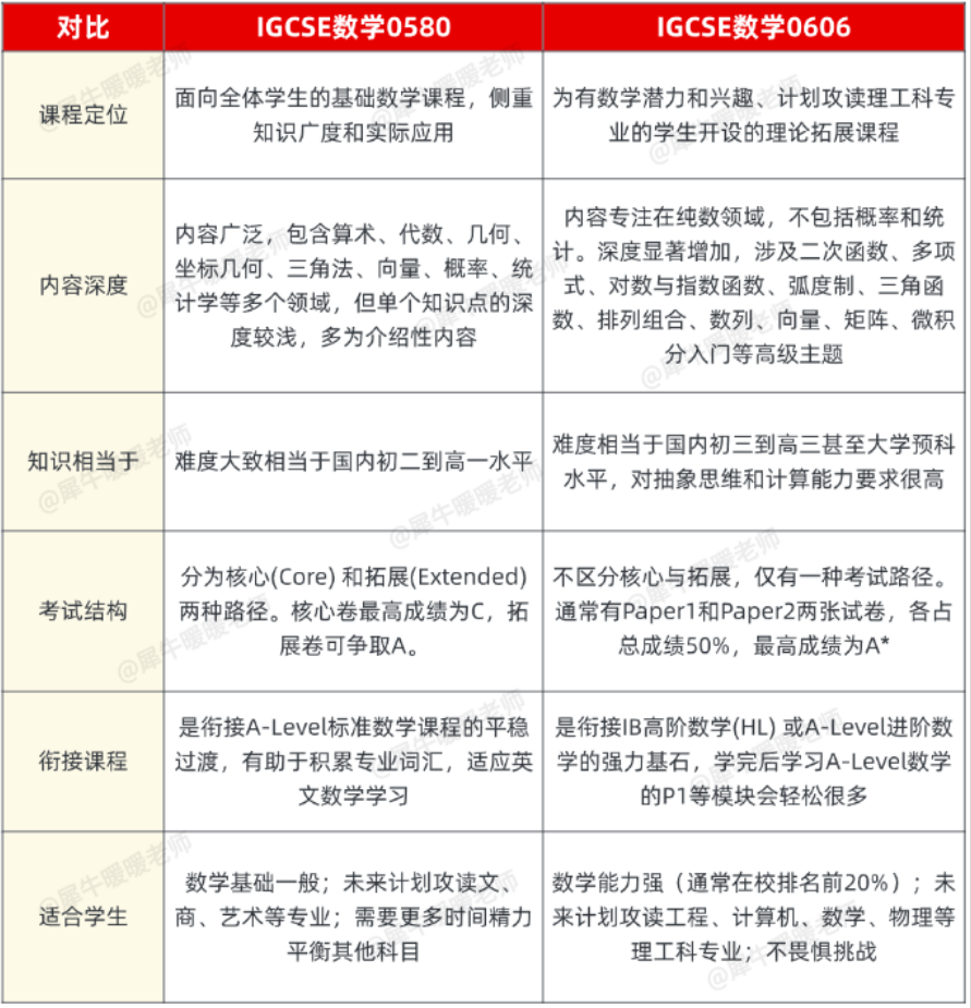
1.IGCSE数学0580和0606的核心区别

IGCSE数学0580是普通数学课程,0606是附加数学课程。这两门课程在多个方面存在显著差异。

image.png

IGCSE数学0580和0606区别

 

🎨IGCSE数学0580和0606区别-内容

  • 0580覆盖范围很广,包括数与代数、几何、统计与概率、函数、矩阵、向量等基础模块。但每个模块的深度较浅,很多知识点只是点到为止

  • 0606则完全不同,它专注于纯数领域,剔除了概率统计内容,但深度大大增加。包含的内容不仅覆盖国内初高中数学重点,还包含微分、积分等微积分预备知识,部分内容已经达到大学预科水平

🎨IGCSE数学0580和0606区别-难度

  • 0580相当于国内初二到高一的数学水平,适合大多数国际学校初中生,特别是从体制内转轨的学生。

  • 0606难度直接相当于国内高中甚至大学预科水平,强调逻辑推导和复杂问题解决能力。

🎨IGCSE数学0580和0606区别-考试

  • 0580分为核心和拓展两种路径,核心课程最高只能获得C等级,拓展课程可以获得A*等级。考试有4张试卷,Paper1和3是核心评估,Paper2和4是拓展评估。

  • 0606只有一种考试路径,最高成绩为A,考试分为Paper1和Paper2两张试卷,各考2小时,每个paper满分均为80分。Paper1禁止使用计算器,考验学生的基础计算能力。

 

2.从未来课程衔接角度看选择

选择哪门课程,很大程度上取决于孩子后续要学习的课程体系。

🎉如果孩子计划学习A-Level课程:

0580是基础数学课程,能够顺利衔接A-Level数学的P1、S1等模块。但0580只是达到了A-Level数学的入门要求。A-Level数学的深度、广度和抽象程度是全面升级,需要学生具备更强的逻辑推导、严谨证明和概念理解能力。如果只学0580,在过渡到A-Level时可能会感到挑战较大

0606则是为A-Level进阶数学做准备的课程。它包含了微积分、向量、矩阵等高级数学知识,学习0606的学生在进入A-Level阶段时会有明显优势,特别是对于计划学习数学、物理、工程等专业的学生来说,0606提供了必要的前置知识。

🎉对于计划学习IB课程的学生:

如果是IB高阶数学,0606是更好的选择。0606衔接IB数学SL几乎无难度,仅需补充少量统计内容;衔接IB数学HL能大幅降低学习压力,更是HL数学IA论文的重要基石。

 

3.从留学申请角度看选择

在大学申请方面,IGCSE数学0580和0606的选择直接影响孩子的竞争力。

  • 对于文科、商科、艺术类专业,如新闻学、国际关系、市场营销、管理学、设计、音乐等,0580的优异成绩完全满足多数大学的数学成绩要求,不会成为申请短板。学生可以将更多精力投入到与专业更相关的其他科目中

  • 但对于理科、工科、医学专业,情况就完全不同了。申请数学、物理、工程、计算机科学、经济学等对数学要求极高的专业时,0606成为重要的竞争力加分项。英国G5、澳洲八大等院校会明确偏好有0606成绩的申请者,没有学过可能在初审就被淘汰。

 

犀牛国际教育

IGCSE数学课程规划与真题支持

犀牛国际拥有多年国际课程规划经验,针对IGCSE数学0580和0606提供精准的课程规划、一对一辅导和历年真题解析

如需了解详细的课程安排、获取IGCSE数学真题资源,或进行个性化学术规划,欢迎咨询。

 

 

 

关键字:IGCSE培训,IGCSE辅导,IGCSE数学0580,IGCSE机构,IGCSE真题

推荐资讯
犀牛国际 版权所有 沪ICP备2021004381号-1

微信号复制成功

X-NEW0088

点击进入微信,添加微信号

若无法打开请手动打开微信添加