最后4个月,请这样备考AMC10数学竞赛!附AMC10获奖分数线~

时间:2023-07-17 10:14:25  作者:犀牛教育 来源:犀牛教育

2023年AMC10竞赛考试时间越来越近,AMC10竞赛考多少分可以得奖?AMC10竞赛冲刺前1%需要做对几题?7-11月应该如何备考AMC10?今天老师给大家详细介绍!

图片
AMC10竞赛多少分可以拿奖?
 
AMC10数学竞赛分为A/B卷,虽然难度相仿,但是获奖分数线以及晋级AIME的分数线是不同的。
 
AMC10数学竞赛
 
我们来看看AMC10的冲奖要求:
 
 
晋级AIME

一般建议对15道题

冲击前5%

一般建议对17道题

冲击前1%

一般建议对23道题

 
AMC10竞赛冲奖要求:
 
晋级AIME:基本上要到能够拿100分左右的水平
 
AMC10前5%:基本上要到能够拿110分左右的水平
 
AMC10前1%:基本上要到能够拿120分左右的水平
 
按100%的正确率,晋级AIME/前5%/前1%分别至少需要做对15/17/23道题。(当然100%正确率本身就是非常困难的)。
 
更多AMC10竞赛信息,欢迎咨询老师
图片
 
图片
AMC10竞赛需要什么知识基础?
 
AMC10数学竞赛冲奖需要至少有完整的8年级数学知识,最好是有10年级的数学知识的。
 
如果数学知识储备不够,老师建议先补齐课内数学知识,然后再参加竞赛,以免打击孩子自信心。
 
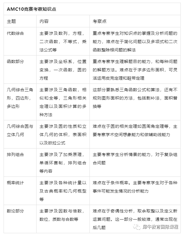
以下是AMC10竞赛的考察知识点:
 
AMC10数学竞赛
 
注意:去年AMC10题目中新出现了几个之前没出现过的考点不定方程的佩尔方程类求解、复数与几何结合在一起、复杂的函数求最值。
 
目前AMC10竞赛不仅参与人数越来越多,而且AMC10题目也是越来越难,有些题目已经达到往年AIME的难度,想要取得好成绩一定要认真准备!
 
图片
6-9月如何备考AMC10竞赛
 
2023年AMC10数学竞赛仅有4个月时间,在剩下的4个月,也是备考的黄金阶段,也是提分的关键时期!7-11月,应该如何备考呢?老师有一些小建议:
7-8月:夯实基础
 
7-8月,建议同学们梳理一遍基础知识,查缺补漏,分章节刷题,先把重心放在前15道题上,确保基础题不失分。这也是冲奖很关键的一步!
9-10月:关注做题技巧,控制做题时间
 
在基础掌握之后,就要拓展做题思维,将真题与考考点紧密相连,同时要提高自己的做题准确率,不要盲目刷题,可以整理错题集,针对薄弱点及时复习。
 
另外就是要关注做题技巧与策略,注重时间分配,可以多花时间刷题,模拟考试。
11月:放平心态
 
距离考试时间非常接近,这个时候考生一定要放稳心态,也可以刷刷真题,保持做题手感。同时,可以多看自己的错题集,加强印象好好准备,积极应试!
 

犀牛教育AMC10竞赛课程培训

 
 犀牛教育2023年AMC10竞赛暑期课程已全面开启,助力学生在AMC竞赛中斩获高分战绩,为申请助力!
 
AMC10数学竞赛
 
线上线下同步开课,线上课程可回放反复学习,小班/一对一/录播课程多种类型可选,满足不同的学生需求,老师可全英教学或双语教学。
 
AMC10数学竞赛

部分班型展示

更多年级 更多课程

北京、上海、广州、深圳、杭州、南京、苏州、无锡、山东等多个城市开设校区

小班课、1v1、线上线下同步开课

欢迎添加犀牛小助手了解

图片

TEL:16621708232(同V)

关键字:AMC10数学竞赛,AMC10竞赛,AMC10培训班,AMC10真题,

推荐资讯
犀牛国际 版权所有 沪ICP备2021004381号-1