|
AMC8数学竞赛早已是家长圈的网红赛事,不管是国际学校还是体制内,都非常重视培养孩子数学能力,双减以后小学阶段的赛事越来越少,体制内想择校,能证明孩子数学能力的非AMC8国际数学竞赛莫属。
AMC8竞赛的难度大吗?含金量有多高?AMC8考察什么数学内容,小学阶段备考AMC8竞赛早吗?很多家长都会有诸多顾虑,今天随Zoe老师来了解一些AMC8竞赛的情况。
AMC8数学竞赛是AMC美国数学竞赛中最简单、入门级别的赛事,赛事的举办方是美国数学学会于1950年成立,适合国内8年级及一下的学生参加,参赛当天年龄不超过14.5周岁,2006年AMC竞赛正式进入中国,参赛人数由原来的2000+参赛人数增长到去年5W左右的人数,竞争越来越激烈,获奖难度也越来越高。

可参赛学生:8年级及以下学生
学生在备考过程中需要广泛涉猎各种数学知识点,并注重解题技巧的训练。
考试时间:
中国考区:2025年1月23日10:00-10:40(星期四)
北美考区:2025年1月22日至28日
报名时间:
开始报名:2024年10月22日
报名截止:2025年1月12日
竞赛语言:中英双语
年龄要求:8年级及(初二且14.5岁)以下
题型设置:共25道选择题,总共25分
AMC8满分25分。每道题1分。答对一题得1分,不答/错答0分。这25道题目的知识点涵盖了部分小学到初中的内容,考试的内容包括但不限于数论部分、基础几何等内容。
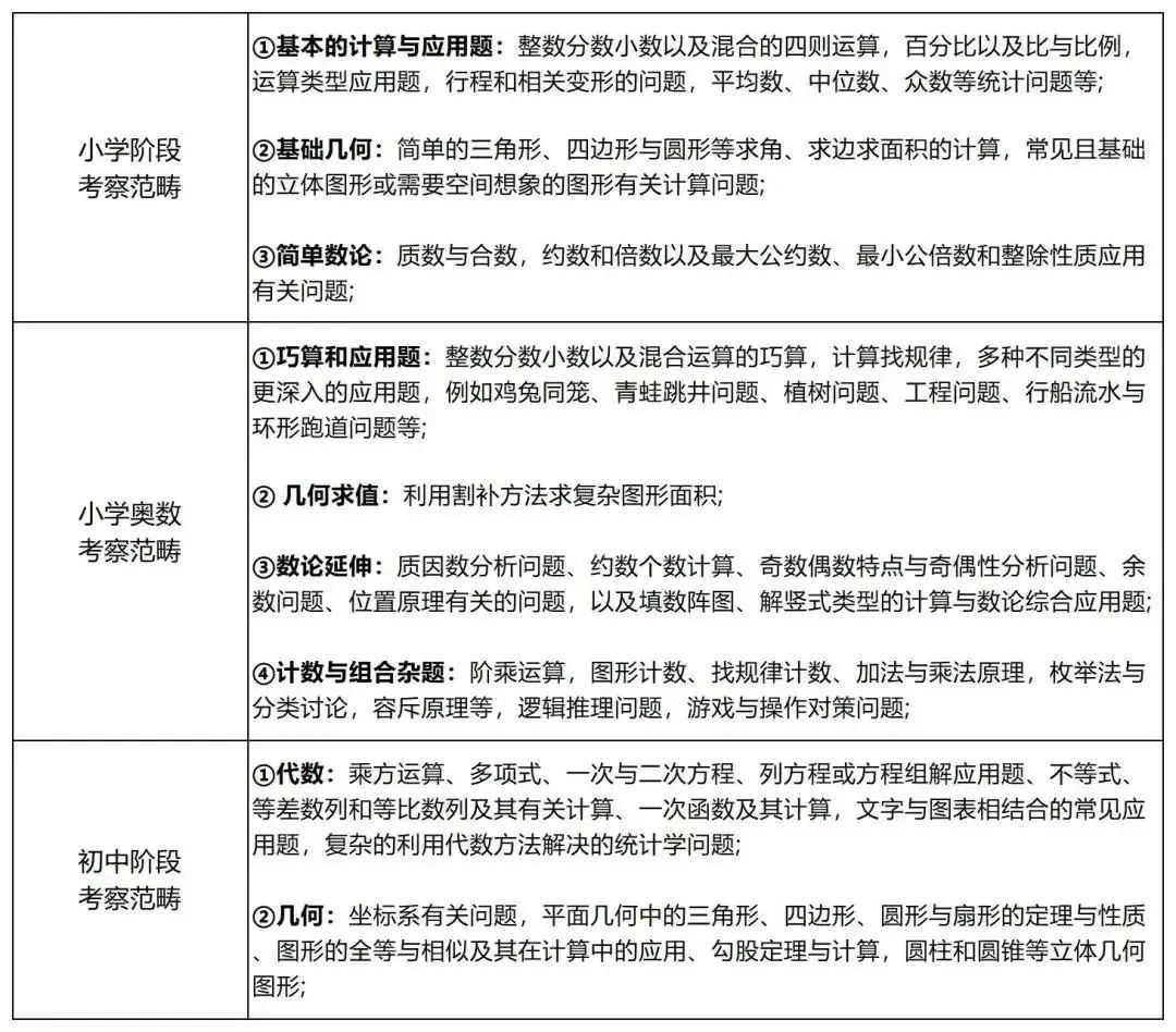
AMC8数学竞赛考察的知识点包含小学全部的数学内容和部分7、8年级的知识点, 适合数学基础好,想超前学习的学生,AMC数学竞赛的难度也是递进的。
题目主要分为三个方向:小学数学、初中数学和小学奥数。其中有部分图表问题夹在小学数学、小奥和初中数学之间,划定范围模棱两可,但基于专业学科老师分析,基本上可以认为上述三类题目范畴各占1/3。

涵盖3-7年级所有的数学知识,主要包括基础代数、基础几何、基础数论、基础组合等。
比与比例、方程、数列是代数部分的高频考点,三角形、圆形和四边形是几何部分的高频高点。
数论和组合部分是普遍中国学生的薄弱项,这两部分在整个AMC8试题中的比重也在逐年增加。
AMC8答题技巧 : ➤ 当几何图形不是唯一确定时,可以假设某些特殊条件; ➤ 题目中要求最大值或者最小值时,从最极端的情况开始考虑,此时往往假设变量中的一个取到其最值; ➤ 一些比例问题、百分比问题、比率问题中,当不知道总数并且总数是多少不会影响题目答案时,可以假设一个总数来进行计算。
AMC8数学竞赛培训课程开课啦!零竞赛基础学生也可以参加学习。不同基础的孩子都可以找到适合的学习!
>>课程特点:
a、班型分为基础+冲刺+模考点评,适合各阶段学生
b、备考时间充足,长线学习规划
c、帮助学生掌握AMC8数学竞赛所有知识考点
>>课程特点:
▶课程大纲:课内外知识点全覆盖
▶课程类型:3-6人小班授课/一对一授课模式
▶授课模式:在线面授均可
▶授课语言:中英双语教学/纯英文授课
线下校区:
(仅展示部分内容,精品小班、一对一等多种班型可供选择,线下+线上同步授课,上海、深圳,北京、苏州、南京、深圳、无锡、青岛、杭州、广州、合肥、武汉、成都、香港均开设的有线下校区,其他城市可以参加线上网课,享受总部师资~)
AMC8数学竞赛课程辅导及学习规划
扫描添加下方二维码
获得1V1服务
👇👇👇
|