AMC10备考仅剩不到3 个月的时间,想要冲奖如何备考!

2024AMC10备考仅剩下70天时间,同学们要了解AMC10竞赛常考的代数、几何、组合和数论这4个板块易考点及重点内容。下面是一些易考点整理,大家可以参考。
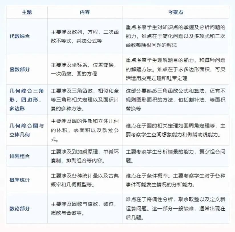
易考点分析:
在AMC10竞赛中,常见的题型包括代数方程建立和不等式求解。这些问题通常涉及到一次或二次项最高次数的方程。此外,在函数部分,会涉及到平面和空间坐标系的建立以及对函数图像的理解。同时,也可能会结合欧几里得几何中距离的概念,探讨平面或空间点的位置关系。
重点关注:
AMC10的难点之一是将代数方程或方程组与几何图形相结合的解题思路。例如,对于含有绝对值的方程,计算零点时需要在坐标系中进行关于坐标轴的反射,或者从代数角度将其分解为多个代数式并求解。
在函数部分,学生需要在代数方面有深入的理解。将固定的代数值转化为变量,或者根据问题背景构建自己的函数来进行求解。
易考点分析:
AMC10竞赛中主要涉及常规几何,包括三角形、四边形、多边形和圆的相关平面几何问题。此外,还会考察立体几何方面的内容,如体积、表面积等,有时需要结合三角函数进行适当的计算。在这些问题中,学生需要对特殊三角形的边长关系具备敏感性。
同时,在立体几何部分可能会引入一些国内数学教学超纲的知识点,例如欧拉公式、以及平面圆形几何中常用的公式等。
重点关注:
在AMC10中,较常见的几何问题多为考察学生对于几何性质公式的理解和记忆,同时可以采用面积的割补方法来简化问题。
而较复杂的几何问题可能涉及立体几何、弧度计算以及三角函数的运用。特别是在计算圆锥的体积或表面积时,需要学生具备较强的空间想象能力。
易考点分析:
AMC10中的数论问题相对于AMC12来说更为简洁,主要涉及最大公因数(GCD)、最小公倍数(LCM)以及与此相关的基础概念如约数和质因数等。
重点关注:
在解题过程中,学生需要敏锐地察觉题目的特点,因为问题的解决思路通常直接体现在题目描述中。因此,阅读理解部分也是一个具有突破性的关键点。
易考点分析:
在AMC10竞赛中,统计概率的考点通常涉及到经典概念,如平均数、众数、中位数等。此外,还会涉及到概率模型中常见的内容,如01分布、二项分布等,其中可能会考察这些分布的期望值或其他性质。
重点关注:
常见的数字进制转化问题需要学生采用非传统的思维方式来解决,以避免在九进制数转换过程中出现结果中包含数字9的情况。
此外,这些问题可能会结合其他的排列组合或代数问题进行计算,因此学生需要特别注意细节,确保准确性。
易考点分析:
在AMC10竞赛中,排列组合问题通常从实际问题出发,涉及比赛、游戏等情境。学生需要将这些问题进行数学抽象,重点在于理解问题的本质和条件。通过将问题转化为排列组合模型,可以有效解决这类问题。
重点关注:
对离散和连续概率分布的理解非常重要。学生需要注意如何进行反向思考,以减少问题求解的工作量。
在计算过程中,学生应该明确排列组合过程中分类的含义。他们需要确定分类是否完全分开,是否需要进行二次处理等。
此外,还需要注意问题的对称性,并思考是否可以通过利用对称特点直接将问题转化为代数问题。这种思考方式可以帮助学生更快地解决问题。
AMC10竞赛中,想要突破最后的点,建议还是以专业纬度来帮助学生做到竞赛提分。
我们的AMC10竞赛授课老师均为斯坦福大学、剑桥大学、清华大学、复旦大学等国内外知名院校毕业,有着丰富的竞赛经验,带出众多AMC10数学竞赛前1%和前5%的学员!
分类讲解知识点,更加系统的深入学习每个知识模块的题型、考法、重难点
好老师+好课程必然会出分,以下是我们2023年AMC/AIME出分案例和榜单
▶课程大纲:课内外知识点全覆盖
▶课程类型:4-8人小班授课/一对一授课模式
▶授课模式:线上线下同步开课,可回放不断学习;线下课程、名师互动直播课程、录播课程均可选择
▶授课语言:中英双语教学/纯英文授课
▶开班时间:完整版文末扫码添加老师咨询
我们目前已开设的线下校区有上海、北京、南京、无锡、青岛、杭州,宁波、合肥、武汉、成都、郑州、宁波、重庆等地区。教室宽敞明亮,交通便利,学习氛围浓厚。
|