参加AMC8数学竞赛需要具备什么基础和能力?

时间:2024-09-03 09:10:57  作者:网络 来源:网络

参加AMC8美国数学竞赛,学生需要具备一定的数学能力和数学基础,具体AMC8数学竞赛需要学生具备哪些基础和能力?为了更好备考AMC8数学竞赛,该如何提升?

 

犀牛AMC8培训采用3-6人小班或一对一授课模式,确保每位学生都能得到充分的关注和指导,提高学生数学竞赛能力,冲刺优异成绩!

 

 

 

AMC8数学竞赛所需基础

 

 

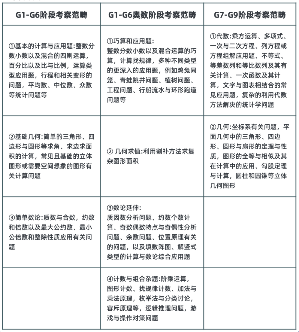
AMC8数学竞赛考察内容可以分为三类:1-6年级的数学知识,1-6年级的奥数知识,7-9年级的数学知识,三类题目各占1/3。

AMC8数学竞赛

根据AMC8数学竞赛考察内容来看,要求学生具备小学数学知识基础+部分初中数学知识基础。

 

目前处于4-5年级的学生,现在开始备考也不晚,巩固已有数学知识,补充AMC8数学竞赛知识,制定考前备考计划,冲刺竞赛!

 

6-8年级学生,已有AMC8数学竞赛所考察的大部分知识基础,在此基础上多做真题,查漏补缺即可。

 

 

 

AMC8数学竞赛所需能力

 

 

AMC8数学竞赛旨在发展学生的全面能力,考察学生的综合素质,学生需要具备一些基础能力:

1

解题技巧与策略

快速解题能力:

由于AMC8数学竞赛时间有限,学生需要迅速理解题目,在短时间内给出正确答案。

 

灵活应变能力:

AMC8数学竞赛题目设计巧妙,经常会出现一些出乎意料的题目,需要学生从不同角度审视问题,找到独特的解题方法。

 

估算与判断:

AMC8数学竞赛时间有限,题目数量较多,学生需要运用估算和判断的方法来排除错误选项,需要学生具备敏锐的直觉和判断力。

2

逻辑思维与推理能力

逻辑推理:

归纳推理、演绎推理等类型题目中,学生需要提出假设,通过推理和计算来验证其正确性,需要学生具备一定逻辑思维能力。

 

问题分解:

面对复杂的问题,学生需要学会将其分解成若干个简单的问题或步骤,逐一解决后再综合得出答案。

3

自主学习能力

AMC8数学竞赛需要学生在课堂之外进行大量的学习和实践,学生需要具备自主学习的能力,主动寻找学习资源并有效利用。

4

抗压能力与心理素质

抗压能力:

AMC8数学竞赛环境往往紧张而激烈,学生需要具备良好的抗压能力,保持心态平稳,避免因紧张而失误。

 

积极心态:

面对挑战和困难时保持积极的心态,勇于尝试新的解题思路和方法,不轻言放弃。

 

 

 

如何全方面提升?

 

 

🔹 一、深化数学基础知识:

1. 系统学习并巩固知识点

通过教材、参考书或在线资源等进行深入学习,构建扎实的数学基础,系统学习AMC8数学竞赛知识点。

 

2. 理解并应用数学概念

不仅要记住AMC8数学竞赛公式和定理,更要理解它们的来龙去脉和适用条件,还要通过大量练习,将理论知识转化为实际应用能力。

 

🔹 二、提升解题技巧与策略:

1. 掌握常用解题技巧

AMC8技巧

AMC8技巧内容

排除法

通过排除不可能的情况来缩小答案范围的方法。

度量法

通常用于解决与图形相关的问题,通过直接测量图形的边长、角度等属性,快速得到答案或验证选项。

特殊值法

通过选取特定的数值或条件来简化问题的方法。

找规律法

通过观察和分析题目中给出的数据或图形,发现其内在规律或趋势的方法。

掌握AMC8数学竞赛解题技巧,并通过模拟考试和日常练习,不断运用和巩固。

 

2. 学会快速阅读和理解题目

AMC8数学竞赛时间紧迫,学生平时需练习快速读题和提取关键信息的能力,避免在细节上浪费时间。

在模拟考试时应限制时间进行作答,锻炼自己。

 

🔹 三、加强逻辑思维与推理能力:

1. 培养逻辑思维能力

进行逻辑推理题和证明题的专题练习,学会运用归纳、演绎等方法,锻炼学生的逻辑思维能力。

 

2. 增强问题解决能力

通过参加数学竞赛和解题活动,或与同伴老师沟通交流,锻炼问题解决能力。

 

🔹 四、模拟考试与自我评估:

1. 定期进行模拟考试

AMC8数学竞赛模拟考试是检验学习成果和应试能力的重要手段。

严格按照考试时间和要求进行模拟测试,考完不代表结束,还要认真分析错题原因和解题思路。

 

2. 自我评估与调整

根据模拟考试的结果进行自我评估,找出自己的薄弱环节并制定改进措施,不断调整学习计划和策略以适应AMC8数学竞赛的要求。

 

🔹 五、培养良好心态:

1. 保持积极心态

AMC8数学竞赛过程中可能会遇到挫折和困难但学生要保持积极乐观的心态相信自己能够取得好成绩。

2. 应对压力的策略

学习一些应对压力的技巧如深呼吸、放松训练等以保持冷静和专注。

 

 

犀牛AMC8培训课程

1

犀牛AMC8培训特点

授课类型:小班授课/一对一授课模式

授课语言:中英双语教学/纯英文授课

授课模式:线上线下同步开课,线下课程、名师互动直播课程、录播课程满足学生不同需求。

 

2

犀牛AMC8培训前测

每个学生在AMC8培训入班前,犀牛老师会先组织学生进行精准测评,并形成专属成绩报告。

犀牛AMC8培训前测卷:

AMC8数学竞赛

AMC8培训入班标准:

AMC8数学竞赛

 

3

犀牛AMC8培训课程安排

AMC8数学竞赛基础班适合初次备考AMC8竞赛的学生。

AMC8数学竞赛强化班针对参加过AMC8数学竞赛考试或数学基础较好的学生设置。

AMC8数学竞赛冲刺班针对考试重难点与学生薄弱点,进行针对性练习。

AMC8数学竞赛直通车适合目标是一次考试就拿奖的学生。

AMC8培训班级名称

课时

班型

Pre-AMC8直通车3班

120

3-8人班

Pre-AMC8直通车12班

120

3-8人班

AMC8直通车1班

110

3-8人班

AMC8优享1班

80

3-8人班

AMC8强化+冲刺2班

60

3-8人班

AMC8强化+冲刺3班

60

3-8人班

AMC8冲刺+模考6班

60

3-8人班

更多犀牛AMC8培训课程详情

请扫码或添加小助手18616528136咨询

 

3

犀牛AMC8培训课程设置

🔹犀牛AMC8培训完整大纲:

犀牛AMC8培训设置基础班—强化班—冲刺班,班次不同,课程大纲不同,随着不断学习,知识不断深化细化,循序渐进,帮助学生一步步打牢基础。

AMC8数学竞赛
AMC8数学竞赛
图片

 

🔹犀牛AMC8培训配套资源:

AMC8数学竞赛
AMC8数学竞赛

 

🔹犀牛AMC8培训优秀师资:

犀牛AMC8培训师资团队由由清北、复旦、芝加哥大学、莱斯大学、墨尔本大学等美国TOP30,英国G5的国内外一流大学的博士、硕士背景的老师组成,国际竞赛教学经验丰富,多次助力学生获奖!

AMC8数学竞赛

 

4

🔹犀牛AMC8培训全程服务:

犀牛为每位学员建立专属学习反馈群,班主任老师全程跟班,群内及时反馈学习进度,做到与家长一同校内外高效提升。同时,结合学生对知识点的掌握程度,及时查漏补缺,针对性布置作业,以质代量,让学员学习无负担。

AMC8数学竞赛

 

 

 

更多犀牛AMC8培训课程详情

请扫码或添加小助手18616528136咨询!

 

图片

数学 | 物理 | 化学 | 生物 | 计算机 等各大竞赛

 托福 | 雅思 | 小托福 等语种考试

 IGCSE | ALEVEL | IB 等课程

敬请关注!

关键字:AMC8数学竞赛,AMC8数学竞赛真题,美国AMC8数学竞赛,AMC8,AMC8竞赛辅导,AMC8竞赛

推荐资讯
犀牛国际 版权所有 沪ICP备2021004381号-1