AMC8数学竞赛和希望杯相比,哪个含金量更高?AMC8竞赛可以取代国内杯赛吗?

时间:2025-02-27 10:50:04  作者:网络 来源:网络

随着AMC8数学竞赛热度飙升,许多体制内家庭也逐渐注意到了这个竞赛。对于以往都在参加体制内杯赛的家庭来说,相信大家都很好奇,AMC8数学竞赛和希望杯有什么区别?哪个含金量更高?AMC8竞赛可以取代国内杯赛吗?

今天Sharon整理了AMC8数学竞赛和希望杯的异同点,大家可以做个对比,看看自家孩子是否适合参加AMC8数学竞赛:

地方咨讯本地信息公众号关注二维码(3).jpg
AMC8数学竞赛 vs 希望杯
AMC8数学竞赛

AMC8,作为一项专为8年级及更低年级学生设计的数学测验,意义非凡。它聚焦于提升学生解答数学习题的能力,让学生在解题过程中深化对数学知识的理解与运用。

在教学与评量方面,AMC8数学竞赛巧妙融入中学程度的数学概念,帮助学生完成从基础到进阶的知识跨越。同时,它又不止步于理论,还广泛涵盖各种数学实际应用场景,让学生真切认识到数学在现实世界的强大力量,学会用数学思维解决实际问题 。

⭐参赛资格:8年级或以下,且年龄不超过14.5岁

⭐竞赛时长:40分钟

⭐竞赛题型:25道单项选择题

⭐竞赛时间:每年1月份(具体时间以官方通知为准)

⭐计分方式:答对一题得1分,答错得0分,满分25分

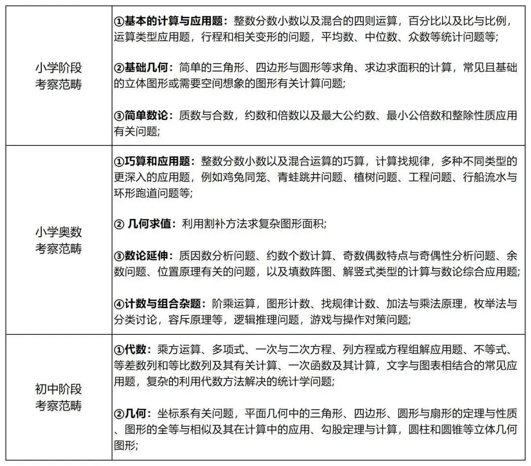
AMC8数学竞赛考察内容

图片
希望杯

希望杯作为一项全国性数学竞赛,面向4-11年级的学生。其考查知识点紧扣大纲,不超纲,题目规律明显,对认真学习的学生很友好,主要目的在于激发学生的数学兴趣,培养他们的数学自信心与能力。

⭐竞赛提醒:选择题、填空题

⭐竞赛时长:第一试90分钟,第二试120分钟

⭐评分标准:第一试20道填空题,每题6分,满分120分;第二试12道解答题,每题10分,满分120分。

⭐获奖比例:参赛人数的前5%、10%、15%、20%

AMC8数学竞赛和希望杯

考察范围对比

为何AMC8数学竞赛热度飙升
01
体制内杯赛被陆续取缔
 

2023年,希望杯停赛,国内众多竞赛被取缔,这一赛事变动使得北上广深不少小升初的家长和学生,纷纷将目光转向AMC8数学竞赛。

家长和学生选择AMC8数学竞赛,而非其他赛事,主要有两个原因:一方面,AMC8数学竞赛的考查内容与小学六年级希望杯90%重合,学生要是有扎实的数学基础,从希望杯转去参加 AMC8,难度不大,获奖概率也较高;另一方面,AMC8数学竞赛含金量远超希望杯,在国际上也备受认可,参赛学生能获得更多的获奖机会,未来发展空间也更为广阔。

02
AMC8竞赛逐步成为小升初敲门砖
 

从历年招生审核标准来看,上海三公学校对学生的AMC8数学竞赛成绩极为看重。想在激烈的申请竞争中突围,不少上海家长便早早为孩子做好规划,让孩子从3年级就着手准备AMC8数学竞赛,争取早日取得优异成绩,大幅提高上海三公学校录取几率。

03
AMC8竞赛是升学申请的强大助力
 

除上海三公学校外,不少规划孩子走国际教育路线的家长也对AMC8数学竞赛格外关注。众多国际学校将AMC8竞赛成绩列为申请加分项,部分学校甚至直接采用AMC数学竞赛真题作为招考题目。

一份亮眼的AMC8竞赛成绩,不仅能有力证明学生扎实的数学能力,体现其挑战更高难度竞赛的潜力,还能在择校申请时为学生增添显著优势。

04
AMC8竞赛能够锻炼学生的思维逻辑能力
 

AMC8数学竞赛的考试内容覆盖面广,涉及整数、分数、小数、百分数、比例、数论、常见几何图形及其面积与体积计算、概率和统计,还有逻辑推理等多个领域。这既要求学生有扎实的数学基本功,也注重对逻辑思维和问题解决能力的考查。

AMC是一系列数学竞赛,除AMC8外,AMC10/12数学竞赛成绩也备受海外名校重视,像 MIT、斯坦福等世界顶尖学府,在录取时都建议学生填写这一成绩。扎实的AMC8基础对后续备考AMC10/12数学竞赛起着关键作用。

犀牛AMC8数学竞赛培训课程

犀牛推出AMC8数学竞赛基础班、强化班、冲刺班等课程,针对不同年龄的不同学习阶段的重点内容为基础,系统地学习AMC8的知识体系,科学高效备考,带领学生在AMC8考试中冲击前1%奖项。

授课语言:中英双语教学/纯英文授课

课程类型:3-8人小班/1V1授课

授课模式:线上/线下同步开课,可回放不断学习

✔AMC8基础班

课时:50小时

教材:AMC8 Preparation

内容:各个章节基础知识点梳理

✔AMC8强化班

课时:30小时

教材:AMC8进阶教材

内容:专题分类讲解(代数/几何/数论/概率/排列组合)

✔AMC8冲刺班

课时:30小时

教材:AMC8中难题冲刺

内容:考点查漏补缺,真题模考点评,考场技巧点拨;针对以往考试的重难点进行专项训练,训练答题速度和方法,提前适应考试节奏。

低龄数学.png
犀牛AMC8竞赛线上课程
图片

线上课程:线上直播ppt都是实时的,老师也会开摄像头线上课程也是要和老师互动。孩子课后也可以无限次看录播回放进行复习。

犀牛AMC8线下课程环境
图片

目前,犀牛在上海、北京、广州、深圳、苏州、杭州、南京、武汉、合肥、无锡、成都、宁波、重庆、香港、大连、青岛、天津、香港等多个城市开设校区,致力于为准留学生家庭提供全方位升学服务。同学们可以扫文末二维码咨询,还可进行免费的AMC8竞赛能力测评👇

图片AMC8数学竞赛培训课程

扫码咨询Sharon老师

二维码.jpg

微信/电话:16601876765

关键字:AMC8数学竞赛,AMC8竞赛,AMC8培训班,AMC8真题,AMC8课程,AMC8培训,

推荐资讯
犀牛国际 版权所有 沪ICP备2021004381号-1