不管你是国际学校的学生,还是就读于体制内学校,AMC10数学竞赛都堪称数学竞赛领域的性价比之冠。它不仅是你未来申请学校时极具分量的加分项,还能大幅助力你提升课程数学成绩。
那么,零基础的同学要如何高效备考AMC10呢?AMC10竞赛怎么学?下面这些内容,绝对是考前必看干货!此外,本文还为大家附上2025年AMC10竞赛培训课程,帮你一站式解决备考难题。
👉考试对象
主要面向的是10年级及以下的学生,部分优秀的低年级学生也可以参加
👉考试时间
大概每年11月份举行,分为A/B两场考试
👉考试形式
中英双语试卷,在线答题,线上考试,有在家考和考点机考两种选择。
👉评分标准
25道选择题,答对得6分,答错或不答得1.5分,总分150分,考试时间为75分钟。
相较于国内数学竞赛,AMC10数学竞赛难度大致等同于国内数学初中联赛水平。
在知识点考查范围上,AMC10与国内初一至高一数学课本内容基本吻合。不过,与常规数学课程不同的是,AMC10更侧重于对学生综合能力以及数学知识实际应用能力的考核,能够有效检验学生将理论知识转化为实际解题思路的水平。
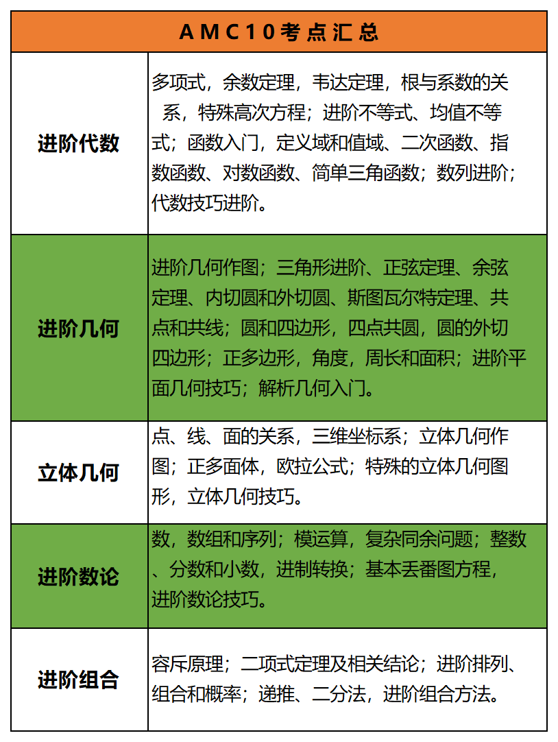
正因如此,AMC10数学竞赛特别适合9-10年级、数学基础扎实的同学参与。接下来,为大家详细介绍AMC10的具体考点内容:
🌈基础知识框架构建(1月-4月)
这一阶段是备考的根基,重点在于牢牢掌握AMC10核心数学概念,全面熟悉其知识点范围,搭建起稳固的基础数学知识体系框架。只有基础知识扎实,后续的提升与冲刺才有保障。
在学习过程中,要将各个知识点串联起来,形成清晰的知识脉络。比如,在学习代数部分的函数时,要与方程、不等式等知识点相互关联,理解它们之间的内在联系。
通过AMC10基础练习题来强化问题解决能力,每做完一道题,都要深入分析解题思路,总结方法技巧,确保对基础知识有深刻的理解。例如,在做几何题时,要思考如何运用已学的定理和公式来解决问题,尝试从不同角度去分析题目。
🌈专项提升阶段(5月-8月)
当基础知识掌握到位后,就需要针对自身在AMC10中的薄弱环节进行专项突破,这是提升解题速度与准确性的关键时期。利用暑假这个黄金时间,进行有针对性的专题训练。
比如,如果在数论部分较为薄弱,就集中精力攻克数论相关的题目,深入研究数论的各种性质和解题方法。通过大量练习AMC10专题,不断总结经验,找到适合自己的解题思路,培养竞赛思维。
在练习过程中,要注重错题的整理和分析,找出错误的原因,及时查漏补缺。同时,要学会举一反三,将一道题的解题方法运用到同类题目中,提高知识的应用能力。
🌈模拟冲刺阶段(9月-11月)
临近考试,结合AMC10数学竞赛历年真题进行模拟考试是必不可少的环节。通过全真模拟,熟悉考试题型和节奏,同时调整好应考心态,做到临危不乱。
大量刷AMC10真题,在实战中积累解题经验,不断优化答题策略。比如,在规定时间内完成一套真题试卷后,分析自己在答题过程中的时间分配是否合理,哪些题目花费时间过长,哪些题目可以快速解答,从而找到最适合自己的答题顺序和时间分配方案。
搭配解题技巧,如特殊值法、排除法、数形结合法等,提升做题准确率。在做选择题时,可以灵活运用排除法,快速缩小答案范围,提高解题效率。
2025AMC10数学竞赛培训课程开课啦!无论你是从未接触过竞赛的 “小白”,还是有着一定竞赛经验的学生,都能在这里找到契合自己的学习路径,开启属于你的AMC10 征程。
>>课程特点
a、班型分为基础+冲刺+模考点评,适合各阶段学生
b、备考时间充足,长线学习规划
c、帮助学生掌握AMC10数学竞赛所有知识考点
>>课程特点
▶课程大纲:课内外知识点全覆盖
▶课程类型:3-6人小班授课/一对一授课模式
▶授课模式:在线面授均可
▶授课语言:中英双语教学/纯英文授课
Pre-AMC10课程
对于7-8年级基础相对薄弱的学生,我们专门推出了Pre-AMC10竞赛课程。该课程充分考虑到低年级学生的基础情况,从基础知识入手,逐步梳理相关的竞赛考点,通过针对性的训练,有效提升学生的解题方法与能力,为学生后续参加 AMC10竞赛筑牢根基。
AMC10课程
针对9-10年级有一定AMC10竞赛基础的学生,我们开设了AMC10课程辅导。课程分为基础、强化、冲刺三个阶段,依据不同基础段学生的特点,因材施教,让每个学生都能在自己的基础上实现质的飞跃,在竞赛中发挥出最佳水平。
🌷课程类型:4-8人小班 / 1v1
🌷授课语言:中英双语/纯英授课
🌷授课形式:线上/线下同步开课
我们在上海、深圳,北京、苏州、南京、深圳、无锡、青岛、杭州、宁波、广州、合肥、武汉、成都、重庆、大连、天津、香港均开设的有线下校区,其他城市可以参加AMC10竞赛培训课程线上网课,享受总部师资~
AMC10数学竞赛培训课程
扫描二维码获取咨询
👇👇👇

微信/电话:16601876765
|