AMC8是美国的一项数学竞赛,具有很高的含金量和认可度。2025年的AMC8赛事已经在今年1月份结束,而2026年的AMC8竞赛也即将在不久后开始。打算参加AMC8的同学们,现在可以开始准备了!
今天,Sharon将为大家总结一下AMC8数学竞赛的适合年级、考试时间、考试内容、考试价值以及获奖难度等信息。最后,还会附上AMC8数学竞赛的培训课程辅导!
《历届AMC8数学竞赛真题》
高清PDF完整版来了~
请扫描二维码添加Sharon老师
立即获取历年AMC8竞赛真题
👇👇👇
AMC8是一项专门为八年级及以下学生设计的数学考试,具有重要意义。它旨在提升学生的数学解题能力,使他们在解题的过程中更好地理解和运用数学知识。
⭐参赛条件:8年级及以下,年龄须在14.5岁以内
⭐比赛时长:40分钟
⭐考试形式:25道单选题
⭐比赛时间:每年1月(具体日期以官方通知为准)
⭐评分规则:每答对一题获得1分,答错则得0分,满分为25分。
小升初官方认可的加分项
以上海的小升初为例,依据上海市教委的官方文件,AMC8竞赛的成绩在小升初的入学考试中具有明显的加分效果:全球排名前1%的学生可以获得5分加分,而排名前5%的学生则可以获得2分加分。
助力国际学校申请
无论是在小升初阶段还是中考后升入高中的过程,这两个阶段都是孩子从体制内转向国际学校的关键时期。对于那些希望申请国际学校的学生来说,AMC8数学竞赛的奖项是一个非常重要的加分因素。
以上海的世外、位育和包玉刚等国际学校为例,这些学校非常重视学生的数学能力及国际竞赛经验,并在入学考试中会参考或使用AMC8的真题。因此,具备AMC8数学竞赛经验的学生在申请这些学校时将更具竞争优势。
国际认可度高
AMC8数学竞赛是一项享有国际声誉的数学赛事,具有很高的认知度和影响力。每年约有30万人参与该竞赛,为学生提供了在国际舞台上展示自身能力的机会,具有显著的权威性。
完整的竞赛进阶路线
AMC8数学竞赛是AMC系列竞赛的起步,学生可以在此过程中积累竞赛经验,提升解题技巧,为进一步参加AMC10/12及AIME等更高水平的竞赛奠定坚实基础。
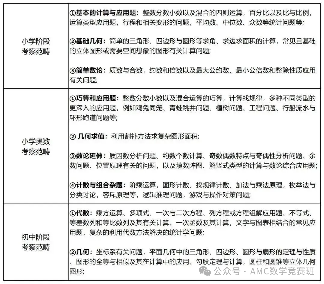
AMC8数学竞赛的内容涵盖了小学和初中阶段的知识,包括小学阶段的数学以及初中的校内内容,此外还有小学奥数的相关内容。因此,不建议小学低年级的孩子参加此类学习,这可能会成为他们的一种负担。
通常建议在3年级时开始准备,4-5年级时进行学习。最好在4年级时先参加一次,以便积累经验,然后在五年级时正式参赛。
如果家长希望孩子能申请三公或上海其他重点公立学校,最晚在五年级时就必须参加并取得AMC8数学竞赛的成绩👇
3年级学生
针对3年级学生备考AMC8,建议制定一个长期学习计划,不要过于着急。首先应当补充AMC8竞赛的知识点,熟悉并掌握考试内容,然后再进行参赛准备。整个过程大约需要一年的时间。
为了提前学习AMC8所涉及的知识点,可以根据自身情况,先掌握小学阶段的数学内容,为竞赛奠定良好的基础,并了解竞赛的相关安排。
4-5年级的学生
4-5年级的学生对数学已有一定的了解,许多学生也在学习小奥数。有了基本的数学基础,参加AMC8就不会太困难。
特别是准备参加上海三公考试的同学,建议在四年级时参加一次AMC8竞赛。如果没有获奖,五年级还有一次补考的机会,只要在三公招生之前获取成绩即可。
4-5年级的学生可以开始参与比赛,第一次参赛的目标设定为全球荣誉奖。如果没有AMC8竞赛的基础,可以考虑参加AMC8全程班,通过巩固和强化基础知识以及进行竞赛的冲刺训练,从而提高在AMC8竞赛中的成绩。
6年级学生(上海地区以外)
6年级学生已经掌握了AMC8竞赛所需的知识,但他们缺乏的是解题技巧和比赛经验。因此,在这一阶段,学生可以进一步扩展AMC8的相关知识,同时提升他们的数学思维能力。
6年级的学生参加AMC8比赛,可以先进行AMC8的考前测试,以全面评估自己的数学基础。如果发现薄弱环节,可以针对性地进行补习。接下来,可以进行数学思维的提升和解题技巧的练习。
准备参加AMC8竞赛的同学们,老师为大家整理了一些常考词汇和必备公式,有需要的家长可以添加Sharon的微信领取哦~

请扫描二维码添加Sharon老师
立即获取AMC8竞赛资料和备考方案
👇👇👇
根据AMC8历年的获奖分数线,各个奖项的获奖分数情况如下:
满分奖(Perfect Scores):必须获得25分满分
全球卓越奖(Distinguished Honor Roll):
简称DHR,指的是全球排名前1%的荣誉:通常需要回答正确21道题目及以上。
全球优秀奖(Honor Roll):
简称HR,指全球排名前5%的优秀成绩,通常需要回答正确17道题目及以上。
全球荣誉奖(Achievement Roll):
简称AR,也叫“低年级成就奖”,是面向六年级及以下学生的奖项,参与者需获得15分以上。
AMC8数学竞赛考试包含25道题目,考试时限为40分钟,满分为25分,整体难度可分为五个等级👇
🌈1-5题——基础题
整体难度不高,阅读完试题后基本可以直接得出答案,学生们总体上花费的时间很少。
🌈6-10题——基础题
在处理问题时,题目中会有一些文字陷阱,因此同学们需要认真仔细地作答。
🌈11-15题——中等水平
这道题有一定的难度,主要考查单个知识点的运用与掌握。如果同学们充分掌握了AMC8所涵盖的知识点,那么这道题其实并不难。
🌈16-20题——难度适中到稍高
可能会出现综合多个知识点的试题,题目的灵活性也会增加,因此对学生的计算能力和逻辑思维能力的要求相对较高。
🌈21-25题——挑战性问题
AMC8竞赛中难题的分布范围是拉开分数差距的关键。这些题目不仅考查学生的知识点,还具备较高的自由度和难度,旨在评估学生的综合数学能力。
根据AMC8竞赛的获奖分数线、考试时间以及题目难度情况,想要在AMC8竞赛中获奖面临以下三大挑战:
一、基础知识的难易程度
AMC8考察的知识点与国内的小奥以及初一、初二的部分内容几乎相同。对于低年级且没有接触过思维数学的同学来说,难度可能会偏大一些!
考纲的内容大体与中学数学课程相符,但也包含一些难度较高的题目,部分题目的难度接近于AMC10竞赛水平。
二、做题的速度要求
本次考试共有25道选择题,每题提供5个备选答案,只有一个是正确答案。考试时间为40分钟,平均每道题需要在1分36秒内完成。在中国区,试卷为中英文双语。

三、题目难度分布
AMC8数学竞赛题目难度相对较低,题目的难易程度是按编号逐步递增的。通常情况下,1-8题相对简单,9-16题属于中等难度,而17-25题则稍显困难。
同学们注意
犀牛AMC8春季班开课了!
犀牛国际教育专注于国际竞赛培训,拥有数百名全职教师,均具备五年以上的授课经验,熟悉AMC各项考试的重点与难点,已经成功帮助许多学生获得AMC8、10、12的卓越奖和优秀奖,以及AIME考试中10分及以上的优异成绩。

犀牛2026年AMC8数学竞赛培训课程正式开课了!即使是没有竞赛基础的学生也可以参加。不同基础的孩子都能找到适合自己的学习内容!
AMC8竞赛培训课程正在积极组班中
赶快联系Sharon老师
迅速抢占班课名额!
|