2024年amc10真题答案透露哪些重点?amc10数学竞赛题目难度、题型分布、题目特点分析!

时间:2025-04-29 09:30:18  作者:网络 来源:网络

给大家准备了历年AMC10真题解析

篇幅有限仅展示部分

完整版文末扫码领取🥳

 

扫码领取

图片

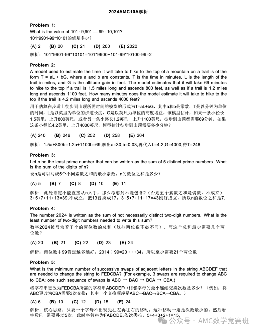
历年AMC10真题AB卷

amc10真题答案
amc10真题答案
amc10真题答案
amc10真题答案
amc10真题答案
amc10真题答案
amc10真题答案
amc10真题答案
amc10真题答案
图片

 

AMC10真题A/B卷完整版领取

 

 

图片

 

 

微信号|xngj1010

amc10难度解析

 

2024年AMC10难度整体有所降低,尤其是最后几题难度降幅明显。

 

A 卷和 B 卷的难度差距较往年更大,B 卷整体更简单。

 

amc10题型分布特点

 

AMC10面向10年级及以下的同学,考察代数、几何、数论、组合和概率四部分,2024年真题依然围绕这几个部分:整体来看:

 

🌈代数题:占比约 40%,依然是基础和重点,我在备考时也一直强调这部分。

🌈几何题:数量减少,难度向后端转移,尤其集中在最后五题。
🌈数论题:数量增加,更注重代数与数论的结合技巧。
🌈计数题:保持在 5-6 道,灵活性要求较高。

 

amc10题目特点

 

题目创新

图片

部分题目考察方式新颖,涵盖坐标变换、数列特征、特殊数论技巧(如欧拉公式)等。例如 10B 的第十九题,形式就很独特。

 

例如10B第十九题,形式比较新颖:

图片

 

题目长度

图片

题目长度有变长的趋势:A 卷题目长度约 1,200 个单词,B 卷约 1,000 个单词。

 

10B第 25 题题目长度长,但相比较于往年的压轴题较简单。

 

图片

 

总体而言,多数题目难度趋于中等水平,命题方式虽有创新,但考察内容较为稳定。题目侧重有所调整,对竞赛公式和超纲内容的依赖有所降低。

 

图片
图片

 

图片

AMC10培训课程推荐

 

图片

 

上海、北京、广州、深圳、苏州、杭州、南京、武汉、合肥、青岛、无锡、成都、郑州、香港、宁波、重庆、大连等多个城市均有校区,课程详情文末扫码咨询~

 

图片

 

图片

AMC10课程培训咨询

长按扫码添加老师微信

 

 

图片

 

 

微信号|xngj1010

 

关键字:amc10数学竞赛,amc10培训课程,amc10真题分享,amc10数学竞赛考试时间,amc10培训机构,

推荐资讯
犀牛国际 版权所有 沪ICP备2021004381号-1