【AMC8备考规划】AMC8数学竞赛备考长线规划,助力稳步提升,拿到前1%

时间:2025-09-26 10:36:08  作者:网络 来源:网络
AMC8数学竞赛备考长线规划,一站式助力各位考生在2026年AMC8数学竞赛中拿到前1%,刷到的家长快来替孩子们收好!!!
图片
 

AMC8数学竞赛备考长线规划

 

基础阶段

时间范围:提前一年左右开始,例如从2025年1月至2025年5月。

目标:夯实AMC8的基础知识。

策略:

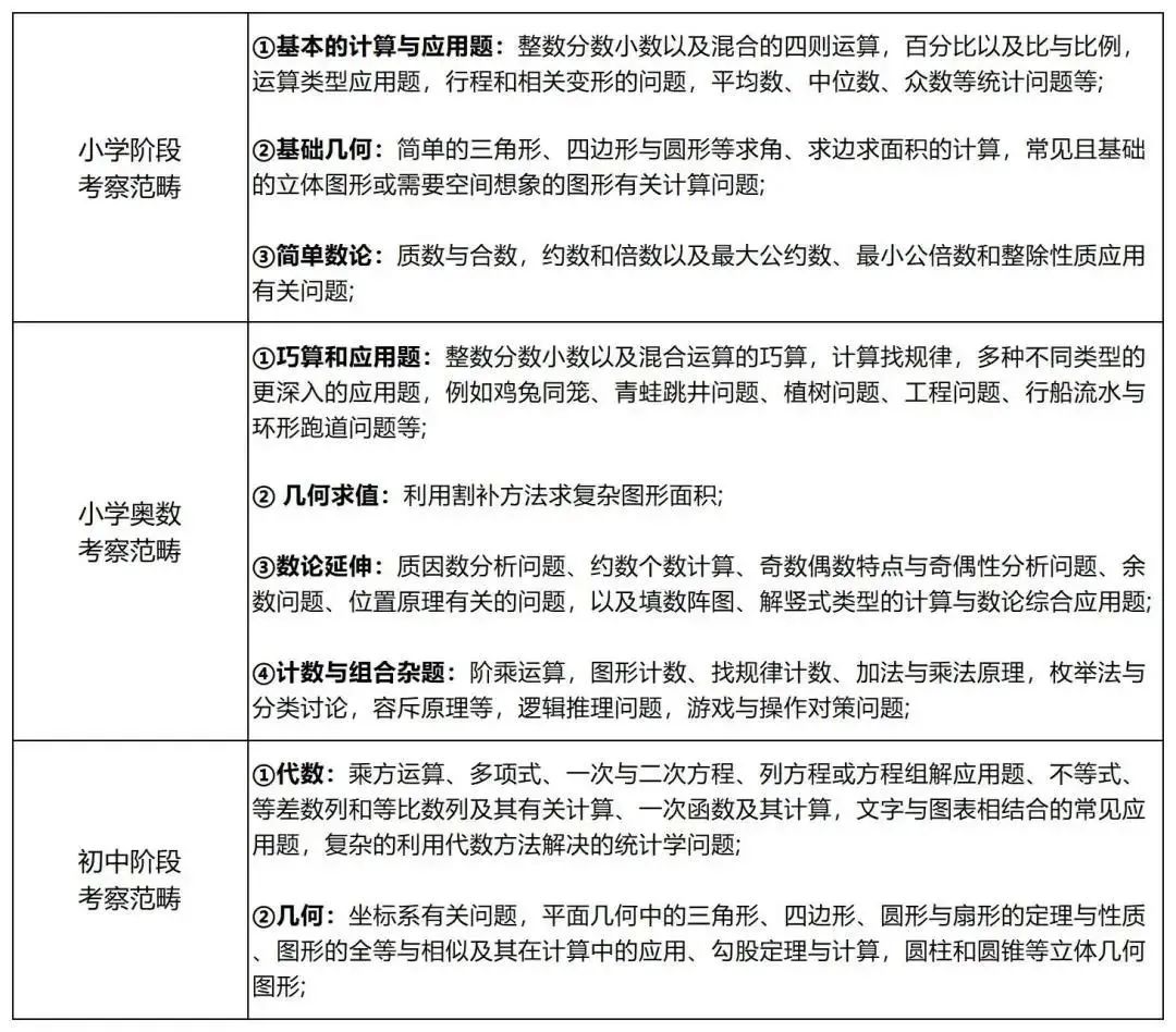
知识点学习:按照AMC8的考试内容,分模块学习整数、分数、小数、百分数、比例、数论、几何、概率及统计、逻辑推理等知识点。

教材选择:可以使用《Pre-AMC8》、《新加坡数学》、《举一反三》、《AMC8 Preparation》等权威教材。

基础练习:完成基础练习题,巩固知识点,确保理解每个模块的内容。

强化阶段

时间范围:基础阶段之后,例如从2025年6月至2025年9月。

目标:提升综合应用能力,提高解题速度和准确率。

策略:

专项训练:针对AMC8中的高频考点和难点进行专项训练,通过大量练习题来加深理解和熟练度。

错题反思:建立错题集,分析错误原因,找出薄弱点,有针对性地进行复习和巩固。

模拟考试:参加线上或线下的模拟考试,模拟考试环境与时间,熟悉考试流程,提升答题速度。

冲刺阶段

时间范围:临近考试前几个月,例如从2025年10月至2025年12月。

目标:冲刺高分,全面复习并查漏补缺。

策略:

重点回顾:回顾所有知识点,尤其是错题集中的题目。

真题练习:至少刷一遍近五年的真题,每周固定时间,适应考试状态,并检验知识点掌握情况。

全真模拟:每周至少进行一次全真模拟考试,严格按照考试时间和要求进行,调整答题节奏。

考前准备阶段

时间范围:考试前一个月。

目标:做好考前准备,调整状态。

策略:

报名确认:根据系统时间确认报名信息。

状态调整:保持良好的作息和心态,确保在考试时能够发挥出最佳水平。

错题巩固:回顾并巩固错题集中的题目,确保不再犯同样的错误。

在整个备考过程中,还可以注意以下几点:

审题仔细:对于题干文字量较大的题目,一定要多次审题,标出重点,避免遗漏条件或审题出错。

参考英文题目:中国区考试为双语试卷,尽量参照英文题目,避免因翻译错误导致理解偏差。

制定计划:根据自己的实际情况和备考进度,制定合理的学习计划,并坚持执行。

 

AMC8数学竞赛含金量

 

国际认可度高:AMC8由美国数学协会(MAA)主办,是全球极具影响力的青少年数学赛事之一,每年吸引全球超过6000所学校的30万余名学生参赛。同时,它也是全美排名前五十名名校、几乎所有中学优先推荐的主要活动之一。

图片

国内认可度高:在中国,AMC8竞赛成绩已经成为许多优质学校入学申请的加分项。例如,上海的三公学校、北京六小强学校等,在招生时都会将AMC8的成绩作为重要的参考依据。

图片

奠定竞赛基础:AMC8是国际数学竞赛的开端,对于后续参加AMC10、AMC12、AIME等更高级别的竞赛具有至关重要的作用。通过参加AMC8竞赛,学生可以提前适应国际数学竞赛的题型和难度,为未来的竞赛之路打下坚实的基础。

提高数学能力:AMC8竞赛题目设计旨在挑战学生的数学思维和解题能力。通过参与竞赛,学生可以接触到更广泛、更深入的数学知识,从而提高自己的数学水平。同时,竞赛不仅考察学生的数学基础知识,更注重培养学生的逻辑思维能力和问题解决能力。

图片

助力名校申请:AMC8数学竞赛被视为美国数学人才的摇篮,对于申请美国初中和高中具有重要的参考价值。在名校申请过程中,AMC8的奖项和成绩往往能为学生增添不少亮点,成为学术能力的重要证明。

 

AMC8数学竞赛培训课程

犀牛国际AMC8数学竞赛培训课程分为Pre-AMC8课程基础班、强化班、冲刺班等不同阶段班级,匹配不同基础的同学~👉了解课程详情

 

🏆 课程设置

✦ 课程类型:3-8人小班/1v1

✦ 授课语言:中英双语/纯英授课

✦ 授课形式:线上/线下

a11e559f37985034505868724b9ef124.png

 

🏆 师资介绍(部分):

 

图片
图片
图片
图片

 

 

🏆 培训成果:

 

图片

 

👉犀牛目前在在全国16个城市有超过20+校区,在上海、北京、南京、苏州、无锡、杭州、广州、深圳、青岛、合肥、武汉、成都、宁波、重庆、香港、大连等地均设有校区。可根据学员所在城市就近安排,其他城市可以参加线上网课,享受总部师资~

图片

 

👉线上课程:采用Classin软件授课,3-8人小班教学,直播形式保证学生和老师可以在线实时互动,保证课堂活跃度。

 

图片

关键字:AMC8数学竞赛,AMC8竞赛,AMC8培训班,AMC8真题,

推荐资讯
犀牛国际 版权所有 沪ICP备2021004381号-1