【AMC10备考规划】2025年AMC10数学竞赛想要冲奖,这篇一定要认真看

时间:2025-09-29 14:08:14  作者:网络 来源:网络
打算参加2025年AMC10数学竞赛的同学们看过来啦~想要在2025年AMC10数学竞赛考试中冲奖,这篇AMC10数学竞赛备考规划一定要重点关注起来~以下是AMC10数学竞赛备考规划详情,更多资讯可添加Mia老师1V1沟通!
 
 
AMC10数学竞赛简介
 
 

图片参赛对象为10年级或以下学生, 对应国内高一或初三在 读学生

每年举办时间为每年11月(2021年调整之后的 时间)

考试形式为75分钟,25题选择题,不允许使用 计算器,满分150,答错不扣分 

全球前2.5%参赛者可以参加 AIME邀请赛

 

AMC10竞赛相较于国内奥数难吗?

AMC10与国内高联考试内容有所不同,AMC10竞赛必考数论部分,在高联的初试及高联一试都不会涉及到,但高联二试会考数论部分知识点。

AMC10竞赛题型与校内数学还是有所不同的,同学们最好在经验丰富的AMC10竞赛老师的指导下进行备考,备赛效率会更高一些。

AMC10奖项设置:
1️⃣AMC10全球卓越奖(Honor Roll of Distinction)
全球成绩排名前1%
2️⃣AMC10全球优秀奖(Honor Roll)
全球成绩排名前5%
3️⃣AMC10全球荣誉奖(Certificate of Achievement)
8年级及以下在AMC10中获得90分以上
4️⃣AIME参赛资格证书(AIME QUAL)
达到AIME晋级分数线,收到邀请即可获得证书。
排名靠前学生可受邀参加美国数学邀请赛(AIME),每年分数线会根据整体情况有所调整。

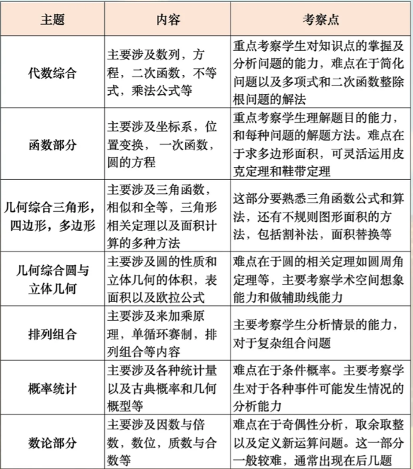
AMC10考试内容:

图片

AMC10涵盖高中的学习内容: 

学生在学校里也必须要学习IB/AP课程,AMC10数学竞赛的知识点和思维模式可以更好的帮助孩子完成校内的课业。因为竞赛就是在内容不超纲的基础下,学更难的、学更精的。 

AMC10题目难度阶梯式递增: 

图片

1~15题难度比较简单;

16~20开始进入到难题阶段, 大部分学生只能做到这个区间;

21~25难度就特别大, 是顶级高分的区间,90%的同学来不及做这部分的 题目。

AMC10答题攻略:

AMC不涉及微积分的内容,所以对初等数学解题技巧要求比较深,如果没有足够的练习量想入围是有比较困难的,尤其前20道题几乎不允许丢分,后5道题要求学生们有强大的思考思维以及数学应用能力、极 强的数学计算能力。 

同时要前面20题速度快一点,如果遇到实在不会回答的题目,可以空一些,但是尽量不要答错。

AMC10晋级标准

如果学生AMC10>100分(2020年标准)或全球排名前 2.5%;或者AMC12>93分(2020年标准)或全球排名 5%的话,将有资格晋级参加AIME(晋级后的AMC)。 

AMC内部不需要晋级考,没有考过AMC8的学生可以参 加AMC10的考试;没有考过AMC8和AMC10的学生可以 参加AMC12的考试。

AMC10奖项的含金量:

获得AMC10前2.5%及AMC12前5%的学生,可获得参加 AIME邀请赛的资格,且有助于申请到海外名牌大学, 例如美国综合排名前30的大学。

 

获得AMC10或AMC12前1%的学生,可获得参加AIME邀 请赛的资格,有助于申请到海外顶尖名校,例如美国综 合排名前20的大学。

图片
 

渠道考试,考试时间、考试内容是一样的,但出成绩和出分数线的时间会有细微的差别。

AMC10数学竞赛备考规划
 

 

1️⃣ 提升英语水平:需要注意提高英语阅读能力。考虑到国际考试的公平性,任何语言翻译都不能意译,即中文不流畅的情况会长期存在。面对这种情况,复杂的定语结构在中文中可能比在英语中更难理解。因此,有时我们需要直接阅读英语题干,以避免因翻译而造成的理解偏差。

 

2️⃣ 系统整理知识点:全面了解考试内容并识别关键和难点是备考的关键。这不仅帮助我们建立考试信心,还能确保我们对数学术语的英文表达有清晰的认识,从而在考试中更加得心应手。

 

3️⃣ 有针对性地练习:避免盲目刷题,而是通过分析真题和错题来识别自己认为难以掌握的知识点,然后对这些知识点进行深入复习。如果时间允许,进一步拓展这些知识点,以增强理解和应用能力。

 

4️⃣ 培养数学竞赛思维:有计划地刷过去十年的真题。计时完成后,根据答案进行纠正,独立思考,发现自己在做问题时犯的错误,培养自己的批判性竞赛思维

 

 
AMC10培训班-基础班/强化/冲刺班
 

 

📍AMC10培训基础段-50小时

对AMC10的知识点进行全面串讲。将各个章节的内容细致理,帮助学生夯实考点基础,为后续的学习筑牢根基。

 

📍AMC10培训强化段-30小时

对AMC10的考点进行专题分类讲解,进一步巩固学生对考点的掌握程度。让学生熟悉考点,掌握更快的答题技巧。

 

📍AMC10培训冲刺段-30小时

通过真题模考点评,对考点进行查漏补缺。对学生的考场答题技巧进行点播,通过多次模考,来提高知识点熟悉度和答题速度。

 

图片

 

👉犀牛目前在在全国16个城市有超过20+校区,在上海、北京、南京、苏州、无锡、杭州、广州、深圳、青岛、合肥、武汉、成都、宁波、重庆、香港等地均设有校区。可根据学员所在城市就近安排,其他城市可以参加线上网课,享受总部师资~

图片

关键字:AMC10数学竞赛,AMC10竞赛,AMC10培训班,AMC10真题,

推荐资讯
犀牛国际 版权所有 沪ICP备2021004381号-1