【内附资料】AMC8数学竞赛难度如何?和国内数学相比考察内容有何不同?

时间:2025-09-29 16:22:42  作者:网络 来源:网络
随着AMC8数学竞赛近年热度持续走高,越来越多的小学学生参与进来,除国际学校学生外,部分体制内的孩子也开始规划起了AMC8数学竞赛备考路径,那么,AMC8数学竞赛难度如何?和国内数学相比考察内容有何不同?今天就让我们一起来看看吧!!
初次接触amc8数学竞赛的同学和家长们可扫码添加小助手微信,免费领取AMC8数学竞赛入资料【

AMC8数学竞赛有用吗?
 
提升孩子数学思维
 

AMC8数学竞赛有用吗?AMC8数学竞赛作为一项国际数学竞赛,考试内容不仅包括小学全部知识,还涉及小学奥数和部分初中知识,所以学习AMC8数学竞赛本身就可以达到一个超前学习的目的

 
全球认可度高
 

AMC8数学竞赛有用吗?AMC8数学竞赛是全球性的数学竞赛,在全球范围内具有极高的认可度和影响力。对于有出国留学计划的学生来说,AMC8数学竞赛是申请国外优质学校的必备选择。

 

图片
 
助力孩子小升初
 

1️⃣AMC8数学竞赛有用吗?对于想要冲击上海三公学校的家庭,AMC8数学竞赛和小托福这两项考试的成绩是“三公”入学的敲门砖,可以为学生的录取加分。

 

图片

 

2️⃣AMC8数学竞赛有用吗?对于想要申请北京”六小强“的小学生,也一定要考AMC8数学竞赛,很多成功录取到北京”六小强“的学生,简历都有AMC8奖项。如下是北京六小强的学生简历👇

 

图片

 

2️⃣AMC8数学竞赛有用吗?广州有很多学校比如丘班、奧班:入学、分班考,都会有AMC8数学竞赛高分能力需求。在深圳,如果目标是想进四院八大等知名学校,AMC8数学竞赛是非常有必要的!

 

图片

 

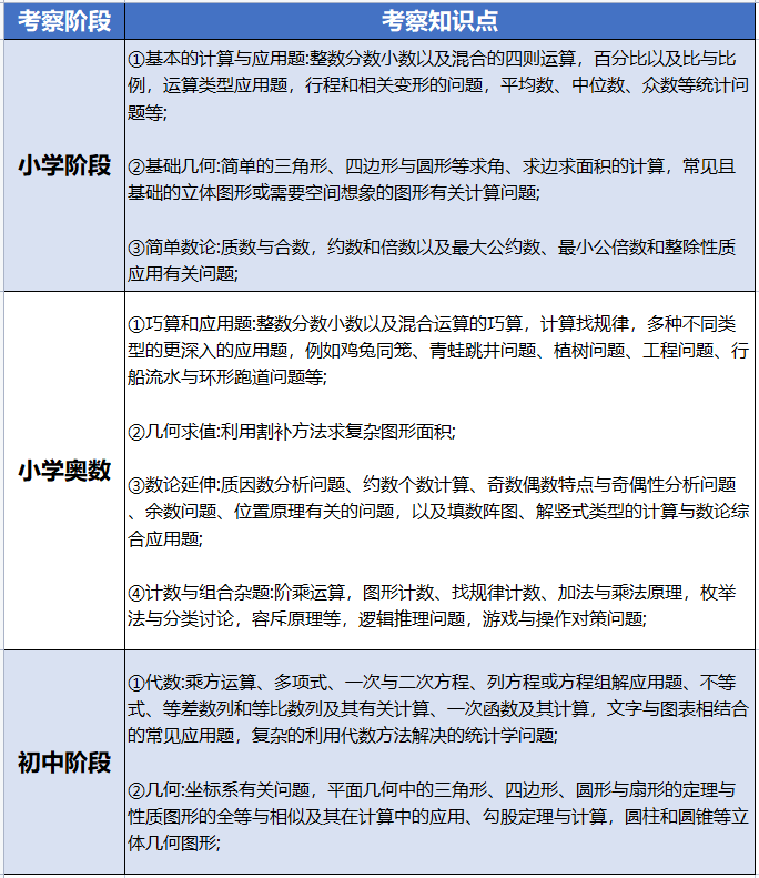
AMC8数学竞赛相当于国内什么水平?

AMC8竞赛的难度相当于国内小学奥数五年级水平,但高于一般的小学数学课程难度,它要求学生具备更强的数学逻辑和发散思维能力。

 

⭐AMC8考察内容会涉及初中部分知识点,但是知识点分值历年占比较低,而且难度基本接近中考难度。

 

图片

与小学奥数对比AMC8数学竞赛难度略高于国内小学奥数五年级的水平,但不像奥数题那样偏难怪

 

⭐与希望杯对比

AMC8数学竞赛的难度相当于小学6年级希望杯的水平。希望杯更注重学生的计算能力和对知识点的归纳总结能力,AMC8数学竞赛则更注重对数学知识的理解和应用

 

 
AMC8数学竞赛培训课程

 

图片
 
自研四大模块:基于AMC四大核心知识点,拆解近10年真题
 
提升阅读理解和思维能力:双语题干精讲+逻辑拆解

 

模考冲刺闭环:依据近年真题设计考前模考试卷

 

全周期教学服务:知识点总结、强化巩固难题、易错题。

 

上课频次:每周一次,暑假每周3次,备战26年1月AMC8

 

👉线上课程:采用Classin软件授课,4-8人小班教学,直播形式保证学生和老师可以在线实时互动,保证课堂活跃度。

 

图片
图片

犀牛AMC8数学竞赛培训成果

 
图片

 

👉犀牛目前在在全国16个城市有超过20+校区,在上海、北京、南京、苏州、无锡、杭州、广州、深圳、青岛、合肥、武汉、成都、宁波、重庆、香港等地均设有校区。可根据学员所在城市就近安排,其他城市可以参加线上网课,享受总部师资~

图片

关键字:AMC8数学竞赛,AMC8竞赛,AMC8培训班,AMC8真题,

推荐资讯
犀牛国际 版权所有 沪ICP备2021004381号-1