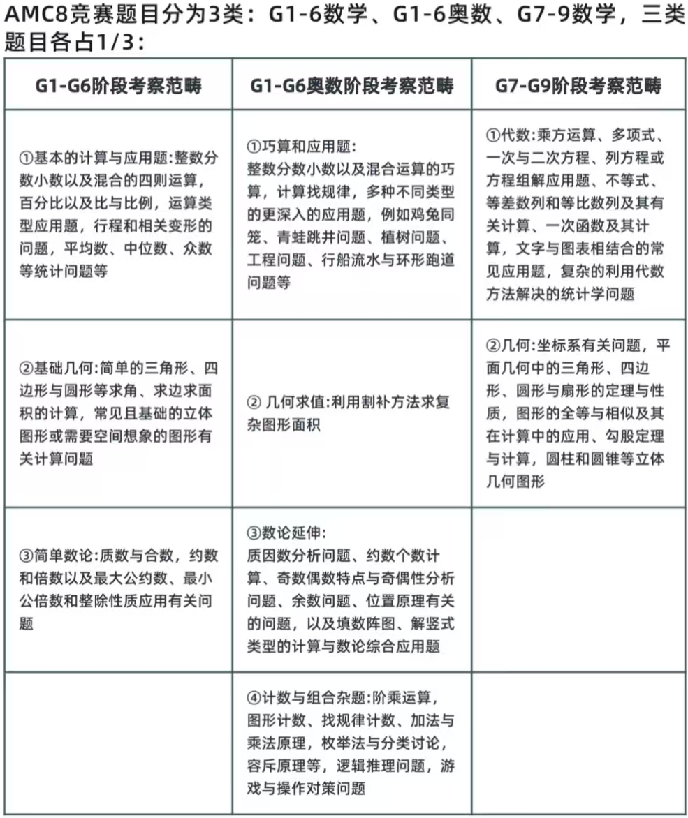
丘班取消,家长别慌!AMC8数学竞赛正成为牛娃“新标配”!附犀牛AMC8数学竞赛培训安排

时间:2025-11-20 09:54:51  作者:网络 来源:网络

近期“丘班”停招传闻不断,升学赛道面临洗牌,众多家长陷入焦虑。不必惊慌!在全新格局下,极具国际公信力的AMC8数学竞赛正迅速成为甄别理科潜力的新标尺与顶尖路径的“入场券”。为助力孩子无缝衔接未来赛道,犀牛教育AMC8数学竞赛培训班已全面就绪,为您的孩子规划专属提升路径!

AMC8数学竞赛
 

1

丘班是什么?上海四大丘班如何?

“丘班”其实就是数学大牛丘成桐先生搞的“丘成桐少年班”,专门培养数理拔尖娃!

AMC8数学竞赛

🌈四大丘班特色与定位解析:

●华二丘班:以数学、物理学科竞赛为核心目标,旨在塑造顶尖的竞赛选手,契合奥赛与强基计划选拔需求。

●上中丘班:提供初中至高中贯通培养通道,升学路径清晰确定,兼顾学生综合能力与素养的全面发展。

●复附丘班:注重文理双向拓展,英语及人文课程设置突出,为学生拓宽国际化发展空间。

●交附丘班:强调理工融合,数学理论与工程技术实践结合紧密,培养具备科研潜质的创新人才。

四校丘班风格鲜明:华二偏重“深度攻坚”,上中讲究“平稳衔接”,复附追求“多元融合”,交附聚焦“实践创新”。

2

为什么说AMC8是后丘班时代的“新标配”?

⭐权威的“国际通行证”:AMC(美国数学竞赛)的全球影响力和公信力,其成绩是衡量数学能力的黄金标准,远比内部测试更受认可。

 

⭐名校的“隐形敲门砖”:AMC8高分是进入华育、兰生、市北理等一线初中理科班,以及参与南模0班、市西0班等贯通培养项目时极具分量的证明材料。

 

⭐能力的“综合试金石”:AMC8不仅考察计算,更注重数学思维、逻辑推理和解决陌生问题的能力,这正是顶尖中学筛选牛娃的核心标准。

AMC8数学竞赛

⭐长期规划的“奠基之石”:AMC8不仅是AMC10/12、AIME等更高阶竞赛的起点,更为提前布局能为未来的“强基计划”和综合评价打下坚实基础。

AMC8数学竞赛

3

备考AMC8,牛娃需要跨越哪些挑战?

●知识体系超前:AMC8涵盖部分国内初中知识,如数论、初级概率等,需要系统性的提前学习。

 

●思维模式转换:题型灵活,强调巧解和洞察力,需要从“刷题思维”转向“数学思维”。

 

●解题速度与准确率:考试时间紧,要求学生在压力下保持高速且准确的判断。

 

●缺乏专业指导:大部分学校课程不覆盖竞赛内容,家长自身也难以辅导,需要专业的竞赛体系支持。

犀牛AMC8数学竞赛培训优势

 

1.超强AMC8数学竞赛师资团队

犀牛的AMC8数学竞赛导师,兼具“懂竞赛”的硬实力与“懂教学”的软实力。教学团队由世界顶尖学府的数学精英组成,他们自身拥有深厚的数学功底,更积累了多年的竞赛专项辅导经验。

AMC8数学竞赛

 

2.强大的课程研发

犀牛的AMC8课程体系,是我们深耕国际竞赛领域多年的智慧结晶。课程基于对中国3-7年级学生认知规律与常见薄弱项的深度剖析,实现了教学内容与AMC8考点的精准对标。我们通过精心设计的互动环节,将知识性与趣味性融为一体,确保为不同基础的学生提供真正个性化的学习路径。

图片

 

3.卓著的成果见证

在犀牛,我们见证了无数起点普通的学生实现质的飞跃。通过系统性的AMC8培训,众多学子不仅在此项全球赛事中斩获顶尖荣誉,更为自己赢得了升学的关键筹码。

AMC8数学竞赛
图片

 

图片

犀牛AMC8数学竞赛培训课程安排

犀牛AMC8数学竞赛课程设置合理,犀牛AMC教研组老师根据国内数学校内知识点及学员反馈,对AMC8数学竞赛课程不断更新迭代,自研出适合中国学生的AMC8预备班、PreAMC8和AMC8三套课程体系,满足不同基础学生备考AMC8数学竞赛

AMC8数学竞赛

 

▶课程大纲:课内外知识点全覆盖

▶课程类型:小班授课/一对一授课模式

▶授课模式:在线面授均可

▶授课语言:中英双语教学/纯英文授课

 

AMC8数学竞赛

我们在上海(浦东、徐汇、黄浦、闵行)、北京(海淀、国贸、顺义)、广州、深圳(南山、福田)、苏州、杭州、成都、重庆、南京、青岛、无锡、武汉、合肥、宁波、天津、常州、厦门、香港、新加坡等均开设线下校区,其他城市可以参加线上网课,享受总部师资~

 

犀牛AMC8数学竞赛培训安排

可扫描下方二维码

获取1V1介绍

👇👇👇

微信:X-NEW001

 
 

关键字:AMC8数学竞赛,AMC8数学竞赛培训,AMC8数学竞赛辅导,AMC8竞赛,AMC8竞赛辅导,AMC8,

推荐资讯
犀牛国际 版权所有 沪ICP备2021004381号-1

微信号复制成功

X-NEW0088

点击进入微信,添加微信号

若无法打开请手动打开微信添加