哪些孩子适合学习AMC8数学竞赛?升学/择校/思维提升必看!

时间:2025-12-27 21:41:35  作者:网络 来源:网络

AMC8数学竞赛作为国际权威数学竞赛,是小学高年级至初中生的思维试金石。数学基础扎实、学有余力、渴望挑战的孩子尤其适合参与。不仅能有效锻炼逻辑思维与解决问题的能力,在升学择校时,优异成绩更是学术潜力的有力证明,为未来理科学习打下坚实基础。

 

 

哪些孩子适合学习AMC8数学竞赛?

1、小升初择校冲刺的学生

·数学基础薄弱的孩子,建议4年级上册启动备考(上海地区可提前至3年级上册),能拥有三次考试机会。

·基础较好的孩子,5年级上册开始即可(上海地区可4年级上册起步),目标是在6年级下册(上海为5年级下册)冲击前5%,争取跻身前1%。

AMC8

 

2、对数学竞赛有浓厚兴趣的学生

这类孩子未来若想走竞赛路线,AMC8是绝佳的入门跳板,能为后续衔接AMC10/12、AIME等高阶竞赛打下基础,只要符合年级和年龄要求,可根据自身基础灵活选择参赛时间。

AMC8

 

3、希望提升数学思维能力的学生

AMC8的考察重点落在逻辑推理与知识活用层面,不搞偏题怪题,通过备赛能有效锻炼孩子的数学思维,全面提升综合解题能力。

 

4、校内学习轻松、有超前学习需求的学生

AMC8的考点覆盖全部小学数学知识,以及初中七八年级的核心内容,学有余力的孩子参与备赛,既能超前掌握知识,也能让后续的初中数学学习更顺畅。

 

AMC8数学竞赛考什么?难在哪里?

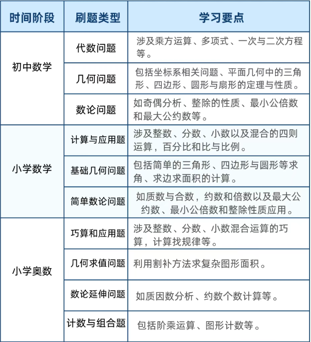
AMC8数学竞赛考察内容对标美国7~8年级数学知识,对应国内考的是大部分小学数学知识,部分初中数学知识,部分奥数知识,考察的知识点范围非常广。

AMC8

AMC8的难点主要源于以下五个方面:

1. 知识超前,体系综合

涵盖小学至初中数学核心模块,学生需提前掌握如勾股定理、基础代数等知识,并能够灵活运用,构建跨年级的知识体系。

 

2. 题目灵活,强调思维

试题常融合多个知识点,注重逻辑推理与实际问题拆解。学生需从多样化的题型中快速识别关键信息,并进行跨模块思考。

 

3. 时间紧迫,要求熟练

限时40分钟完成25题,平均每题仅1.6分钟。这不仅考察知识掌握度,更考验解题速度、策略与临场稳定性。

 

4. 陷阱隐蔽,注重严谨

题目常设隐藏条件或概念误导,需学生审题细致、思维严谨,避免因惯性思维或粗心失分。

 

5. 竞争激烈,高分难求

全球参赛人数多,获奖分数线高。冲刺顶级奖项需在扎实基础上,具备解决创新题与复杂问题的数学素养。

 

如何判断孩子是否适合学习AMC8数学竞赛

如果家长暂时还不确定自己孩子适不适合考AMC8数学竞赛,可以从以下几个方面来考虑评估:

 

👉是否希望激发孩子对数学的兴趣和培养他们的数学思维

👉孩子是否在数学上表现优异,是否愿意进行超前学习

👉是否希望通过参加竞赛来提高孩子的课内数学成绩

👉在当前国内对奥数竞赛的限制下,是否希望通过权威竞赛获得认证

👉如果孩子目前在公立小学就读,是否考虑未来转向国际学校或海外留学

👉对于在国际学校学习的孩子,是否希望他们通过初级竞赛为将来参加更高级的竞赛做准备

👉是否有意向为孩子从小规划完整的爬藤方案

👉是否希望通过竞赛成绩为孩子小升初增加竞争优势

👉是否打算让孩子申请上海三公、北京六小强等顶尖公立学校

 

如果上述任何一个问题的答案是肯定的,那么自己孩子就是比较适合考AMC8数学竞赛的。

 

犀牛AMC8数学竞赛课程安排及优势

AMC8
 

关键字:AMC8,AMC8数学竞赛,AMC8数学竞赛课程,AMC8数学竞赛培训,AMC8数学竞赛辅导,上海三公AMC8,小托福,

推荐资讯
犀牛国际 版权所有 沪ICP备2021004381号-1

微信号复制成功

X-NEW0088

点击进入微信,添加微信号

若无法打开请手动打开微信添加