据说备考NEC竞赛相当于学习AP经济?NEC竞赛和AP经济知识点联系解读!附NEC备考培训

时间:2024-08-20 09:54:16  作者:网络 来源:网络

NEC竞赛含金量高,是适合9-12年级学生参加的经济商赛,据说备考NEC竞赛相当于学习AP经济?NEC竞赛和AP经济知识点有什么联系?NEC竞赛怎么备考?附NEC竞赛培训课程!

 

图片
NEC竞赛相当于AP经济?
图片

 

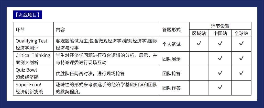
NEC竞赛

NEC竞赛环节考察的内容中,微观经济学、宏观经济学和国际经济时事是主要内容,在笔试环节,主要是考察学生对经济学理论的熟练程度,以及后续挑战赛环节都是基于学生对经济理论的掌握。

 

对于学习AP经济的学生来说,微观经济学、宏观经济学中80%的知识点都是重合的。

 

比如需求和供给,四种市场形式,要素市场,市场失灵,宏观经济指标这些AP经济课程中学到的内容同样会出现在NEC经济学测评环节中。

 

图片
NEC竞赛和AP经济知识对比
图片

 

NEC竞赛

图片

NEC竞赛

图片

 

从上图中反映了NEC竞赛考点与AP经济学知识点的对比关系,重合的部分还是很多的。

 

另外AP经济学的学习周期和NEC竞赛备考周期时间线也是重合的,学生备考NEC竞赛能够巩固校内AP经济学内容,代入真实案例能更好理解抽象的经济学理论,如供求关系等,也是利于AP大考的。

 

图片
NEC竞赛备考攻略
图片

 

01
利用网站学习金融,经济分析案例
 

 

💡CNBC

世界上最大的商业和金融新闻网,这个网站能够助大家根据新闻进行股票评估和查看金融数据。

 

💡FinancialTimes

可以用来找找灵感。是英国《金融时报》集团旗下的商业财经网站,有关于全球性的最新经济商业信息、经济分析。

 

💡Investopedia

不用资金就模拟股票真实市场的波动!特别适合孩子参赛使用。

 

02
学会做笔记
 

 

NEC竞赛中有很多团队环节,那么要求学生有较快的反映能力,所以在平时团队头脑风暴时,需要做好笔记,可以利用以下软件做好准备工作。

 

💡Notion:项目管理

💡Evernote:快速记录

💡Microsoft OneNote:团队共享

💡Google Keep:灵感记录

 

03
培养看图表技能和掌握术语
 

 

NEC竞赛中难免会出现很多题是以图表形式考察,有的案例分析中可能会涉及到公司财务报表等,所以要求学生备考NEC竞赛期间学会分析图表,从图表中挖掘关键信息,另外一些投资术语也是需要学生花时间记忆的。

 

💡TradingView:图表分析,跟踪市场趋势

💡Investopedia:投资术语与策略

 

04
利用NEC竞赛真题资料训练
 

 

图片

NEC竞赛

 

图片
NEC竞赛培训课程
图片

 

针对备考2024-2024年NEC竞赛的学生开始NEC竞赛培训,包含各个组别!系统梳理经济学知识点,学科和竞赛同步提升!

 

01
NEC竞赛培训课表

 

 

02
犀牛经济商赛培训亮点

 

我们的经济商赛师资由国外名校精英+投行专业人士团队组成,采用基础理论学习+实战交易指导方式,拥有丰富竞赛经验+优异指导成绩,帮助学生培养NEC/IEO/SIC/BPA/沃顿商赛等经济财商意识,培养金融投资理念。

NEC竞赛

 

03
犀牛经济商赛培训安排

 

  • 课程类型:1V1 1V4 1V6 1V8

  • 授课模式:线上线下同步授课

  • 授课语言:中/英双语

  • 课程目标:完成经济商赛的知识点的学习。通过系统地梳理,充分的练习熟悉考试的题型和难点重点,备战NEC/SIC/BPA/沃顿商赛!

     

04
犀牛校区环境展示

 

图片

校区位置:上海3、北京3、深圳2、广州、杭州、成都、合肥、宁波、武汉、苏州、南京、无锡

 

更多NEC培训/备考规划

添加老师微信

 

回复NEC竞赛立即咨询

图片

微信:X-NEW001

关键字:NEC竞赛,NEC考试,NEC培训班,NEC辅导机构,NEC全美经济学竞赛,NEC,

推荐资讯
犀牛国际 版权所有 沪ICP备2021004381号-1

微信号复制成功

X-NEW0088

点击进入微信,添加微信号

若无法打开请手动打开微信添加