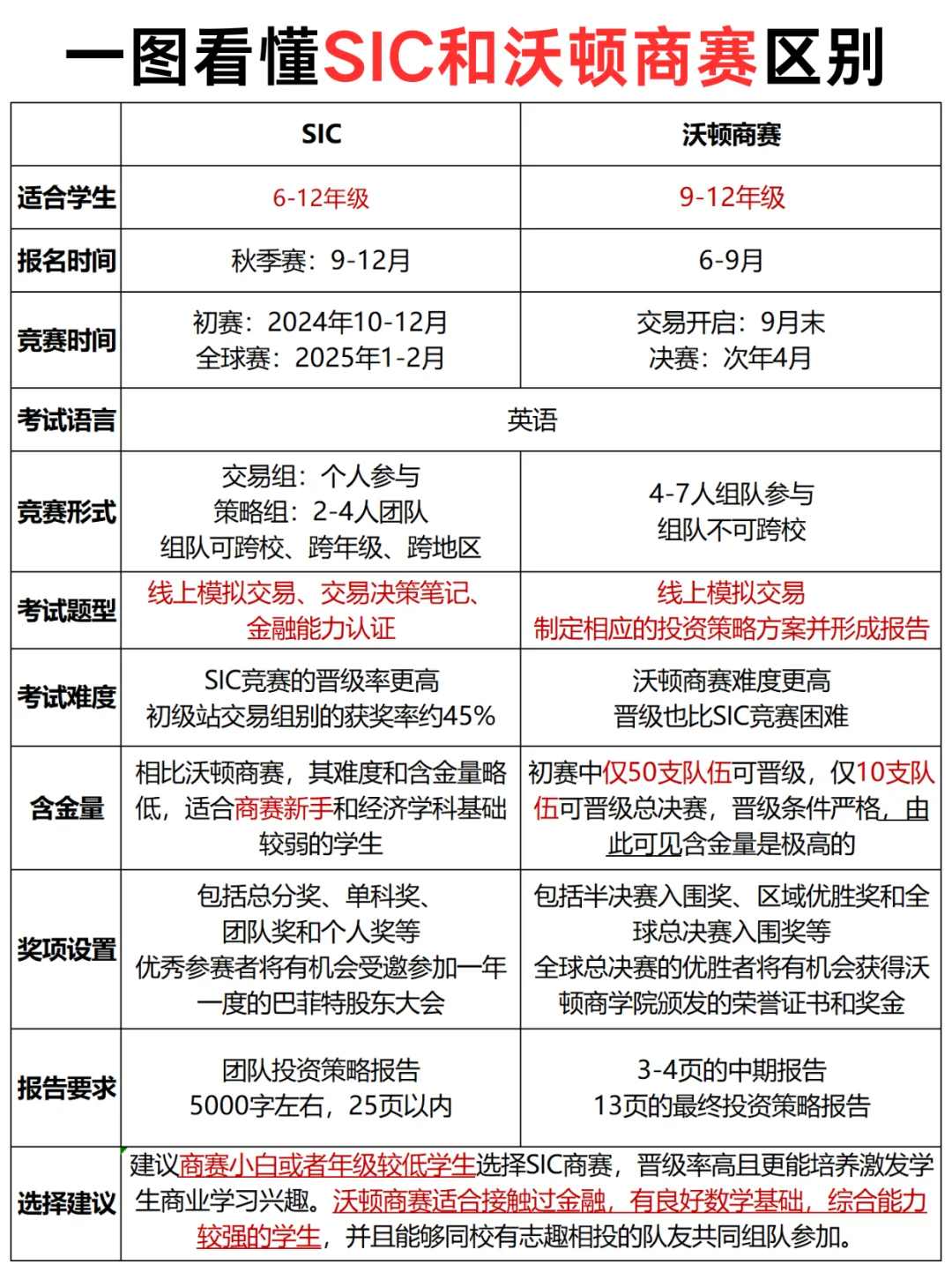
WGHS沃顿商赛,是由美国宾夕法尼亚大学沃顿商学院官方举办的面向全球9-12年级高中生的免费线上投资竞赛。该赛事以真实的案例为基础,要求学生团队制定投资组合策略,并通过模拟交易系统进行实战演练。其目的在于培养学生的商业洞察力、金融分析能力以及团队协作精神。

参与人数:4-7人团队
注册开始:2024年6月17日
注册结束:2024年9月15日
参与资格:9-12年级在校高中生
活动周期:2024年9月-12月(10周)
中国赛区
开始交易:2024年9月30日
交易截止:2024年12月6日
组队形式:限同校组队,不能跨校
晋级队伍:全球不分区域,选择50支队伍进入半决选
组队规则
1. 每支队伍由4-7人组队参加,一组内所有队员必须就读同所学校
2. 团队组成包括导师、领队、成员;每个队必须配备一位学校的Advisor(指导顾问);
3. 学生不得参加多个团队,每名学生都需要对一支股票做投资策略分析;
4. 参赛队伍不得与比赛客户联系,违反此规则的队伍将被取消参赛资格;
5. 提交中期报告时,团队能够选择一个团队名称;
6. 团队可以添加或删除成员,最终团队名称和名单将与期中报告一起提交;
SIC商赛和沃顿商赛怎么选?

学习过经济学,对经济金融、数学统计感兴趣,想获奖和晋级:
建议:选择SIC春季/秋季(交易+投资分析报告),
特点:中等难度,晋级率和获奖率高;
接触过金融,数学基础,综合能力强:
建议:选择WGHS沃顿,交易+投资分析报告,
特点:难度高,晋级率低,但含金量与专业度高;
学过经济学,且对经济金融都感兴趣,想获奖和晋级:
建议:选NEC+SIC春季赛,
特点:获奖率和晋级非常高,4轮比赛荣获高达10个奖项。
WGHS沃顿报名
商赛推荐书籍
The Customer Centricity Playbook
这本书在2019年获得了数字图书奖的最佳商业图书奖和Axiom的最佳商业图书奖。在这本书中,Peter Fader和 Sarah Toms为各种规模的公司提供了一本真正的剧本,这些公司希望制定和实施致胜战略,以获取、发展和留住客户,从而实现最大价值。这本书必读。
The Leader's brain
作为神经科学、心理学和市场营销领域的教授和从业者,作者的开创性研究加深了我们对大脑关键区域如何工作以及如何将这种理解应用于商业环境的理解。
本书讲解了在沃顿商赛中的商赛思维和领导者头脑,因为沃顿商赛是团队比赛,所以书内也是包含了团队合作的秘密、商赛获得成功的秘笈,建议所有备考沃顿商赛的同学们一定要把这本书“啃烂”。
The Leader's Checklist
由沃顿商学院管理系教授MichaelUseem亲自撰写,他的大学教学课程包括有关管理和领导力的MBA和EMBA。此书为领导者提供了一份实用清单,该清单可以帮助大家培养在不可预测和压力大的环境中做出正确和及时决策的能力。
Beating Bumout at Work
懒惰、倦念并不是一个罕见的问题,该书通过对美国军方甚至是幼儿园孩子的分析提供了尖锐的观察结果。该书作者用其首创的、有科学支持的方式来帮助大家赶走惰性,帮助个人、团队和leader建立可持续的工作方式从而在工作中茁壮成长。
|