【USACO计算机竞赛必备5本书~】备战USACO拉开爬藤差距!USACO计算机竞赛介绍/培训课程一文汇总!

时间:2025-04-14 11:33:00  作者:网络 来源:网络

依据 USACO 官网数据:

相较于 2022 年,2023 年参赛的中国选手数量增幅达 28.8% !
 

USACO为什么值得打?USACO计算机竞赛介绍/含金量/备考规划/培训课程,终于有人说清楚啦~
 

USACO计算机竞赛辅导

 

USACO计算机竞赛介绍

 

🏆USACO,即美国计算机奥林匹克竞赛,着重考察参赛者的编程能力与算法思维,在全球编程竞赛领域占据重要地位:与国内 NOI 齐名,堪称北美版的 “CSP-J/S”!

 

什么样的学生更适合参加USACO竞赛?

👉🏻计划申请美高、美本的初、高中生。USACO 成绩对赴美求学申请有很大帮助。

👉🏻12 岁及以上,对计算机、互联网兴趣浓厚者。兴趣是探索编程的强大动力。

👉🏻动手能力强、辩证思维佳、学习能力出色的人。竞赛既考知识,更注重应用与思维。

👉🏻有长期学习规划的学生。和王者巅峰赛一样,需达到竞赛特定段位,才能凭成绩申请学校 。

 

USACO计算机竞赛辅导

 

 

USACO计算机竞赛规则

 

USACO向全球信息学爱好者敞开大门,全程免费。了解USACO计算机竞赛介绍后想参赛的同学,只需注册账号,在规定时间内完成比赛即可开启挑战。

 

图片

 

USACO计算机竞赛介绍——四个等级:

铜级参赛资格:注册USACO账号即为铜级

难度等级:熟练掌握基础编程语法,能应用基础算法解决问题。

银级参赛资格:通过铜级

难度等级:具备编程解决问题的能力,掌握常规算法和中级基础数据结构。

金级参赛资格:通过银级

难度等级:编程能力强,有良好算法基础,掌握问题抽象方法,熟悉高级数据结构。

铂金级参赛资格:通过金级

难度等级:编程功底深厚,对算法理解深入,具备优化能力,能从多种方案中找到最优解。

USACO计算机竞赛含金量

 

🏫众多理工名校,如哈佛、耶鲁、麻省理工、康奈尔、普林斯顿、卡内基梅隆等,都高度认可USACO计算机竞赛。MIT官网更是明确表示,参加USACO能显著提升学术背景实力!

 

USACO获奖者去向统计:

● 麻省理工学院(MIT):15

● 斯坦福大学(Stanford):9

● 哈佛大学(Harvard):6

● 加州理工学院(Caltech):2

● 加州大学伯克利分校(UC Berkeley):2

● 德州大学奥斯汀分校(UT Austin):2

● 普林斯顿大学(Princeton):1

● 卡内基梅隆大学(Carnegie Mellon):1

 

不过USACO竞赛中拿奖并非易事,竞赛参赛人数越来越多,其中Bronze铜级别的通过率大概在15%左右,而Silver银级别的通过率则只有5%到6%。Gold金级别的通过率最低,只有2%至3%!

 

想要让USACO成为加分利器,要争取在USACO竞赛中斩获金或白金等级🏆

USACO计算机竞赛辅导

 

USACO竞赛备考规划

 

今年比赛结束,有不少同学反映USACO竞赛题目越来越难,学了不少算法,但比赛时却不知如何运用,感到很无力。

 

👉过去,USACO出题模式稳定,铜组主要考模拟、枚举和贪心算法,银组则有图算法、优化算法等。但随着AI崛起,竞赛公平性受威胁,出题风格大变,题目更刁钻、灵活,多出找规律和优化类算法题,这对AI不好解,却考验人类思维和创造力。

 

👉同学们备考时要注重思维训练,深入理解算法原理,灵活运用知识。USACO的变革是应对时代发展的必然,只要热爱编程、不断提升,就能在挑战中突破自我,取得好成绩!

 

最后给大家分享下USACO铂金大神的学习时间规划: 

--初级阶段(3-6个月):掌握编程语言和基础算法,完成入门书籍的阅读和练习题。

--中级阶段(6-12个月):深化算法和数据结构知识,参与模拟比赛,增强解题技巧。
--高级阶段(3-6个月):大量练习历年真题,分析错误,进行针对性强化训练。

 

图片

USACO计算机竞赛备考资料/课程

长按扫码添加老师微信咨询

 

 

USACO计算机竞赛辅导

 

 

微信号|xngj1010

 

图片

USACO竞赛辅导

 

犀牛现推出了一系列针对USACO计算机奥赛的备考课程:USACO铜升银、USACO银升金、USACO金升铂金多种班型。

 

USACO竞赛初级班:

目标:冲刺美国USACO竞赛铜升银

适合学生:计算机编程刚入门,语言基础薄弱,无比赛经验计划申请计算机专业的学生

 

图片

 

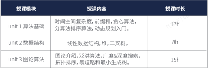
课程大纲:

图片

USACO竞赛中级班

目标:冲刺美国USACO竞赛银升金

适合学生:至少会一门计算机编程语言(推荐C++或Java),算法基础一般,少量比赛经验的学生

图片

 

课程大纲:

图片

USACO竞赛高级班

目标:冲刺美国USACO竞赛金升铂金

适合学生:有完善的计算机编程语言基础,有入门算法经验,一定比赛经验,如NOIP,USACO银组等

图片

 

📍授课师资介绍 🍃

老师:

英国谢菲尔德大学数字素养文化与教育双专业硕士学位

英国谢菲尔德大学计算机科学与技术专业学士学位

教授学生银冲金成功率在80%以上,铜冲银成功率100%

 

老师:

USACO铂金奖;NOIP一等奖;ICPC国际大学生程序设计竞赛铜牌 ;

CCPC 全国大学生程序设计竞赛银牌;

 

📍授课班型介绍 🍃

🔷小班、一对一等多种班型可选择,线下+线上同步授课~

 

🔷上海、北京、苏州、南京、深圳、无锡、青岛、杭州、广州、合肥、武汉、成都、重庆、天津 、香港、宁波、大连均开设有线下校区,其他城市可以参加线上网课(可与老师实时互动),享受总部师资~

 

图片

 

USACO计算机竞赛辅导咨询

长按扫码添加老师微信咨询

 

 

图片

 

 

微信号|xngj1010

关键字:usaco计算机竞赛,usaco竞赛,usaco考试时间,usaco报名时间,usaco课程培训,usaco竞赛培训,usaco竞赛官网,

推荐资讯
犀牛国际 版权所有 沪ICP备2021004381号-1