26年Brain Bee脑科学活动赛事安排已定!5-12年级零基础也能冲奖!附Brain Bee脑科学竞赛培训

时间:2025-10-11 18:34:33  作者:网络 来源:网络

2026年Brain Bee脑科学活动重磅启幕!这是一场专为5至12年级学子打造的科学探索之旅,无论你是否有生物学背景,零基础也能轻松入门,向奖项发起冲击。赛事不仅是一场知识的竞技,更是激发你对大脑奥秘无限好奇的绝佳平台。犀牛Brainbee脑科学竞赛培训已就位,将为你系统梳理知识点,助你自信备赛,解锁无限潜能!

Brain Bee

1

2026年Brain Bee脑科学竞赛赛事安排

🌈Brain Bee活动时间:

●地区活动:2026年3月21日

●全国活动:2026年4月18-19日

●国际活动:2026年8月

🌈Brain Bee适合学生与参赛组别:
BrainBee竞赛面向5~12年级学生,分为2个组别。

●Brain Bee组(9-12年级):

适合未来计划攻读生物、医学、心理、人工智能等专业的学生,侧重神经解剖、疾病诊断及科研逻辑。

●Brain Bee Junior组(5-8年级):

注重基础认知与团队协作,通过海报制作等任务培养科学表达能力

🌈Brain Bee地区活动形式:

地区活动形式为笔试,各基地学校同时进行。Brain Bee组共80题;Brain Bee Junior组共60题。

 

试题为中文,包括选择题、填空题两种题型。专业术语在题中会中英文同时标注,填空题用中文或者英文作答均可,专业术语可填写英文缩写。

🌈BrainBee报名方式:

🔷基地学校报名:

即日起至2026年1月25日接收本校学生报名。期间,组委会不接受个人报名。

🔷个人报名:

不是基地学校,组委会将于2026年1月26日-2月1日开放个人报名渠道,并统筹安排活动场地。

🌈BrainBee考试题型:

Brain Bee

2

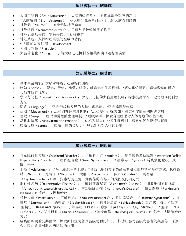
2026年Brain Bee脑科学竞赛赛考生大纲

说明:本知识大纲适用2026年度Brain Bee脑科学活动;其中内容前带*部分对BrainBeeJunior组不作要求。

Brain Bee

3

2026年Brain Bee高分拿奖备考规划

✅熟悉考试内容:考试内容包括脑基础、脑功能、脑疾病、脑研究与技术等。不同组别重点不同,BrainBee Junior组侧重脑基础、脑功能和脑疾病的基本概念;BrainBee组则更深入,如脑机接口、神经网络等前沿内容。

 

✅研读核心教材:官方推荐的《Brain Facts》是基础,需重点记忆脑区功能、神经递质等内容。还可参考《神经科学:探索脑》,深入理解突触可塑性等机制。

 

✅进行真题训练:练习近3年全国赛标本题与病例分析,了解题型规律,如选择题、简答题、病例分析的占比等,同时按赛制进行限时模考,提升答题速度。

 

✅强化薄弱环节:对于BrainBee组,要多看大脑解剖图和影像资料,提升图片标本识别能力,结合临床案例学习常见脑疾病的症状和治疗方法,加强病例诊断能力。

 

犀牛Brainbee脑科学竞赛培训

犀牛针对Brain Bee脑科学竞赛开设了不同班型!包括BrainBee junior和Brainbee senior培训课程,适合不同年级、不同基础的学生学习。

 

Brain Bee

 

▶课程目的:针对重难点进行预习和同步学习,补缺补差,难度层层递进,帮助学生举一反三。

▶课程内容:精选主要考核知识模块,配套高频考点强化练习,易错题汇总分析,解决练习不足,缺少技巧性答题的问题。

▶教学方式:精研教材与历年真题库,精准捕捉学生弱项,击破重点难点。

▶课程大纲:课内外知识点全覆盖

▶课程类型:小班授课/一对一授课模式

▶授课模式:在线面授均可

授课语言:中英双语教学/纯英文授课

 

Brain Bee

我们在上海(浦东、徐汇、黄浦、闵行)、北京(海淀、国贸、顺义)、广州、深圳(南山、福田)、苏州、杭州、成都、重庆、南京、青岛、无锡、武汉、合肥、宁波、天津、常州、厦门、香港、新加坡等均开设线下校区,其他城市可以参加线上网课,享受总部师资~

关键字:Brainbee脑科学竞赛,Brainbee脑科学竞赛课程,Brainbee脑科学竞赛培训,Brainbee脑科学竞赛辅导,Brainbee,

推荐资讯
Contact Us
犀牛国际 版权所有 沪ICP备2021004381号-1