|
澳洲AMC 历年真题
澳洲AMC分级知识点总结
3-4年级澳洲AMC知识点总结
(共51页,篇幅有限,仅展示部分)
5-6年级澳洲AMC知识点总结
(共58页,篇幅有限,仅展示部分)
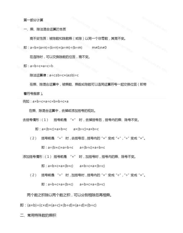
7-8年级澳洲AMC知识点总结
(共71页,篇幅有限,仅展示部分)
9-10年级澳洲AMC知识点总结
(共70页,篇幅有限,展示部分)
√2005-2024澳洲AMC真题+答案解析(PDF可打印)
√澳洲AMC分级知识点
澳洲AMC知识点分类总结:涵盖算术、代数、几何、概率等核心模块,紧扣“轻计算、重思维”的考试特点。
🔍澳洲AMC真题难度分层解析:
1-20题:校内基础知识,强化运算与逻辑推理能力;
21-25题:深度拓展题型,需灵活运用多知识点;
26-30题:高区分度简答题,侧重创新解法与计算准确性。
2025年澳洲AMC考试定于9月27日举行,按年级分两场进行:
A-B级(3-6年级) :上午10:00-11:00(60分钟) C-E级(7-12年级):下午14:00-15:15(75分钟)
试卷共30道题,总共135分(不答或答错不扣分);
1-10题,每题3分
11-20题,每题4分
21-25题,每题5分
26.27.28.29.30题,各为6.7.8.9.10分
9月开赛的澳洲AMC,是11月美国AMC10/12的完美“热身赛”,尤其适合国际竞赛党规划备赛节奏。
合作学校报名:通过学校或微信小程序“阿思丹国际理科测评”直接报名。
机构代报名:非合作校学生可选择正规机构代报(需注意机构资质与截止时间提前)。 报名截止日期为9月16日,建议尽早完成注册以锁定考位。
 |