KET通关=中考英语稳了?过来人告诉你:真的能省力!附KET培训课程

时间:2025-08-12 10:28:51  作者: 来源:

KET通关真能让孩子中考英语省力?“答案绝对是肯定的!KET覆盖了中考70%+的核心词汇和语法,孩子提前拿下,等于为初中英语扫清了障碍。基础扎实了,应对中考自然更从容高效,省去大量重复刷题时间!想让孩子走这条高效路径?KET培训课程,正是你的最佳助力!立即了解,抢占先机!

1

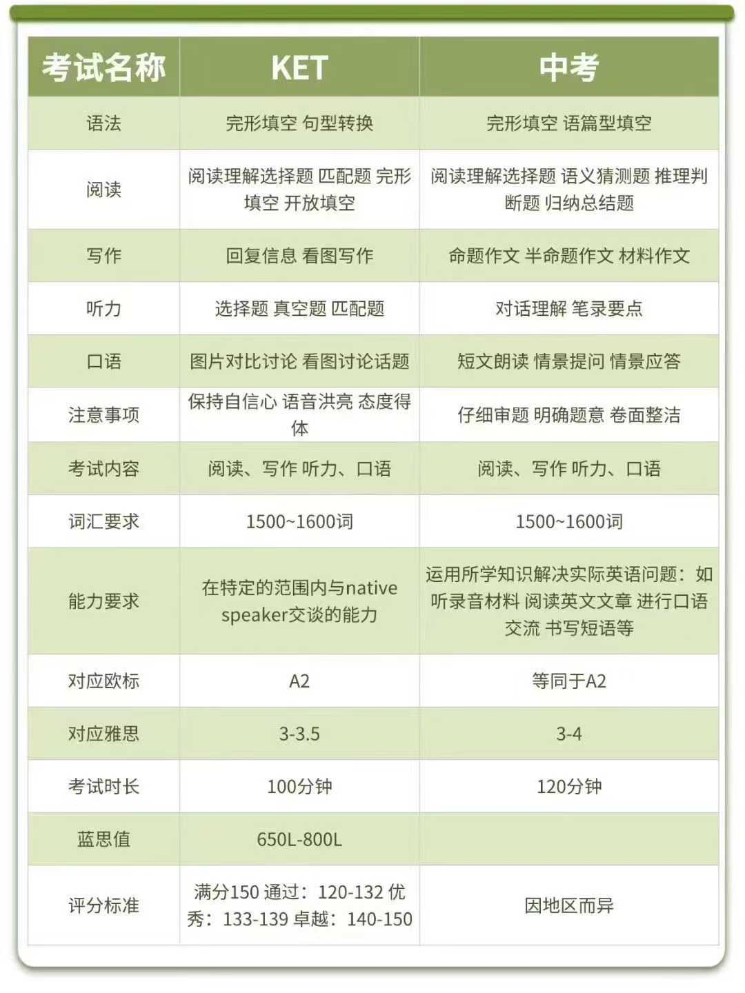
剑桥KET与中考英语的对比分析

 

KET

1. 词汇量

数量相近:KET约1600-1800词,中考要求1600基础词+200拓展词,总量相当。

深度不同:KET侧重生活用词,中考对词汇进阶用法要求更高,但核心词汇重合度超80%。
 

2. 语法难度

KET:考察6大时态,语法题占比较低,注重实际应用。

中考:扩展到8大时态,新增过去完成时和过去将来时,深入考察非谓语动词、从句等复杂语法点,有专门语法选择题,精准度要求更高。
 

3. 听力挑战

KET:语速140-180词/分钟,题型丰富(多选、填空、图文匹配等),场景多样,逻辑理解要求高。

中考:语速约120词/分钟,题型相对简单(如选择题),陷阱较少。

 

4. 阅读能力

KET:文章篇幅短,题材贴近生活(公告、邮件等),侧重细节理解和速度。

中考:4-5篇阅读,篇幅长30%,涵盖传统文化、科技新闻等多元主题,部分难题达PET(欧标B1)水平,近年增加非故事类文本和新题型。
 

5. 写作要求

KET:两篇写作(邮件25词+看图写话35词),注重生活场景应用。

中考:单篇话题作文(如议论文)要求80词以上,更学术化,但KET写作的场景化表达对中考写作有帮助。
 

总结

KET优势:听力、口语难度更高,注重实际应用能力,提前备考可提升英语综合素养。

中考优势:语法考查全面,写作要求更高,更注重学术性和逻辑性。

备考建议:小学阶段通过KET可打基础,初中需针对性强化中考新增语法点和非故事类阅读,同时提升写作逻辑和论证能力。

2

KET考试难度如何?

KET考试是剑桥通用英语五级考试中的第一级,难度适中,适合有一定英语基础的小学生或初中生备考。以下是对其难度的具体分析:

 

🌈词汇量要求
KET要求掌握1500-1800个基础词汇,涵盖日常生活、学校等场景常用词汇。相比小学英语教材,词汇量要求更高,但低于中考(约1800词)和PET(3500词)。

🌈语法难度
主要考察基础语法,如6种时态(一般现在时、过去时、将来时、进行时、完成时、过去进行时),以及名词、代词、介词等基本用法。语法难度低于中考,更注重实际运用而非复杂句型。

 

🌈听力难度
听力语速约140-180词/分钟,快于中考(120词/分钟),题型包括对话、独白、填空等,需快速捕捉关键信息。对听力敏感度和反应速度有一定要求。

 

🌈口语难度
口语考试分为两部分:个人问答和图片讨论。需用简单英语表达观点、描述场景,注重流利度和互动能力,难度高于国内多数地区中考口语。

 

🌈阅读与写作难度

阅读:题材多样(邮件、公告、故事等),需理解细节和主旨,难度与中考相当。

写作:要求完成25词以上的邮件和35词以上的看图作文,注重实用性,难度低于中考作文。
 

总结:KET考试整体难度相当于国内初中英语水平,注重语言实际运用能力。若孩子有良好英语基础,通过系统备考可逐步提升能力。建议结合孩子实际情况,制定合理备考计划,注重词汇积累和听说读写综合训练。

3

不同基础的娃,备考KET需要多长时间?

✅模考分数:45分以下

⭐备考建议:

备考时间1年左右,基础不是很扎实,可以从剑少开始学起,有基础后再备考ket。

⭐备考方案:

1.先把词汇、听说读写的基础打好

2.主题式学习单词和高频句型

3.梳理基础语法,围绕主题进行技能训练

 

✅模考分数:46-95分

⭐备考建议:

备考时间半年以上,这个分数段的娃有一定基础,但是距离ket的要求还有一段距离。

⭐备考方案:

1.Complete高频主题精讲

2.学习进阶必考的语法知识点

3.配套训练及备考指导

 

⭐模考分数:105-150分

⭐备考建议:

备考时间3-4个月,基础知识足够扎实,需要提高解题技巧和正确率,梳理核心知识。

⭐备考方案:

1.考试真题讲练和技巧练习

2.梳理高频单词和语法知识点

3.考前全真模考讲评

 

犀牛KET培训课程

针对想要参加KET考试的学生,犀牛开设KET培训课程,分别有KET预备班、KET基础班、KET强化班、KET冲刺班。目前KET培训正在进行中!

 

犀牛KET培训课程安排:

G1:启蒙1阶+2阶

G2:启蒙2阶+KET预备

G3:KET基础+KET强化

G4:KET强化+PET全程

G5:PET全程班

图片
图片
图片

KET沉浸式高效学习,抓紧时间上车啦!

图片

 

同时犀牛是剑桥官方授权KET授权考点,可帮助在读学员提供代报名服务。

图片
图片

 

犀牛KET课程集结多名语培专业老师,各位老师毕业于国内外名校,在KET/PET/FCE/小托福/雅思/托福培训方面有丰富的经验,犀牛KET课程会根据学生测试匹配合适班型和师资!

图片

 

KET课程类型:KET预备班/基础/强化/冲刺/全程班

课程内容:涵盖听力、词法、辨音、阅读、写作、刷题演练等

班型设置:3-6人小班教学/1V1辅导,线上线下同步授课

 

 

线下校区:

(仅展示部分内容,精品小班、一对一等多种班型可供选择,线下+线上同步授课,上海、深圳,北京、苏州、南京、深圳、无锡、青岛、杭州、广州、合肥、武汉、成都、宁波、重庆、香港、常州、厦门等城市均开设的有线下校区,其他城市可以参加线上网课,享受总部师资~)

 

 

 

 

 

 

 
 

关键字:KET,KET考试,KET培训,KET辅导,KET课程,KET课程培训,

推荐资讯
Contact Us
犀牛国际 版权所有 沪ICP备2021004381号-1