速看!AMC8和AMC10数学竞赛区别如何?附备考资料和寒假班!

时间:2026-02-26 17:46:34  作者:网络 来源:网络

AMC8数学竞赛 和AMC10数学竞赛作为AMC系列中的重要组成部分,许多7-8年级家长和学生常常陷入纠结:AMC8和AMC10数学竞赛区别如何?7-8年级AMC8/10数学竞赛如何选择?有AMC8/10数学竞赛暑期培训课程辅导介绍吗?

今天一文给大家盘点一下AMC8和AMC10数学竞赛和选择,文末附上AMC8/10数学竞赛寒假班培训课程辅导介绍

 

AMC8/10/12资料包

 

1、AMC8/10/12历年真题解析
2、AMC8/10/12备考教材

3、AMC8/10/12核心公式

4、AMC8/10/12词汇表

 

立即扫码添加老师微信免费领取👇

AMC8数学竞赛

 

 

 
AMC8和AMC10数学竞赛区别
 
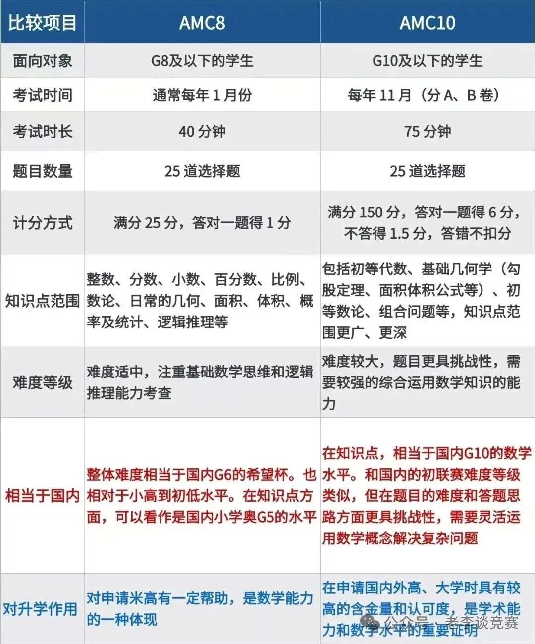
AMC8数学竞赛 和AMC10数学竞赛区别详情如下:
AMC8数学竞赛
 
AMC8数学竞赛
 
AMC8/10数学竞赛奖项设置:
  • AMC8数学竞赛 设有满分奖(获得满分25分的同学)、全球卓越奖(全球排名前1%的同学)、全球优秀奖(全球排名前5%的同学)、全球荣誉奖(六年级及以下且获得15分以上的同学)等。
     
  • AMC10数学竞赛:设有全球卓越奖(全球排名前1%)、全球优秀奖(全球排名前5%)、全球荣誉奖(8年级及以下在AMC10中获得90分以上)、AIME参赛资格证书(达到AIME晋级分数线,收到邀请即可获得本证书)等。
 
AMC8/10数学竞赛晋级路径:
  • AMC8数学竞赛无晋级关系,但前1%奖项对小升初或国际学校申请有显著加分。
  • AMC10数学竞赛前2.5%可晋级AIME,是冲击USAMO(美国数学奥赛国家队选拔)的必经之路,对海外名校申请(如耶鲁、斯坦福)有重要参考价值。
     
 
 
7-8年级AMC8/10如何选?
 

一、明确目标与自身基础

✅确定备考目标
升学需求:若目标是小升初或国际学校申请, AMC8数学竞赛 前1%奖项更具直接竞争力;若目标是海外高中/大学申请,AMC10晋级AIME的含金量更高。
 
竞赛兴趣:若希望快速体验竞赛氛围并建立信心,优先AMC8;若对高难度数学挑战感兴趣,可直接尝试AMC10。
 
基础评估
AMC8适配基础:能熟练掌握小学奥数知识(如行程问题、几何面积计算)、初中代数基础(如方程、不等式)。
 
AMC10适配基础:除AMC8知识外,需掌握等差数列、二次函数、立体几何、概率等进阶内容,且具备快速解题能力。
 

二、分年级选择

✅7年级学生
基础薄弱:优先备考AMC8数学竞赛,目标为前5%或前1%奖项,夯实基础后次年挑战AMC10数学竞赛。
 
基础中等:可同步备考AMC8(目标前1%)和AMC10(目标全球荣誉奖),需补充AMC10数学竞赛新增考点(如排列组合、数论定理)。
 
基础扎实:直接挑战AMC10数学竞赛,争取全球前5%或AIME晋级资格。
 
8年级学生
基础一般:专注AMC8数学竞赛冲刺前1%奖项,同时补充AMC10数学竞赛基础知识点(如函数图像、立体几何),为次年AMC10做准备。
 
基础较强:全力备考AMC10数学竞赛,目标全球前1%或AIME晋级,同步可参加AMC8数学竞赛作为练手。
 

三、需要核心考虑的因素

 
时间与精力分配AMC8备考周期约3-6个月,AMC10需6-12个月。若时间有限,优先选择与自身基础匹配的竞赛。
 
题型适应性AMC8更注重基础逻辑与计算能力,适合“稳扎稳打”型学生;AMC10后5题需灵活运用高阶知识,适合“思维跳跃”型学生。
 
奖项与晋级目标:若目标是短期获奖,优先AMC8;若目标是长期竞赛规划(如冲击USAMO),需尽早接触AMC10。
 
为帮助大家更好选择和备考AMC8/10数学竞赛,老师整理了历年AMC8/10数学竞赛真题,同学们也可以通练习AMC8/10数学竞赛了解难度,看看自己适合AMC8还是AMC10! 
 

 

 
犀牛AMC数学竞赛寒假培训课程辅导
 

犀牛针对 AMC8数学竞赛 /10/12数学竞赛,推出科学分层教学模式,精准匹配学生数学基础与学习需求,提供AMC8/10/12数学竞赛基础、AMC8/10/12数学竞赛强化、AMC8/10/12数学竞赛冲刺、AMC8/10/12数学竞赛模考等多种班型,助力不同阶段学生高效提升,冲击竞赛高分!

关键字:AMC8,AMC8数学竞赛,AMC8数学竞赛培训

推荐资讯
犀牛国际 版权所有 沪ICP备2021004381号-1