一文读懂AMC8与AMC10:区别、难度及备考攻略!附备考资料/班课/1V1~

时间:2026-02-26 17:52:12  作者:网络 来源:网络

提到AMC数学竞赛,很多家长和学生都有点懵: AMC8数学竞赛 和AMC10数学竞赛到底有什么区别?难度如何?能不能跳过AMC8直接考AMC10呢?

 

其实不用把它们想复杂,两者就是同一体系下的不同级别竞赛——AMC8是“初中前入门款”,AMC10是“初高中衔接进阶款”。今天,我们将深入探讨AMC8和AMC10数学竞赛区别与难度,帮助大家理清思路,找到最适合孩子的竞赛路径。
 
同时,为了助力孩子们在AMC竞赛中取得优异成绩,文末还特别附上了犀牛AMC数学竞赛培训课程介绍,为孩子们的数学竞赛之旅保驾护航!
 

 

AMC8/10/12资料包

 

1、AMC8/10/12历年真题解析
2、AMC8/10/12备考教材

3、AMC8/10/12核心公式

4、AMC8/10/12词汇表

 

立即扫码添加老师微信免费领取👇

图片

 

 

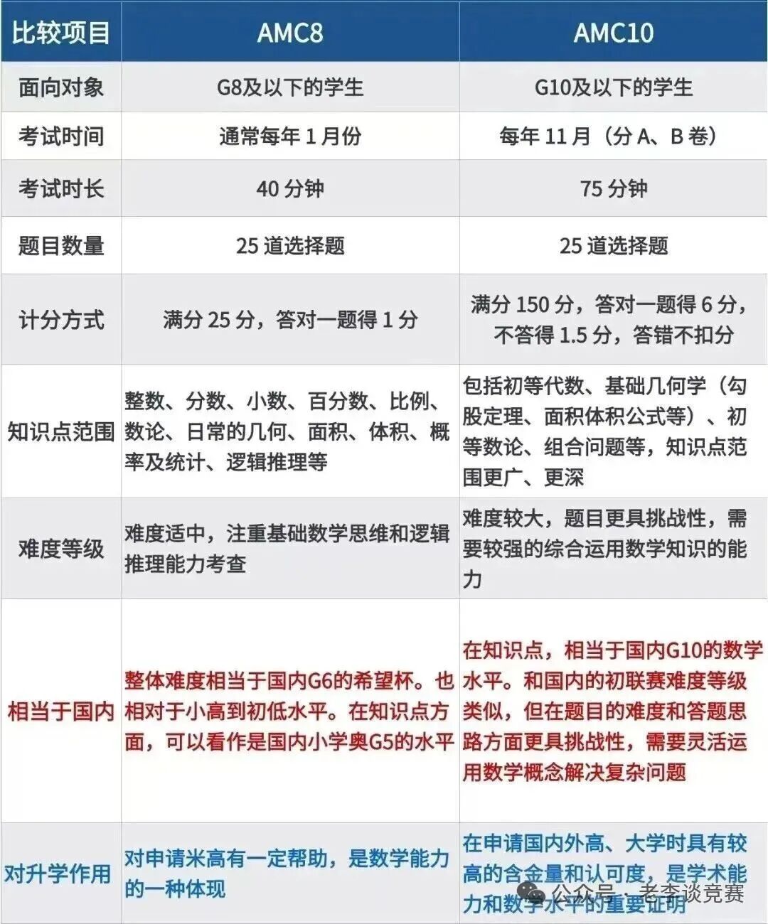
AMC8和AMC10数学竞赛区别
01参赛对象
 

AMC8竞赛:面向8年级及以下的学生,且参赛当天不超过14.5周岁。

AMC10竞赛:面向10年级及以下的学生,且参赛当天不超过17.5周岁。

02考试时间及时长
 

AMC8竞赛:每年1月,考试时长40分钟。

AMC10:每年11月,考试时长75分钟。

03考试题型和评分标准
 

AMC8竞赛:40分钟内完成25道选择题,答对1题记1分,答错不扣分,满分25分。

AMC10竞赛:75分钟内完成25道单选题,满分150分,答对得6分,答错不得分,不答得1.5分。

04难度水平
 

AMC8竞赛:国内小学杯赛,小学奥数五年级水平

AMC10竞赛:基本相当于初中联赛

05内容区别
 

AMC8竞赛考察重点在于计算,这种能力可以提前超前培养,加上正确的培养方式及不断的练习,在考试中细心,冲刺AMC8前1%是有希望获奖的。

 

AMC10竞赛对比 AMC8数学竞赛 ,在考察内容及考察难度上都有质的飞跃,想要在AMC10竞赛中取得高分,就需要提升数学思维能力。

 

AMC8竞赛通常涵盖初中数学课程内容包括不限于:计数和概率、估算、比例与百分比、包括勾股定理在内初级几何学、空间视算、日常应用、阅读和解释图标等。较难题目可能涉及初级线性代数或二次函数、解析几何等。

 

AMC10竞赛通常涵盖初三和高一数学课程内容,包括初等代数、基础几何学(勾股定理、面积体积公示等)、初等数论和概率问题,不包括三家函数、高等代数和高等几何学知识

 

AMC8和AMC10数学竞赛简单对比:

AMC8数学竞赛

 

AMC10知识点相较于 AMC8数学竞赛 考察更广更深,需要对知识掌握更加灵活,对学生数学思维能力和知识熟练度要求会更高。

 
AMC8数学竞赛
 
0奖项设置
 

AMC8竞赛的奖项有

–满分奖 (Certificate of Distinction for a Perfect Score)

–全球卓越奖 (Honor Roll of Distinction for Scoring in the Top 1%):全球排名前1%

–全球优秀奖 (Honor Roll for Scoring in the Top 5%):全球排名前5%

–低年级成就奖 (Certificate of Achievement for Students in Grade 6 or Below):六年级及以下的学生获得15分以上

 

■AMC10竞赛的奖项有

–满分奖 (Certificate of Distinction for a Perfect Score)

– 全球卓越奖 (Honor Roll of Distinction for Scoring in the Top 1%):全球排名前1%

– 全球优秀奖 (Honor Roll for Scoring in the Top 5%):全球排名前5%

– 低年级成就奖 (Certificate of Achievement for Students in Grade 8 or Below):八年级及以下的学生获得90分以上

■在 AMC10中获得全球前 2.5%的学生可以受邀参加美国数学邀请赛 (AIME)

 
AMC8竞赛如何衔接AMC10竞赛?

一、拓展数学知识面

与AMC8相比,AMC10的数学竞赛内容更加广泛和深入,涵盖了初中三年级和高中一年级的数学知识点。准备参加2026年11月AMC10数学竞赛的学生们应该充分利用这个寒假来加强学习。

 

二、增强解题技巧和思维

近年来,AMC10数学竞赛的题目难度逐渐增加,仅仅掌握基础知识是不够的。学生们还需要重点提高解题技巧和应对难题的能力,这样即使遇到不熟悉的题目,也能够运用已有的知识点或解题技巧来解决。

 

三、真题练习

为了准备AMC10数学竞赛,进行真题练习是必不可少的。AMC10设有A卷和B卷,建议学生们两种类型的试卷都要练习。这样做不仅可以熟悉题目的分布和类型,还可以通过练习来检验自己的知识掌握情况,及时发现并弥补知识上的不足。

 

 

AMC8竞赛和AMC10竞赛如何选择?

✅ 六年级及以下学生建议:

对于六年级及以下的学生来说,建议首先专注于AMC8竞赛的学习。这是因为AMC10竞赛包含了较多高年级的数学知识,对于低年级学生而言,需要补充的学习内容较多,可能会感到难以理解或跟不上进度。因此,对于这些学生来说,学习AMC8更为合适。

 

✅ 七至八年级学生建议:

对于七至八年级的学生,如果他们有未来出国的计划,可以考虑直接学习AMC10。如果他们的目标是提升思维能力,那么AMC8会是一个优先选择。对于那些数学基础不扎实的学生,建议先从AMC8开始学习,以巩固基础。具体的学习路径可以通过进行数学能力测试来确定。

 

✅ 九至十年级学生建议:

对于九至十年级的学生来说,他们已经具备了一定的数学基础,因此只能参加AMC10竞赛。这个阶段的学生应该开始准备AMC10,通过深入学习高年级的数学知识,提升解题技巧和思维能力,以便在AMC10竞赛中取得好成绩。同时,他们也可以利用AMC10作为一个跳板,为未来的数学学习打下坚实的基础。

 

图片

关键字:AMC8,AMC8数学竞赛,AMC8数学竞赛培训

推荐资讯
犀牛国际 版权所有 沪ICP备2021004381号-1