AMC8数学竞赛和希望杯哪个难?孩子该参加哪个?附犀牛AMC8辅导培训课程

时间:2026-04-16 11:44:17  作者:犀牛国际 来源:犀牛国际

很多家长都在纠结,AMC8数学竞赛和希望杯哪个难?哪个更适合自己的孩子?

今天我们就来详细分析一下,帮助家长们做出明智的选择。文末附犀牛AMC8数学竞赛辅导培训课程,帮孩子系统训练冲奖。

 

 

01
AMC8数学竞赛和希望杯哪个难
犀牛国际教育

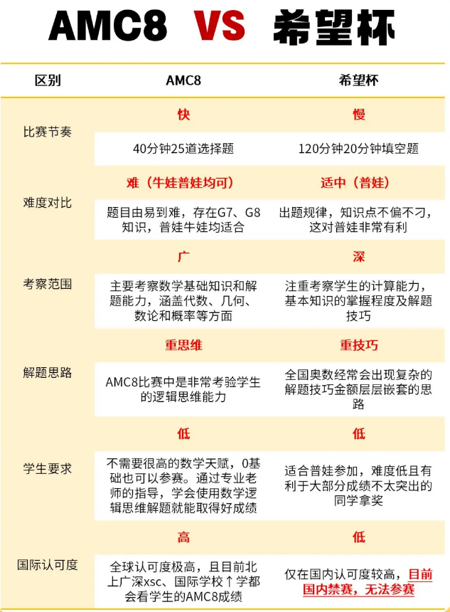
image.png

AMC8数学竞赛和希望杯区别

PART.1
 
AMC8数学竞赛和希望杯区别
 
 
 
  • AMC8面向8年级及以下学生题目注重逻辑推理、综合运用和创新思维,题型灵活开放,限时40分钟,节奏快、时间紧,考验快速反应与精准判断

  • 希望杯则是国内老牌数学邀请赛,题目更贴近国内教材,源于课本、高于课本,考试时间90分钟,相对宽裕,是初中生入门奥数竞赛的理想选择,对普通学生比较友好。

整体来看,AMC8难度更高,尤其是对思维能力和解题速度要求更高。希望杯则更亲民,适合数学基础一般但想尝试竞赛的学生。

PART.2
 
孩子该参加哪个?分年级建议
 
 
 
  • 对于未来计划走国际路线或者小升初想去好学校的学生,AMC8是必须考虑的竞赛。它是晋级更高阶竞赛如AMC10/12、AIME的敲门砖。

  • 主要在国内升学的学生,希望杯在小升初面谈、校内评优方面仍有参考价值。

 

02
AMC8数学竞赛辅导培训课程
犀牛国际教育

如果决定让孩子参加AMC8,系统的培训至关重要。犀牛国际教育推出了全面的AMC8数学竞赛辅导培训课程帮助孩子从基础到冲刺,稳步提升。

PART.1
 
系统化助力
 
 
 

犀牛AMC8数学竞赛辅导培训课程采用五阶段闭环体系

基础精讲:梳理代数、几何、数论、组合四大模块核心考点

真题分类:按题型专项突破

技巧提速:教授巧算、排除法、极端假设等方法

全真模考:完全模拟考场压力

考前冲刺:针对当年高频考点和易错陷阱集中突破

课程服务涵盖课前、课中、课后全流程。

  • 课前提供免费入学测评,精准分班并生成水平报告,制定专属学习规划,匹配班型和备考时间线。

🎯犀牛AMC8数学竞赛辅导培训课程前测卷

  • 课中采用双师教学,主讲老师负责授课,助教全程督学。课后作业当天批改,1小时内答疑,错题整理打卡督学,阶段测评跟踪进度。

🎯犀牛AMC8数学竞赛辅导培训课程服务

  • 考前提供全真模考多轮、模考讲评、查漏补缺,还有思维导图复习、时间管理应试技巧指导。犀牛还提供代报名AMC8服务,流程、材料、时间节点全托管

PART.2
 
多样化的班型
 
 
 

犀牛教育针对不同基础、不同需求的学生,设置了多样化的班型。

🎯犀牛AMC8数学竞赛辅导培训课程课表

image.png

  • PreAMC8直通车120课时,适合3-5年级数学基础薄弱的学生,目标前5%。

  • AMC8直通车110课时,适合4-7年级数学基础扎实需提升综合解题能力的学生,目标前1%。

🎯犀牛AMC8数学竞赛辅导培训课程大纲

image.png

PART.3
 
师资力量与教学服务
 
 
 

犀牛AMC8数学竞赛辅导培训课程的教师团队,老师们均毕业于清华、北大、复旦、斯坦福、麻省理工等国内外院校,不少老师本人就有AMC8全球前1%的实战经历

🎯犀牛AMC8数学竞赛辅导培训课程老师

image.png

线下面授、线上直播均可选择,课程支持回放,方便学生反复学习。

🎯犀牛AMC8数学竞赛辅导培训课程线上课

教材由AMC教研团队自研,结合历年真题大数据、命题趋势及高频考点编写,内容科学系统。

🎯犀牛AMC8数学竞赛辅导培训课程教材

PART.4
 
全国校区与报名方式
 
 
 

犀牛教育在全国30多个城市设有校区,方便学生就近学习。

image.png

近年来,犀牛学员在AMC8竞赛中晋级率领先行业,多名学生斩获AMC8满分。

image.png

 

03
数学竞赛规划/课程咨询
犀牛国际教育

如果您对AMC8竞赛细节、犀牛的课程体系,或如何为孩子量身定制备考方案有任何疑问,欢迎您随时咨询。

 
 

 

 

 

 

关键字:AMC8数学竞赛,AMC8数学竞赛含金量,AMC8数学竞赛知识点,AMC8数学竞赛获奖率,AMC8数学竞赛培训课程

推荐资讯
犀牛国际 版权所有 沪ICP备2021004381号-1