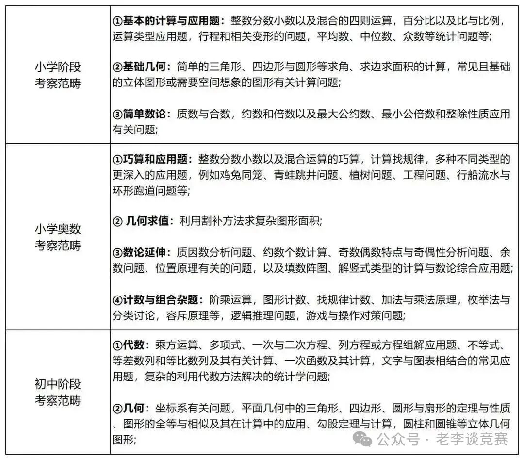
袋鼠与AMC8数学竞赛难度区别天差地别!低龄娃跟风备考=坑娃

时间:2026-03-25 16:52:02  作者:网络 来源:网络

网络上的信息纷繁复杂,有的说袋鼠竞赛简单、适合起步,有的强调AMC8含金量高、越早准备越有利。不少家长在还没完全弄清两者区别的情况下,就匆忙为孩子报名辅导班,开启刷题模式。

 

本文将用最直白的语言,为您彻底梳理清楚 袋鼠数学竞赛 与AMC8数学竞赛难度究竟差多少?孩子在不同年级应该重点准备哪个?文末附上备考资源领取方式,希望能帮助您避开大多数选择误区,不再盲目跟风。

 

图片

 

 

袋鼠与AMC8数学竞赛核心差异

 

要做出明智选择,首先需要了解这两个竞赛在几个关键方面的不同。

 

考试规则与参与资格

 

AMC8 

面向8年级及以下,且年龄在14.5周岁以下的学生。如果学生年级超过8年级,则需要参加AMC10等更高级别的考试。所有参赛者,无论年级高低,都使用同一套试卷。

 

袋鼠数学竞赛 

袋鼠数学竞赛 的参与范围更广,涵盖1至12年级的学生。比赛根据年级划分不同等级(通常是每两个年级一个等级),学生可以选择参加对应自己年级的级别,或者挑战更高级别,但不能选择低于自身年级的级别。

 

考查侧重点与难度

 

AMC8 

学术性更强,难度较高,常被称作“低龄段竞赛的天花板”。它的考查范围广泛,但深度适中。要想取得优异成绩,学生需要扎实掌握小学全部、初中七到八年级的数学知识,并具备一定的奥数思维。

 

袋鼠数学竞赛 

袋鼠数学竞赛 则更注重趣味性,整体难度相对较低,非常适合作为竞赛入门。它的题目常常与实际生活场景结合,旨在激发和培养学生对数学的兴趣。

 

知识范围与题型

 

AMC8 

的考试内容主要基于小学数学、初中数学以及小学奥数知识。根据专业教师的分析,这三类题目在试卷中的占比大致相当,各占三分之一左右。题目类型规范,侧重逻辑与分析。

 

袋鼠数学竞赛

 

袋鼠数学竞赛 

的题型更为多样和灵活,包括计算题、逻辑推理题、图形观察题、模式识别题、迷宫题、排序题,以及涉及几何旋转、分割、排列组合、时间和货币等知识的题目。需要注意的是,不同等级考查的具体内容会有所不同。

 

图片

 

 

如何为孩子选择适合的竞赛?

 

袋鼠数学竞赛 和AMC8虽然都面向低龄学生,但定位不同。家长可以从以下三个维度来评估孩子更适合哪个。

 

基于难度与孩子基础

 

从难度上看,袋鼠数学竞赛低于AMC8。袋鼠竞赛重在引发兴趣,题目生动灵活;而AMC8作为美国数学竞赛体系的起点,更注重考察学生的逻辑思维与分析能力,题目设置更为规范严谨。

 

因此,数学基础一般或初涉竞赛的孩子,建议从袋鼠数学竞赛开始数学基础扎实、学有余力的孩子,则可以挑战AMC8

 

结合孩子所处年级

 

对于1-2年级的学生,由于知识储备尚不足以应对AMC8的标准,学习起来会非常吃力,因此强烈建议选择袋鼠数学竞赛作为起点。

 

对于3-6年级的学生,选择相对自由。可以根据孩子的数学水平、兴趣和目标,在袋鼠竞赛和AMC8之间进行选择。

 

根据长远规划与目标

 

  • 如果主要目的是培养孩子的数学兴趣,减轻备考压力,那么趣味性强、难度较低的袋鼠数学是更合适的选择。

     

  • 如果孩子有明确的升学助力需求或长远的数学竞赛规划,那么AMC8的成绩将成为一份非常有说服力的学科能力证明,值得投入准备。

 

总而言之,每个孩子的情况和需求各不相同,适合的竞赛自然也不一样。但无论选择哪一个,竞赛本身的挑战性都不容忽视。完全依靠孩子自学往往难以达到理想效果,建议在专业老师的指导下进行系统性的学习和备考。

 

犀牛三大低龄数学竞赛培训
 

犀牛教育培训课程特点

1.犀牛教育设置小班授课或一对一教学,照顾到每一位学生

2.犀牛教育支持线上/线下同步授课

3.中英双语教学/纯英文授课,满足不同学生需求

4.犀牛教师团队精编教材,保证教学内容的完整性

犀牛数学竞赛培训课程介绍

犀牛国际教育根据学生特点和袋鼠数学竞赛、澳洲AMC数学竞赛、AMC8数学竞赛考试内容系统性设置了分阶段课程,助力学生顺利通过竞赛!

 

 
犀牛低龄数学竞赛课程部分展示
学科 适合学员
袋鼠L1-L2全程班 适合准备L1-L2的同学
澳洲AMC全程班 适合备考9月澳洲AMC的同学
Pre-AMC8全程班 适合2-4年级基础弱的同学
AMC8基础/强化/冲刺 适合5-6年级基础好的同学

更多犀牛袋鼠数学竞赛、澳洲AMC数学竞赛、AMC8数学竞赛培训课程详情

犀牛国际教育教师团队

犀牛国际教育教师多为名校毕业,经验丰富。

关键字:袋鼠数学,袋鼠数学竞赛,袋鼠数学竞赛培训

推荐资讯
犀牛国际 版权所有 沪ICP备2021004381号-1

微信号复制成功

X-NEW0088

点击进入微信,添加微信号

若无法打开请手动打开微信添加