26年BrainBee脑科学竞赛即将开考!犀牛20小时冲刺班,考前刷题“抢分”攻略~

时间:2026-04-14 10:03:55  作者:犀牛国际 来源:犀牛国际

26年BrainBee脑科学竞赛即将开考!对于已经学过基础、正处在“懂但不够熟”阶段的考生,目前正是冲刺抢分的黄金窗口。犀牛教育专为5至9年级及以上学员分设BrainBee Junior/Senior冲刺班:20小时、10次课,直击官方大纲与《BrainFact》核心考点,帮孩子把知识储备转化为卷面分数。

 

26年Brainbee脑科学竞赛
考试时间安排

Brainbee脑科学竞赛辅导

🌈2026年BrainBee考试时间:

地区赛:2026年3月21日上午10:00-11:30 (周六)

全国赛:2026年4月18-19日(周六、周日)

国际赛:2026年8月
🌈考试内容:

✅BrainBee地区赛

90分闭卷考试,由选择题、填空题两种题型构成。试题为中文,专业术语在试题中均用中英文标出,Brain Bee组共80题,Brain Bee Junior组共60题,每题均1分。

✅BrainBee全国赛

Brain Bee Senior组:个人赛,含笔试(60题,60分)、标本识别(15题,30分)、病例诊断(10题,30分)三个闭卷环节;

Junior组:个人笔试(60题,60分)+团队海报制作(4-5人组队,40分),海报可中英文制作,演讲语言不限;

 

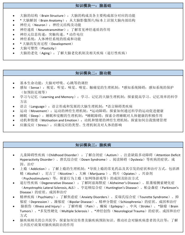
26年Brainbee脑科学竞赛考试大纲

BrainBee脑科学大赛有明确的考试大纲,考试内容包括脑基础、脑功能、脑疾病、脑研究、脑加强5大板块。

Brainbee脑科学竞赛辅导
Brainbee脑科学竞赛辅导

⭐说明:本知识大纲适用2026年度BrainBee脑科学活动;其中内容前带*部分对BrainBeeJunior组不作要求。

 

26年Brainbee脑科学竞赛冲刺攻略

竞赛冲刺期,时间宝贵。我们为你梳理了这份涵盖知识、真题、技巧与协作的全方位冲刺指南,助你高效备考。

 

一、 知识巩固:构建清晰脑图

·核心回归:以《Brain Facts》为纲,系统梳理大脑结构、功能、疾病等核心概念,建议用思维导图串联,强化记忆网络。

·标本识别:善用3D脑模型APP或在线图谱,反复观察。可自制图卡闪卡(一面图,一面名)进行快速辨识训练。

·病例诊断:总结典型脑疾病的症状、病因与诊断要点,通过分析真实或模拟病例,练习从症状推理病变部位与疾病类型,形成自己的分析模板。

 

二、 真题实战:从练到悟

·分阶段刷题:先按知识点模块刷题巩固基础,再进行全真计时模考,适应考试节奏与强度。

·深度复盘:建立个人错题本,深入分析错误原因(知识盲区/理解偏差),并定期回顾,确保同样错误不再出现。

 

三、 应试技巧:把握考场节奏

·时间分配:地区赛题量较大,建议先快速通览,标记难题,确保基础分;全国赛的标本与病例题,抓住关键特征进行推断。

·规范答题:填空题确保术语准确;病例诊断题答案做到要点清晰、逻辑分明、依据充分。

 

四、 团队协作(Junior组侧重)
若参与科学海报环节,建议尽早组队、明确分工,并通过模拟答辩来磨合团队,提升协作与表达流畅度。

 

犀牛Brainbee脑科学竞赛冲刺培训安排

犀牛教育设置Brain Bee Junior组别及Brain bee Senior组别冲刺培训班!基于多年辅导经验与真题分析,开发出“模块化知识+真题驱动”双轨制课程体系,帮助你:

 

●结构化学习:按“基础—进阶—冲刺”三阶段推进,覆盖所有高频考点;

●实战化训练:每章配套近年真题与模拟题,讲练结合,即时巩固;

●个性化答疑:小班模式下导师全程跟踪,针对性解决薄弱环节。

Brainbee脑科学竞赛辅导
Brainbee脑科学竞赛辅导

 

扫码咨询,获取犀牛Brainbee培训课程安排👇

关键字:Brainbee,Brainbee脑科学竞赛,Brainbee脑科学竞赛辅导,Brainbee竞赛培训,Brainbee课程,

推荐资讯
犀牛国际 版权所有 沪ICP备2021004381号-1

微信号复制成功

X-NEW0088

点击进入微信,添加微信号

若无法打开请手动打开微信添加