【备考福利】犀牛独家小托福备考试资料电子版限时免费送(历年真题+答案解析|语法|核心词汇)

时间:2026-02-28 23:34:22  作者:网络 来源:网络
犀牛独家小托福备考资料电子版限时免费送(历年真题+答案解析|语法|核心词汇)吃透这套小托福备考资料的考点,带你轻松冲刺850+!!【注意:扫码添加老师可免费获取小托福考试全套备考资料(限时领取中)】

(部分展示)

图片

 

图片

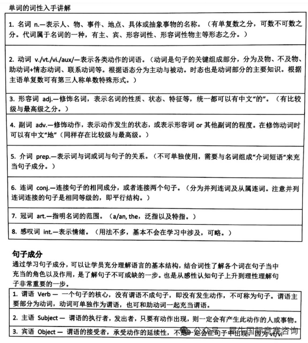
小托福考试核心词汇

图片

 

图片
图片

 

图片
图片

(部分展示)

图片

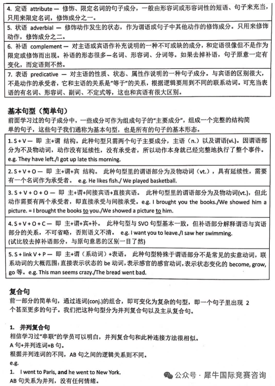
小托福语法讲义

图片
图片
图片

 

(部分展示)

 

图片

小托福全真模拟题

图片

 

图片
图片
图片

 

(部分展示)

 

图片

犀牛教育小托福培训课程

 
小托福课程安排
 
小托福课程优势
 
 

 

1、基础,强化,冲刺多阶段课程,线上线下同步教学

2、课程教学结合Think教材内容,形成体系化授课模式;

3、犀牛小托福考试考试授课老师已通过ETS托福官方考核;

4、及时检测反馈学习效果,查缺补漏补齐短板;

5、班主任督学,学习过程全程跟班,课后及时反馈学习进度;

 

师资介绍(部分)

小托福课程培训
小托福课程培训
小托福课程培训
小托福课程培训

小托福课程介绍
小托福课程培训

(部分开课时间/可自组班/可定制)

小托福课程培训

小托福官方授权(提供代报名)

✅犀牛国际教育是小托福官方授权报名中心,不仅报名考试方便,而且小托福培训更专业有保障。
小托福课程培训

犀牛校区地址/线上同步授课/
小托福课程培训

关键字:小托福考试,小托福培训班,小托福辅导,

推荐资讯
犀牛国际 版权所有 沪ICP备2021004381号-1