冲分必备!小托福真题电子版pdf下载,附2026年小托福暑期考试时间

时间:2026-04-21 16:39:09  作者:犀牛国际 来源:犀牛国际

✅ 2026小托福暑期考试时间已定,错过再等半年!

✅ 10套官方同源真题+解析+听力音频,免费领取!

✅ 上海三公/国际学校录取硬门槛,早考早安心!

还在纠结孩子什么时候考小托福?还在为找不到靠谱真题发愁?这份2026小托福暑期备考全攻略,帮你一次性解决所有难题,少走 3 个月弯路!

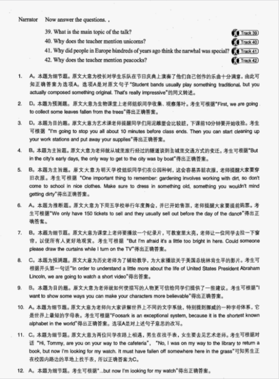
小托福真题电子版pdf

 
image.png
image.png
image.png
image.png
image.png

由于文章篇幅有限,剩下的小托福真题就不一一展示了,小托福真题电子版pdf完整版后台免费获取
 

2026小托福暑期考试时间

 

小托福暑期是考位最紧张、升学需求最旺盛的时段,2026 年官方安排如下,建议家长优先锁定:

图片

⚠️ 关键提醒

  1. 小托福线下考点考报名截止时间为考试前 10 个工作日,暑期热门场次提前 1-2 个月就会满员,建议尽早规划;
  2. 上海三公学校录取优先参考五年级前850+成绩,低年级家长别错过早鸟机会;
  3. 犀牛教育是ETS 官方授权的报名中心,可直接扫码咨询客服免费代报名。

小托福备考核心要点

 
考试定位:小托福(TOEFL Junior)专为 11-17 岁学生设计,满分 900 分,是国际学校、三公学校的核心录取参考标准,也是衔接托福课程的重要基础;
适合年级:
    • G1-G2:前测 600-650 分,适合打基础;
    • G2-G3:前测 650-680 分,适合系统备考;
    • 高年级:冲刺 850+,冲击优质学校;
备考节奏:
    • 基础阶段(4-6 周):刷真题摸底,针对性补听力、语法短板;
    • 强化阶段(3-4 周):分模块刷题,积累学科词汇,掌握阅读解题技巧;
    • 冲刺阶段(2 周):全真模考,掐表训练,适应考试节奏。

犀牛教育小托福课程备考助力

 

针对2026年小托福考试,犀牛教育推出3-8人精品小班&1V1定制课程

图片

✅ 藤校/G5 师资:精准对标考点,直击得分要点;

✅ 定制化规划:根据孩子基础,匹配备考方案,高效提分;

✅ 考点专属服务:协助报名、模考答疑、考后分析,一站式搞定备考。

图片

线下校区全球30+校区,上海、北京、广州、深圳、苏州、杭州、成都、重庆、南京、青岛、无锡、武汉、合肥、天津、宁波、常州、香港、新加坡、美国等城市均开设线下校区,其他城市也可线上直播授课,享受总部师资,课后可随时回放!

图片

关键字:小托福,小托福考试,小托福课程培训

推荐资讯
犀牛国际 版权所有 沪ICP备2021004381号-1